发布信息
登陆/注册
搜索
搜索
导航
首页
产品供应
产品求购
企业库
酒业展会
行业资讯
认证会员
站内搜索
食品餐饮
当前位置:
首页
食品餐饮
正文
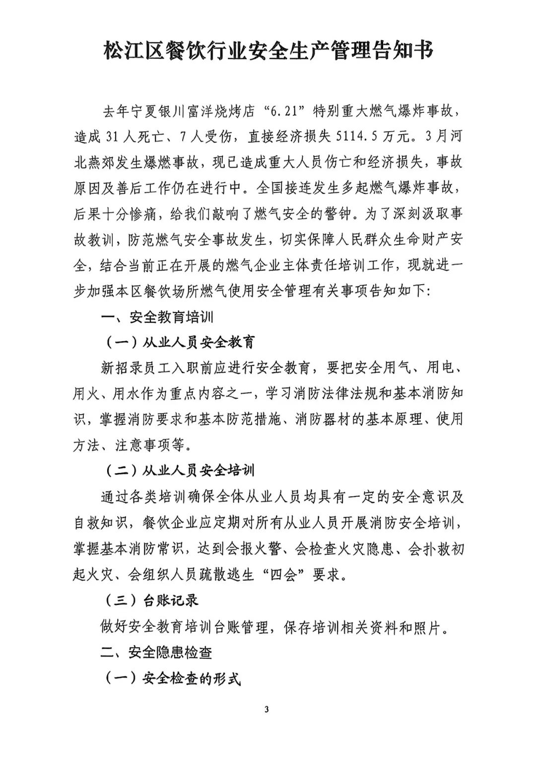
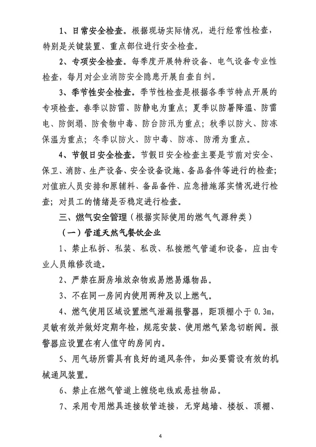
关于印发《松江区餐饮行业安全生产管理告知书》的通知
作者:本站编辑
2024-03-28 00:14:27
48
稿件来源:松江燃管
编辑:
松江区融媒体
中心
九亭镇分中心
下一篇:
燃气安全 | 餐饮行业如何安全使用燃气
上一篇:
【南京招聘】南京新农发展集团有限责任公司招聘
相关内容
查看全部
今日香蕉价格市场
2025-11-26 16:35
70页报告|餐饮企
2025-11-26 16:32
一文知晓:食品与
2025-11-26 16:29
‼休闲食品周观点
2025-11-26 16:27
12.4日花生现货价
2025-11-26 16:14
简单谈一下红枣的
2025-11-26 16:12
2024西红柿价格走
2025-11-26 16:10
AI工具预测2025年
2025-11-26 16:07
公斤飞天连涨。2
2025-11-26 16:05
中农数据月报价波
2025-11-26 16:03