发布信息

【博览】(梅斯学术)《Mol Cell》:国自然热点之“铁死 亡”新标志物来了!或成为相关科研的新思路

作者:本站编辑      2024-01-08 05:15:05     48
铁死亡是一种由磷脂过氧化物积累驱动的受调控的细胞死亡途径,由于缺乏特定的标记物,在生理条件下难以识别,需要不断地去寻求更敏感和特异性的标记物来检测铁死亡。

近日,来自美国德克萨斯大学西南医学中心分子遗传学系的Jin Ye研究团队在16分的Cell子刊Molecular Cell上发表研究成果。研究者通过体内外实验发现了铁死亡新标志物——高氧化过氧化物还蛋白3(PRDX3),同时发现铁死亡是酒精性和非酒精性肝病中肝细胞死亡的原因。


一、研究内容与思路

1、PRDX3在铁死亡细胞中被过度氧化

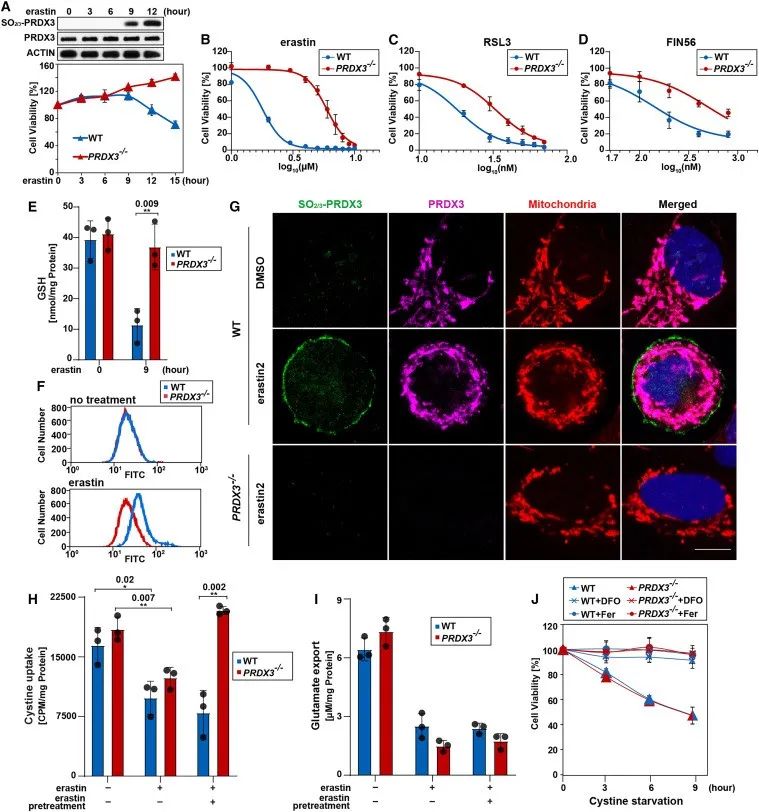
为了鉴定铁死亡的标记物,作者寻找了可以被在铁死亡细胞中积累的过氧化物翻译后修饰的蛋白质。之前的研究已知,PRDX会受到过度氧化的影响,这是一种使用过氧化物作为底物的自催化翻译后修饰。对此,作者将研究目光集中在PRDX上,发现PRDX可以感知铁死亡细胞中脂质过氧化物的积累,导致蛋白质的过度氧化。进一步发现,在所有的PRDX中,PRDX3在铁死亡过程中被特异性地过度氧化,而不是其他PRDX。

作者采用不同的细胞类型,包括肺癌细胞、肝癌细胞、结肠癌细胞等,均得到了一致结论:PRDX3在铁死亡过程中被特异性地过度氧化。


研究思路:首先作者的研究目标十分明确,寻找铁死亡的标志物。于是,作者寻找了可以被铁死亡细胞过氧化物翻译修饰的蛋白质,以此表明这个蛋白质跟铁死亡细胞的紧密联系程度。作者将目光锁定在PRDX,进一步一个一个缩小范围,最终发现PRDX3。此外,作者还选择了不同疾病细胞系,进一步证实所得结论的可靠性。

2、过度氧化的PRDX3通过抑制胱氨酸摄取来刺激铁死亡

作者探索了过度氧化的PRDX3在铁死亡中发挥的作用。在正常细胞与沉默了PRDX3的细胞中给予铁死亡诱导剂erastin或SAS,结果发现未被氧化的PRDX3不会影响用erastin或SAS处理的细胞情况,但过度氧化的PRDX3会促进经erastin或SAS处理的细胞铁死亡进程,而PRDX3的敲除可以消除这种情况,表明了过度氧化的PRDX3参与了erastin和SAS诱导的铁死亡。

erastin和SAS通过耗竭GSH间接抑制GPX4,但在PRDX3-/-细胞中,erastin和SAS无法耗竭GSH,表明在没有过度氧化PRDX3的情况下,GPX4可以有效去除铁死亡细胞中的脂质过氧化物,从而抵抗铁死亡。

进一步,作者发现过度氧化的PRDX3位于细胞质膜上。而胱氨酸摄取也是一种发生在质膜上的反应,对维持细胞内GSH水平至关重要。基于此,作者检测了高氧化的PRDX3对胱氨酸摄取的影响,结果发现过度氧化的PRDX3通过抑制胱氨酸摄取促进铁死亡。


研究思路:找到了PRDX3后,需要明确这是不是可以用来作为铁死亡的标志物,其中包括它在铁死亡中发挥的作用,以及是如何发挥作用的。作者首先明确是过度氧化的PRDX3而非PRDX3发挥作用后,进一步结合铁死亡诱导剂的如何诱导的铁死亡来开展后续研究,发现PRDX3促进铁死亡的作用途径。

3、过度氧化的PRDX3特异性地存在于铁死亡细胞中

由于PRDX3在铁死亡过程中被过度氧化以执行细胞死亡途径,作者进一步检测铁死亡细胞中该蛋白是否为特异性存在,以便评估过度氧化的PRDX3是否可以作为铁死亡的标记物。

作者发现多种铁死亡抑制剂都可以防止铁死亡诱导剂诱导的PRDX3过度氧化,且与铁死亡相比,在细胞凋亡或坏死性凋亡中检测不到过度氧化的PRDX3,此外,过度氧化的PRDX3也并不是通过线粒体氧化应激和线粒体损伤来发挥促进铁死亡作用的。

明确了过度氧化的PRDX3可作为体外细胞铁死亡标志物后,作者构建小鼠模型来进行体内实验的验证,结果发现过度氧化的PRDX3可作为体内细胞的铁死亡标志物。


研究思路:明确了过度氧化的PRDX3在铁死亡中发挥重要作用后,进一步分析过度氧化的PRDX3是否是特异性存在于铁死亡细胞中的,有无独一性,是否可以作为铁死亡标志物。此外,之前的研究都是针对体外细胞系的研究,那所得出的结论在体内实验中同样适用吗?

4、过度氧化的PRDX3的存在揭示了AFLD和NAFLD的铁死亡损伤

脂质过氧化物的过度积累是铁死亡最主要的诱发原因。基于这一原理,作者研究了在两种脂质过氧化相关疾病中过度氧化的PRDX3所发挥的作用,这两种疾病分别是AFLD(酒精性脂肪肝)和NAFLD(非酒精性脂肪肝)。

作者给予小鼠大量乙醇喂养来构建AFLD模型,发现小鼠体内血清天冬氨酸转氨酶(AST)和丙氨酸转氨酶(ALT)水平显著升高,表明存在肝损伤及细胞死亡,检测后发现70%的AFLD小鼠肝脏中均可以检测到过度氧化的PRDX3。接下来,给予高脂饮食(HFD)构建NAFLD小鼠模型,发现同样发现小鼠血清中AST和ALT水平较高,表明存在肝损伤及细胞死亡,此外,还发现大部分小鼠肝脏均存在过度氧化的PRDX3。除此之外,作者还检测了肝脏中其他类型的细胞死亡的标志物表达情况,如细胞凋亡的caspase3和细胞坏死的p-MLK,发现这些表达或很少或几乎没有,表明了这两种疾病的肝损伤与细胞坏死或凋亡相关性较低。

以上结果表明,铁死亡导致了AFLD和NAFLD的肝损伤,且在AFLD和NAFLD小鼠模型中,铁死亡的标志物过度氧化的PRDX3在肝脏中的表达情况与肝损伤的标志物AST和ALT表达水平呈正相关。


研究思路:体内外实验均证实了过度氧化的PRDX3可以作为铁死亡的标志物后,作者接下来在铁死亡可能较相关的疾病中进行更进一步的验证,此外,作者还检测了其他类型细胞死亡的相关标志物来使得研究结论更可靠。

二、小结

本研究中,作者鉴定了高氧化过氧化物还蛋白3(PRDX3)作为体内和体外铁死亡的标志物。

首先,作者明确了研究目的及创新性——寻找铁死亡标志物,基于这一方向开始寻找。铁死亡与过度氧化相关,对此,作者寻找了在铁死亡细胞中被过度氧化或氧化修饰的相关蛋白质,发现了PRDX。进一步一一比较PRDX家族成员,确定了PRDX3在铁死亡中的特殊性,然后验证PRDX3与铁死亡的关系、是否存在独一性以及相关的作用途径。最终由体外实验拓展到体内实验,得到结论:过度氧化的PRDX3是铁死亡标志物。

除此之外,作者最后还将铁死亡具体到了疾病,确定了铁死亡是导致常见肝病(酒精性和非酒精性脂肪性肝病)中肝细胞死亡的原因,强调了铁死亡的重要性,为后续研究铁死亡相关疾病或研发药物提供了思路。

参考文献:

[1] Cui S, Ghai A, Deng Y, Li S, Zhang R, Egbulefu C, Liang G, Achilefu S, Ye J. Identification of hyperoxidized PRDX3 as a ferroptosis marker reveals ferroptotic damage in chronic liver diseases. Mol Cell. 2023 Oct 17:S1097-2765(23)00752-9. doi: 10.1016/j.molcel.2023.09.025.


相关内容 查看全部