发布信息

批发零售餐饮行业丨保险配置方案2024

作者:本站编辑      2023-12-13 16:00:18     37
批发零售餐饮行业保险配置方案2024投保丨理赔丨合作丨

财产险
  • 财产基本/综合/一切险
  • 现金保险
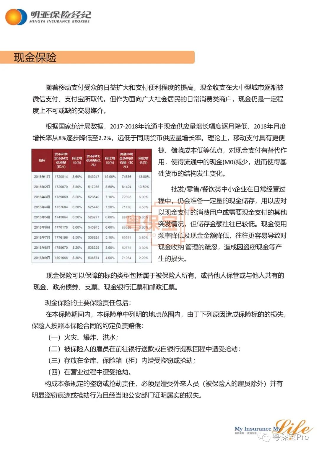
  • 营业中断保险

意外险
  • 团体人身意外伤害保险

责任险
  • 公众责任险
  • 雇主责任险
  • 停车场责任险
  • 食品安全责任险



"

粤保宝持有保险公估师证保险经纪人执业证

具有10年+保险理赔实战经验,常年与保险公司打交道各种PK,精通各保险公司投保、理赔流程和套路。 

经手负责过的企业保险案件300个以上个人保险案件200个以上,单个案件损失金额100万-5000万。

保险公估人:主要职能是按照委托人的委托要求,对保险标的进行检验、鉴定和理算,并出具保险公估报告,其地位超然,不代表任何一方的利益,使保险赔付趋于公平、合理,有利于调停保险当事人之间关于保险理赔方面的矛盾。

保险经纪人:指基于投保人的利益,为投保人与保险人订立保险合同提供中介服务,并依法向保险公司收取佣金的机构,包括保险经纪公司及其分支机构。

保险经纪人不属于任何一家保险公司,是站在客户立场提供投保,理赔等服务。

"
丨投保丨理赔丨合作 链接粤保宝

【具体保障方案以实际情况定制为准】

---- End -----

如果你看完这篇内容觉得还不错,

真诚地希望你丨分享丨给TA

也许你的分享就可给TA带来些许价值 :)



相关内容 查看全部