发布信息

博览中外 | 理论篇——交际翻译理论

作者:本站编辑      2023-11-16 23:42:07     109

博览中外-理论篇

交际翻译理论

交际翻译理论

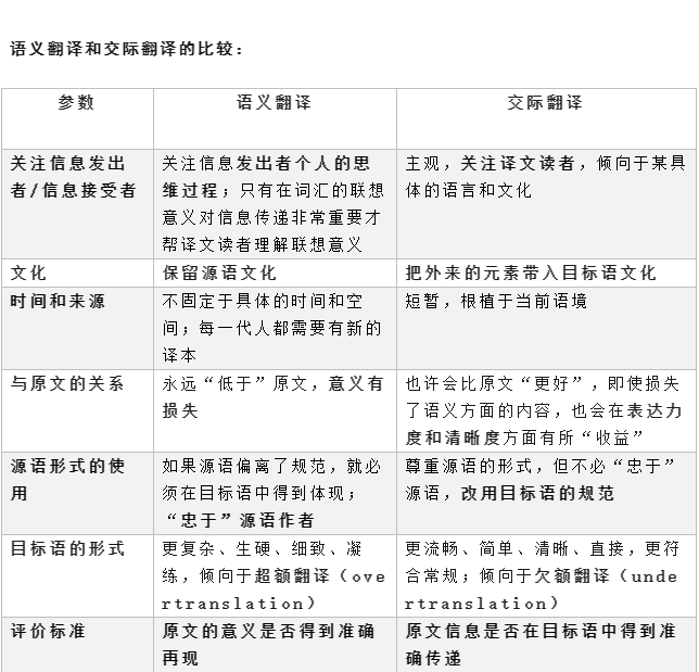
交际翻译理论是由英国著名翻译理论学者彼得•纽马克(Peter Newmark)提出的。他将交际翻译定义为“Communicative translation attempts to produce on its readers an effect as close as possible to that obtained on the readers of the original.”即“交际翻译指译文对译文读者产生的效果应尽可能地等同于原作对原文读者产生的效果”。纽马克认为,“交际”是交际翻译理论的核心,而其主旨就是关注目标读者的感受。他反对过分强调语言社会层面的价值,而是把语言看作思考和自我表达的工具,重视语言的交际功能,从而形成了“交际翻译”的观点。

01、彼得·纽马克简介

彼得·纽马克(1916年-2011年),是著名的翻译家和翻译理论家。他从事过多种欧洲语言的翻译工作,是出色的译者和编辑。纽马克同时也是一位语言学家,并担任英国语言学家协会会长。他的主要兴趣就是把语言学的相关理论应用于翻译实践之中,把翻译研究和英语语言研究相结合。

1974年,纽马克开设翻译理论课。从这时起,纽马克开始写一些专门论述翻译问题的文章。在大量的翻译实践和教学实践的指引下,纽马克的翻译思想开始初具形态。1981年,纽马克的第一部著作《翻译问题探讨》(Approaches to Translation)出版,立刻引起广泛赞誉。正是在这本书中,他提出了“语义翻译”和“交际翻译”的概念。 

02、交际翻译理论提出基础

纽马克交际翻译理论的提出主要是以德国心理学家、功能语言学家卡尔·布勒( Karl Buhler)和雅各布森论述的三大语言功能为依据,即:表情功能信息功能感染功能;除此之外,他还采纳了弗哥茨基( Vygotsky)关于思维本质的观点来区分两种翻译:语义翻译交际翻译

03、交际翻译理论三原则

1、目标原则:翻译应该以读者为中心,尊重他们的文化背景和语言习惯,并且应该尊重目标文化。

2、关联原则:翻译者应当尽可能准确地表达原文的含义,并且充分考虑文化、社会、历史等不同因素的差异。

3、统一原则:翻译应该保留原文的愿景和意义,通过专业的语言翻译变成目标文化的文本。

04、该理论在字幕翻译中的应用

字幕翻译受限于时间空间,即每行最大字符数为11-16个字符,且在观看的时候应该与源语输出时间大致相同并同步配合影视剧的画面所传达出来的含义,有时还会出现俚语或文化负载词,这就需要我们充分利用意译归化的优势,采用翻译策略和翻译方法来调整源语文本,使译文具有可读性,且能让译语读者感受到和源语读者对等的效果。

用心 | 扎实 | 坚持

图文来源 | 网络

文字编辑 | 蒋萌

排版 | 蒋萌

校对 | 杨益平

监制 | 外院研究生分会

指导老师 | 王静

“没有扎实的内容,新媒体就是死媒体”

我们是激流 是烈火 我们绝不做死媒体

也许我们不是顶尖的新媒体

但我们会是最用心的新媒体

相关内容 查看全部