点击蓝字关注我们

国企招聘
江西省赣农投资发展集团有限公司(以下简称“赣农集团”)是2020年1月经江西省人民政府批复成立、在整合省农业农村厅直属农业场所事企分开改革划转的经营性资产基础上组建的国有企业集团。集团现有资产约23亿元,拥有“江西省凤凰沟国家 AAAA 级旅游景区”“黄马•凤凰沟(国家级)田园综合体”“江西省凤凰沟现代农业示范园”等农业农村示范基地,布局了生态农业、生态旅游、园林绿化、农业金融服务、农业品牌管理等产业,大力拓展种业、土壤检测、生态产业园、数字农业服务平台、秸秆收储与综合利用、工厂化循环水鳜鱼养殖项目等新业态。赣农集团将深入贯彻落实新发展理念,坚持以农业农村现代化和乡村振兴为总目标,积极推进涉农资源整合,大力引导农业农村投入,创建提升农业品牌,着力构建农业农村产业资本运营平台,致力打造全省领先、国内一流的创新型农业农村产业龙头企业。
为满足赣农集团业务发展的需要,现面向社会开展公开招聘工作,具体事宜公告如下:
招聘岗位、地点、待遇及条件
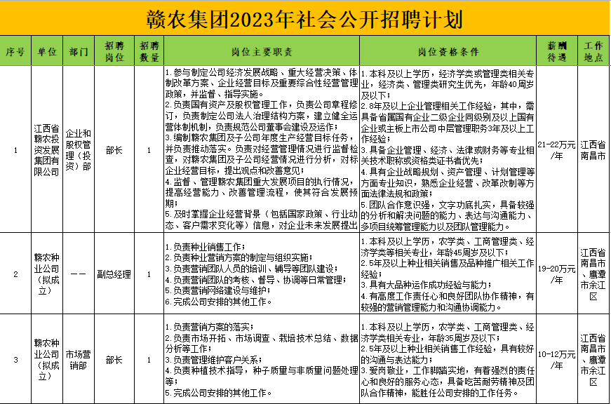
(一)招聘岗位、工作地点及待遇
主要针对赣农集团本部及下属公司等3个岗位进行招聘,计划招聘3人,具体工作岗位、工作地点及待遇详见《赣农集团2023年社会公开招聘计划》(附件1)。

(二)招聘条件
(三)限制条件
凡有下列情形之一者,不得报名:
1.因犯罪受过刑事处罚的人员;
2.受处分未满处分期限或者未满影响期限的;
3.正在接受纪律审查、司法调查或者审计的;
4.现役军人、在校学生;
5.不能与原单位解除劳动合同的;
6.法律法规规定不得聘用的其他情形。
招聘方式
公开招聘。
招聘程序
本次招聘工作按网上报名、简历筛选及资格审查、测试、确定拟录用人员名单、考察、体检、公示及录用等程序进行。
(一)网上报名
应聘人员登录省水投集团官网(www.jxsltz.com)、江西人才服务网(www.jxrcfw.com)等网站及公众号浏览招聘公告,并按要求提交相关材料。
1.报名时间:自公告发布之日起,至各岗位招满为止,原则上不超过2023年12月31日。
2.报名方式:应聘者填写《应聘登记表》(附件2),每名应聘者只能填报一个岗位,并将《应聘登记表》及相关需提供的材料,打包发送至邮箱14n-p6ueu1yx7k@dingtalk.com(应聘登记表及打包压缩文件均以“应聘公司名称+岗位名称+姓名”格式命名)。
3.报名所需提供包括但不限于以下材料:
(1)《应聘登记表》(见附件2);
(2)个人身份证(正反面)扫描件;
(3)学历学位证书(如是国(境)外高校毕业生须提供教育部学历学位认证证书)扫描件;
(4)职业技能或职称证书扫描件;
(5)学信网《教育部学历证书电子注册备案表》。
(二)简历筛选及资格审查
资格审查贯穿招聘工作全过程,任何环节发现应聘人员不符合岗位报名条件或提供虚假材料,一经查实,取消测试或录用资格。
(三)测试
此次招聘采取半结构化面试的形式开展,当部分岗位符合招聘条件的应聘人员大于10人(含)时,则相应招聘岗位采取笔试加面试的形式进行测试,取笔试成绩前5名进入面试,面试设70分合格分数线,达到70分及以上者方可进入后续环节。采取笔试加面试进行测试的岗位,综合成绩相同的,按面试成绩进行排名。综合成绩=笔试成绩×50%+面试成绩×50%。
当部分岗位符合招聘条件的应聘人员数量在10人以内,综合测试方式为面试,采取面试成绩排序确定候选人,面试设70分合格分数线,达到70分及以上者方可进入后续环节。
笔试、面试时间和地点根据实际情况另行通知,应聘人员到场需带好以下材料:
(1)《应聘登记表》签字版原件1份(可另附个人补充简历);
(2)个人身份证、学历学位证书、职业技能或职称证书等原件;
(3)投递简历时所附的所有材料复印件1份。
(四)确定拟录用人员名单
根据最终成绩,按照招聘岗位从高分到低分的顺序等统筹提出拟录用人员及候补人员名单。
(五)考察
对拟录用人员进行考察,主要从工作履历、工作表现情况、人际关系、工作能力和态度评价以及是否有违规违纪等方面进行调查,发现存在相关问题者不予录用。
(六)体检
体检的项目和录用标准参照原国家人事部《公务员录用体检通用标准(试行)》(国人部发〔2005〕1号),体检费用自理,体检不合格者不予录用。
(七)公示
拟录用人员实行任职前公示,进行不少于五个工作日的公示。
(八)录用
对公示期满无异议的拟录用人员,按照有关法律法规及用人单位有关制度规定办理入职手续,签订劳动合同。
其他说明


来 源:赣农集团

