
在诸多的报道中不难看出,明星们都钟爱红酒,因为红酒本身就是优雅、时尚生活方式的代表。同时,明星也投资红酒。

红酒,到底有多大魅力,迷倒了这些明星呢?其对人体有着怎样的益处?

葡萄酒的成分主要有水和酒精两个部分,还含有丰富的营养成分和生物活性物质,如矿物质、维生素、多酚类化合物、植物雌激素等。
葡萄酒的化学成分较齐全,其营养性能可供给人体一定热量,其中,钾具有防止水肿和利尿的作用,是人体内碳水化合物和蛋白质代谢过程中所必需的;
锌作为人体不可或缺的元素之一,对人体生长和发育极其重要,与其他微量元素在体内有着微妙的平衡作用;

葡萄酒中含量较高的肌醇,能促进肝脏和其他组织中脂肪的新陈代谢,有效防止脂肪肝和胆固醇,加强肠的吸收能力,促进食欲;
含有的维生素B2辅助体内蛋白质、碳水化合物 和脂肪这三大营养素的新陈代谢,促进细胞再生,并有助于形成抗体。

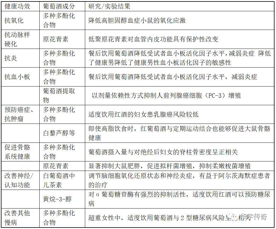
总之,葡萄酒的健康功效主要归因其抗氧化活性、抗肿瘤、保护心血管、减少骨量流失、调节肠道菌群等作用。
虽然葡萄酒可产生多种健康效应,然而仍需适量饮用。最近有研究发现,每人每周酒精摄入量不能超过100g,相当于13%vol酒精度的葡萄酒950mL,平均每天200ml以内,超过此阈值会增加心血管疾病和其它健康风险。

葡萄酒成分对人体健康功效:










明朝李时珍《本草纲目》:专列酒、烧酒、葡萄酒等五项载有一千多首药酒处方,治疗范围涉及内、外、妇、儿、五官各科。
最后,红酒虽好,可不要贪杯哦!

坊五味 让您食之有味 食之有道 食之有康




