
行业主要上市公司:浪潮信息(000977.sz);中国长城(000066.sz);星网锐捷(002396.sz);共进股份(603118.sh);通鼎互联(002491.sz);东土科技(300353.sz);三旺通信(688618.sh);菲菱科思(301191.sz);铭普光磁(002902.sz);迪普科技(300768.sz);中兴通讯(000063.sz);三六零(601360.sh);烽火通信(600498.sh);紫光股份(000938.sz)等。
1、政策历程图
计算机网络设备制造行业是我国电子信息产业领域的重点行业。近年来,我国计算机网络设备制造行业政策不断丰富,政策体系的不断完善推动行业规范化发展,进而提升行业整体的竞争力,引导行业内企业持续健康发展。计算机网络设备制造行业政策发展历程如下:

2、国家层面政策汇总及解读
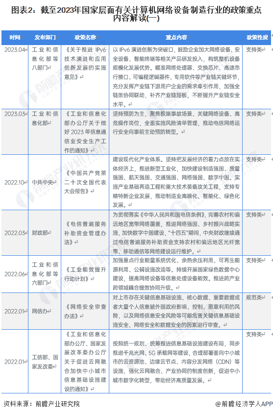
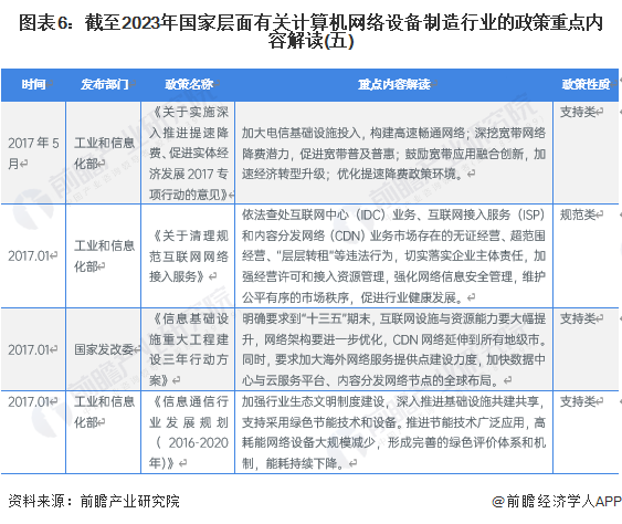
——国家层面计算机网络设备制造行业政策汇总
计算机网络设备制造行业是国家发展高科技装备制造业和信息产业的前沿科技行业,一直受到国家政策大力支持,政策主要以支持类为主。截至2023年6月我国计算机网络设备制造行业重点政策如下:





——国家层面计算机网络设备制造行业发展目标解读
2023年4月工业和信息化部等八部门发布《关于推进IPv6技术演进和应用创新发展的实施意见》,提出到2025年底,IPv6技术演进和应用创新取得显著成效,网络技术创新能力明显增强,“IPv6+”等创新技术应用范围进一步扩大,重点行业“IPv6+”融合应用水平大幅提升。“十四五”期间我国计算机网络设备制造发展建设规划如下:

3、各省市层面的政策汇总及解读
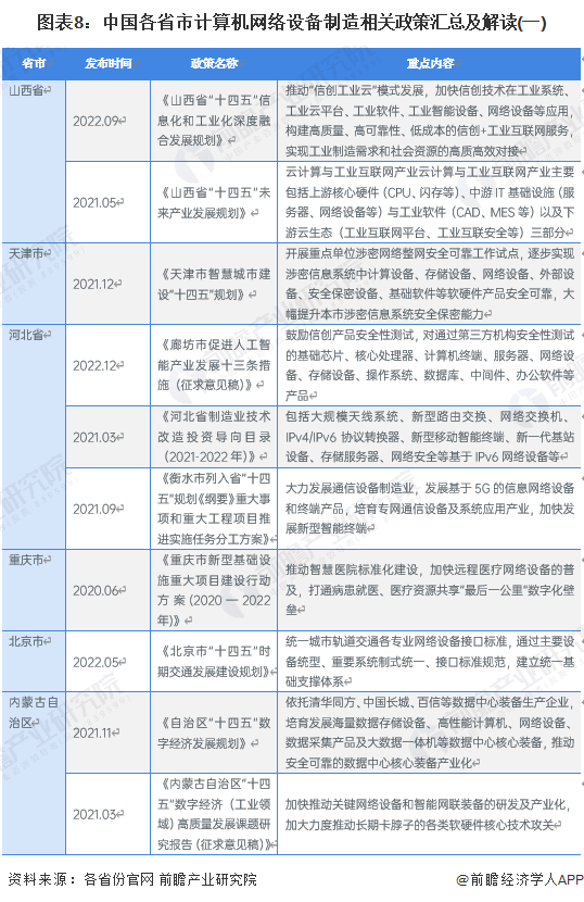
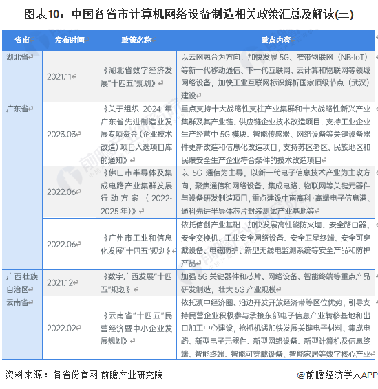
——31省市计算机网络设备制造行业政策汇总
目前,我国主要省市计算机网络设备制造相关政策如下表所示:



——31省市计算机网络设备制造行业发展目标解读
“十四五”期间,我国主要省份也提出了计算机网络设备制造行业的发展目标,如北京、重庆积极加快远程医疗网络设备的普及;山西、广东等省市支持工业领域网络设备发展;其他省市也在计算机网络设备制造建设等方面做出规划:

更多本行业研究分析详见前瞻产业研究院《中国计算机网络设备制造行业市场需求前景及投资规划分析报告》。
同时前瞻产业研究院还提供产业大数据、产业研究报告、产业规划、园区规划、产业招商、产业图谱、智慧招商系统、行业地位证明、IPO咨询/募投可研、IPO工作底稿咨询等解决方案。在招股说明书、公司年度报告等任何公开信息披露中引用本篇文章内容,需要获取前瞻产业研究院的正规授权。
前瞻产业研究院创立于1998年清华园,2002年总部设深圳,致力于为企业、政府、科研院所提供具有前瞻性的产业咨询服务。目前前瞻已服务20万家企业,成为600多个地方政府智库机构,累计服务1800多个产业园,已辅导500多家企业上市成功。专注于:产业研究、专项调研、产业规划、产业转型升级、产业布局、产业招商、IPO咨询(募投可研、业务与技术撰写、工作底稿咨询)、产业大数据平台搭建等解决方案。









原创声明:本文内容为前瞻产业研究院原创文章,未经授权,不得转载至公众号或其它第三方平台,侵权必究!如需转载请在相应文章底部留言或微信添加懂行帝(微信:qianzhanseo)授权。


















