
行业主要上市公司:中集车辆(301039)、中国重汽(000951)、福田汽车(600166)、东风汽车(600006)、江淮汽车(600418)、江铃汽车(000550)、一汽解放(000800)、动力新科(600841)等
本文核心数据:冷藏车业务收入

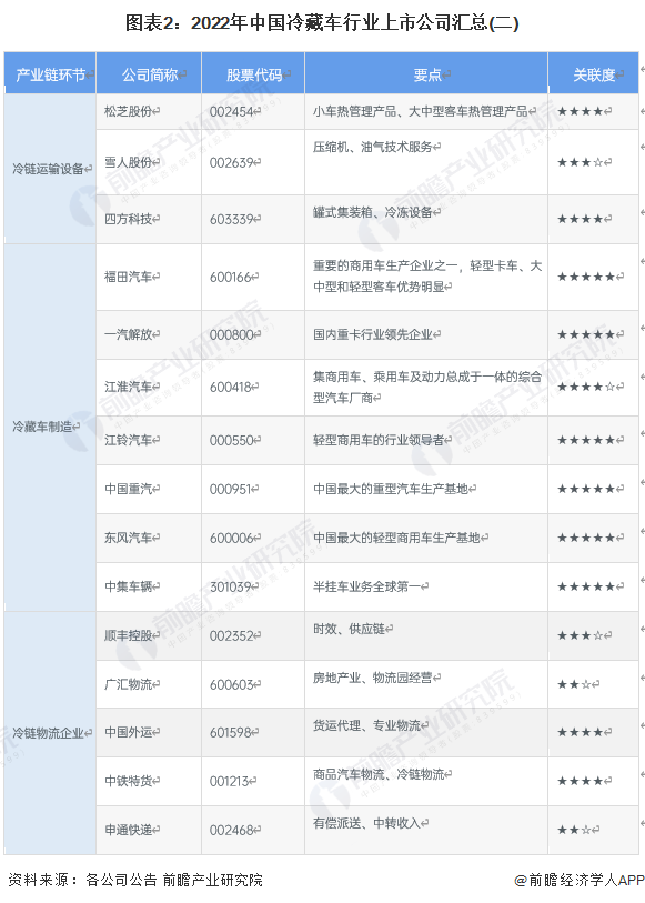
目前,我国以冷藏车相关行业为主营业务企业较少,但冷藏车产业链上下游均较为庞大。其中中游冷藏车制造环节主要有中集车辆、福田汽车、东风汽车、一汽解放、中国重汽等上市企业。







从代表性企业分布情况来看,我国冷藏车代表企业分布在广东、江苏、浙江、山东等东部沿海省份,总体来看企业集中于长三角区域。


从冷藏车行业的上市企业布局和已有公开信息分析,注册资本最多的是福田汽车,同时,其招投标信息也最多;江铃汽车成立时间最早。


从冷藏车生产代表企业销售布局来看,福田汽车、一汽解放、中国重汽等企业涵盖车型较为广泛。同时,中集车辆聚焦于半挂车与冷藏箱业务。


目前,我国冷藏车行业的头部上市公司是福田汽车、一汽解放、江淮汽车等,这三家上市公司2022年的冷藏车销量在500辆以上。2022年,江铃汽车的销售毛利率最高,达14.25%。


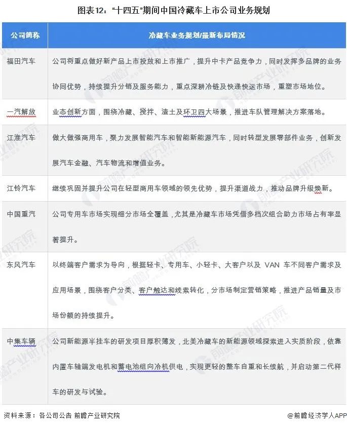
“十四五”期间,冷藏车代表性企业在年报中披露其公司战略、经营规划等,其具体业务规划如下:

更多本行业研究分析详见前瞻产业研究院《中国冷藏车行业市场需求前景与投资规划分析报告》。
同时前瞻产业研究院还提供产业大数据、产业研究报告、产业规划、园区规划、产业招商、产业图谱、智慧招商系统、行业地位证明、IPO咨询/募投可研、IPO工作底稿咨询等解决方案。在招股说明书、公司年度报告等任何公开信息披露中引用本篇文章内容,需要获取前瞻产业研究院的正规授权。
前瞻产业研究院创立于1998年清华园,2002年总部设深圳,致力于为企业、政府、科研院所提供具有前瞻性的产业咨询服务。目前前瞻已服务20万家企业,成为600多个地方政府智库机构,累计服务1800多个产业园,已辅导500多家企业上市成功。专注于:产业研究、专项调研、产业规划、产业转型升级、产业布局、产业招商、IPO咨询(募投可研、业务与技术撰写、工作底稿咨询)、产业大数据平台搭建等解决方案。

前瞻部分研究成果展示

500+ 专家评审过会现场

荣誉资质

国家碳中和规划智库服务单位

原创声明:本文内容为前瞻产业研究院原创文章,未经授权,不得转载至公众号或其它第三方平台,侵权必究!如需转载请在相应文章底部留言或联系懂行帝(微信:qianzhanseo)授权。
















