点击上方蓝色字体关注我们

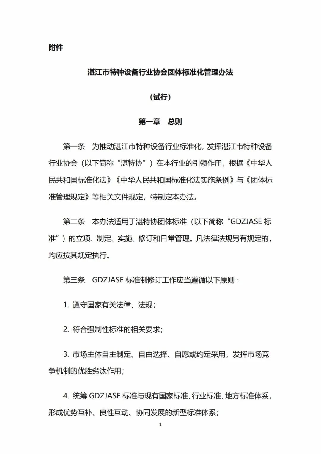
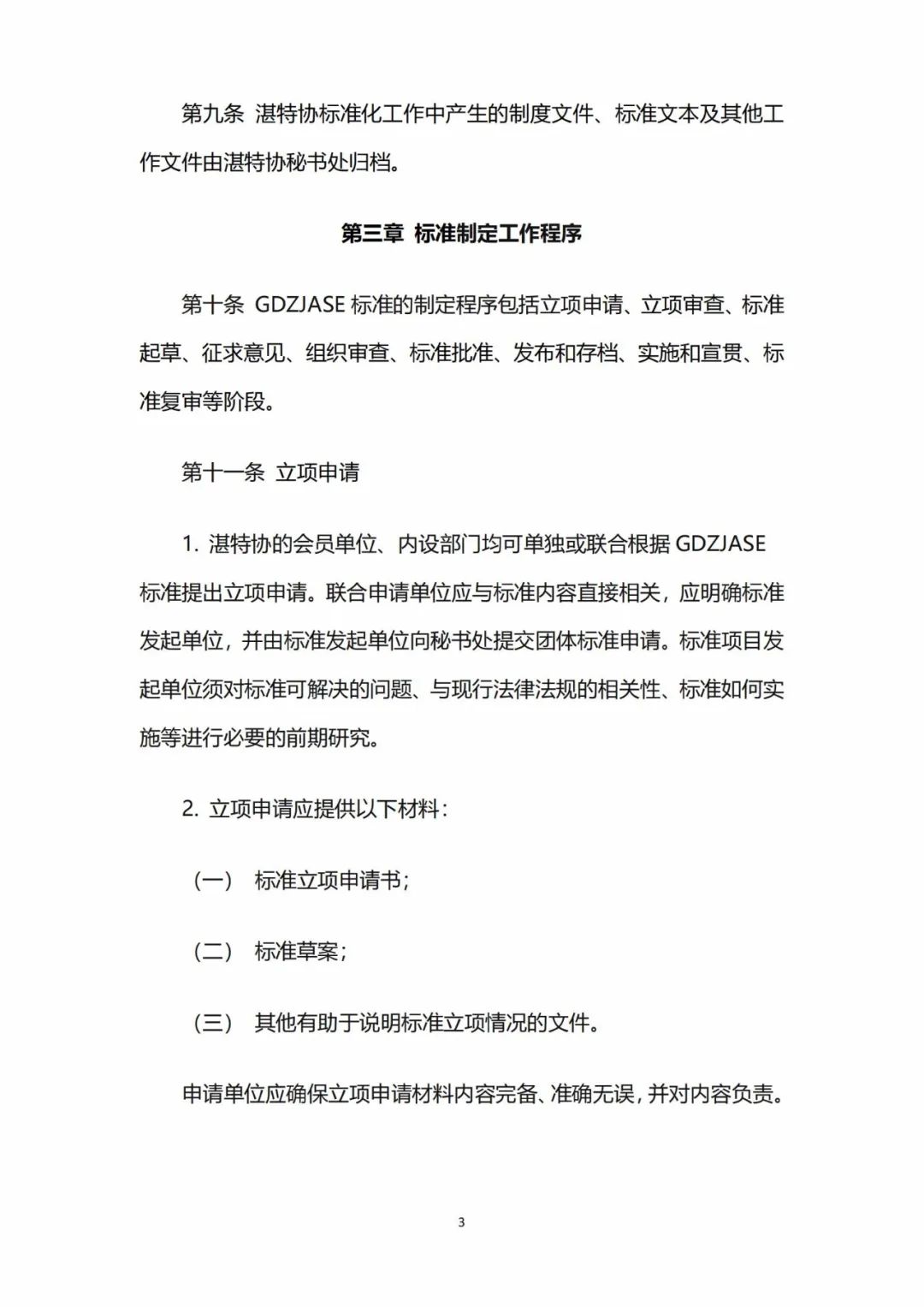
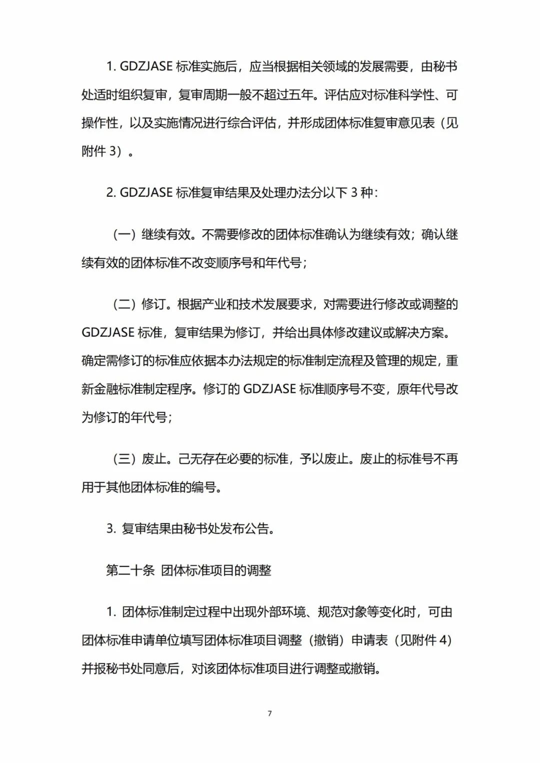
为了加强本协会标准制定工作的科学化和规范化建设管理,充分发挥协会职能,以标准引领湛江市特种设备行业高质量发展,协会制定《湛江市特种设备行业协会团体标准化管理办法》,现予以发布,请遵照执行。现公布如下并在协会网站:https://www.gdzjase.com/newsinfo/6205390.html(请点击下方“阅读原文”跳转)提供下载















点个赞 点在看
点击上方蓝色字体关注我们

为了加强本协会标准制定工作的科学化和规范化建设管理,充分发挥协会职能,以标准引领湛江市特种设备行业高质量发展,协会制定《湛江市特种设备行业协会团体标准化管理办法》,现予以发布,请遵照执行。现公布如下并在协会网站:https://www.gdzjase.com/newsinfo/6205390.html(请点击下方“阅读原文”跳转)提供下载















点个赞 点在看