中国酒业首个产教融合共同体诚邀加入!
作者:本站编辑
2023-06-08 13:24:09
42
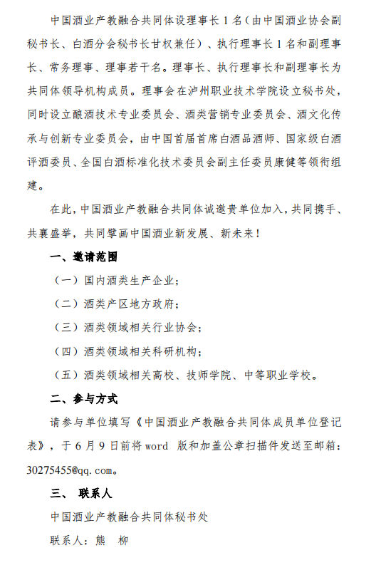
产教融合发展,推动酒业进步。酿酒行业是中国千年历史的传统行业,推动酒业高质量发展是落实一二三产业融合发展、推进优秀传统文化传承创新、提升人民生活品质的重要内容。为深入学习贯彻党的二十大精神和习近平总书记有关重要指示批示,认真落实《关于深化现代职业教育体系建设改革的意见》和《中国酒业“十四五”发展指导意见》,优化职业教育类型定位,优化酒类产业经济结构、不断提升企业创新能力,深化产教融合、促进产业转型升级、实现产业链现代化。2023 年 4 月 14 日在省市级政府部门、行业协会、知名酒企、院校及科研院所等代表共 120 余人的见证下首个“中国酒业产教融合共同体”成立仪式在四川泸州完成。为了践行共同体行业服务责任,做好产教融合发展工作,凝聚行业资源,共创发展空间。特向各酒类相关企业、院校发出邀请。我们愿与各位携手同行,共谋中国酒业发展之路。







