
第139届广交会2026年4月15日在广州琶洲盛大开幕,数万参展商携新品亮相,全球采购商纷至沓来,这是一年一度的贸易盛会,也是订单与合作的起点。然而,展会不仅是贸易的盛会,也是知识产权侵权的高发场景——新品公开发布、竞争对手云集、产品触手可及,使得每年的广交会都成为知识产权维权的“兵家必争之地”。
对于权利人而言,发现疑似侵权产品,是否要进行展会知识产权投诉?这从来不是一个简单的选择题。提起投诉可以迅速制止侵权、震慑对手,但也可能因投诉失败而陷入被动,甚至后续引起对方反诉;不投诉则可能错失最佳维权时机,让侵权产品借展会之势获得更多市场机会。
本文将结合我所代理多家企业处理和应对展会专利侵权投诉的相关实务经验,从展会投诉的价值与局限、投诉材料准备、投诉流程及后续策略等方面,为权利人提供一份完整的操作指引。(本文以广交会为主要参考场景,但核心流程与材料清单对其他设有知识产权投诉站的展会同样适用)
01
展会知识产权侵权投诉的价值与局限
✦
笔者将展会知识产权投诉的价值与局限写在最前面,旨在为权利人提供该维权路径的清晰定位,对于该维权方式既要明确其价值又要了解其局限,是否进行展会投诉,应在开展前就进行充分研判。
1.展会投诉的独特价值
展会投诉最核心的价值在于“快”,相较于司法途径数月甚至数年的审理周期,展会投诉可在数小时至数天内作出处理决定,一旦认定侵权成立,被投诉方通常会被要求遮盖或撤下涉嫌侵权产品。对于参展商而言,展品被投诉意味着失去展示机会、无法接待意向客户、企业声誉受损。因此,展会投诉实际上是同行业竞争对手之间最体面的交战,其作用往往超过处理结果本身。
其次,展会是侵权证据的“富矿”,为权利人提供了低成本高效取证的机会。侵权方为获取订单,往往会在展会上公开展示涉嫌侵权产品,并提供产品册、名片、报价单等书面材料,这些都有利于建立完整的侵权证据链条。
另外,展会投诉处理结果可能会被官方记录,以正在举办的第139届广交会为例,其知识产权投诉规定中明确一个企业在一期广交会内涉嫌侵权3个以上权属的将予以交易团通报,被通报的企业可能会被取消后续展会的参展资格。
2.展会投诉的固有局限
展会投诉处理程序相较于司法程序大幅简化,处理时限短、证据规则宽松,这种简化是效率的代价。投诉站工作人员受限于时间和条件,难以进行深入的技术比对和法律分析,特别是对于实用新型或者发明专利技术案件中,投诉站工作人员的态度往往倾向于谨慎处理。因此,展会投诉更适合侵权事实清晰、技术比对简单的案件,对于涉及复杂技术方案或法律争议较大的案件,权利人应提前充分评估投诉站的受理意愿以及认定侵权成立的概率,并做好同步启动司法程序的准备。
其次,展会投诉的主要作用是制止,而非赔偿。展会投诉的处理方式以遮盖、撤展等临时措施为主,无法直接获得经济赔偿,这意味着权利人难以通过投诉弥补既往损失,且侵权方有较大可能在展会结束后继续生产销售涉嫌侵权产品,因此权利人应将展会投诉定位为维权策略的一环而非终点。

图片来源于广交会官方网站
02
投诉材料的准备
✦
展会投诉材料的充分性与规范性,直接决定投诉站是否受理以及处理效率。本部分以专利投诉作为参考范例展开说明,商标、版权等其他类型知识产权投诉的材料准备逻辑基本相通,权利人可参照适用。
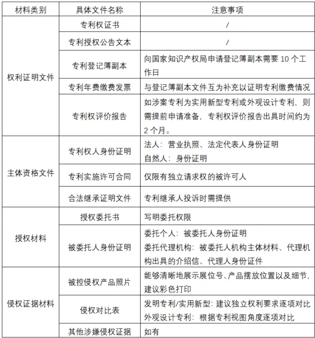
1.核心材料清单及注意事项

2.投诉材料核心要点提示
投诉材料的完备性与专业性直接决定投诉成败,权利人应在提交前对各类材料进行系统性梳理,以下为投诉材料核心要点常见问题提示及建议:
1)侵权比对表的撰写要点
侵权比对表是专利投诉材料中技术含量最高的部分,也是投诉站工作人员判断是否“涉嫌侵权”的主要依据,比对表应采用逐项对照的方式,将涉案专利权利要求分解为若干技术特征,逐一与被控侵权产品的相应特征进行比对,并说明相同或等同的理由,对于技术复杂度较高的案件,可辅以示意图、剖面图等可视化材料,帮助非技术背景的工作人员快速理解技术方案,实务中常见的问题是权利人仅提供专利证书和产品照片却未提供系统的比对分析,导致投诉站难以在有限时间内作出判断,另一种极端是比对表过于冗长、技术术语堆砌,反而增加了理解成本,理想的比对表应在专业性与可读性之间取得平衡,用简洁清晰的语言呈现侵权逻辑。
2)商标与版权投诉的材料差异
商标投诉的材料准备相对简化,核心是证明商标权属及被控侵权行为。权利人需提供商标注册证、商标续展证明,以及被控侵权商品上使用相同或近似商标的证据。与专利投诉不同,商标投诉更侧重于混淆可能性的论证,权利人可在材料中说明自身商标的知名度、被控标识的近似程度、商品类别的重合度等因素。
版权投诉的关键在于证明作品的创作完成时间及权属链条,权利人应提供作品登记证书、创作底稿、首次发表证明等材料。对于美术作品、摄影作品等视觉类作品,可直接提交原作或高清复制件;对于软件、文字作品等,需提供能够体现独创性的表达内容。版权投诉的难点往往在于权属证明,尤其是职务作品、委托作品的权利归属,权利人应提前梳理相关合同及权利转让文件。
3)材料准备的常见疏漏
展会投诉时间紧迫,材料疏漏可能导致投诉被驳回或延误处理。实践中高频出现的疏漏包括:权利证明文件过期或未缴纳年费、授权委托书未加盖公章、侵权证据无法清晰显示被控产品技术特征、外文材料未附中文译文等。此外,部分权利人忽视证据的原始载体保存,仅提供打印件或截图,一旦对方质疑真实性将陷入被动局面。建议权利人在出发参展前制作材料清单,逐项核对并准备必要备份。

第136届广交会知识产权投诉接待站
03
展会投诉流程及后续策略建议
✦
1.投诉流程
广交会知识产权投诉流程通常包括提交投诉、形式审查、技术比对、作出处理决定四个阶段。首先,权利人应在展会指定的投诉时间内向知识产权投诉站提交投诉材料,广交会一般要求投诉人在开展后24至48小时内提出投诉,在展会结束前的两天内进行投诉可能不予受理。然后,投诉站工作人员会对投诉材料进行形式审查,核实权利有效性、投诉人主体资格及材料完整性,若材料欠缺会要求限期补正。对于通过形式审查的案件,投诉站会组织专业人员或被邀请的专家进行技术比对,判断被投诉产品是否落入权利人保护范围,这一环节是投诉处理的核心,特别对于发明专利或复杂技术方案,技术比对的准确性直接决定投诉成败。最后,投诉站会根据技术比对结果作出处理决定,若认定侵权成立,通常会要求被投诉方遮盖或撤下涉嫌侵权产品;若认定侵权不成立或证据不足,则做出不侵权的认定或驳回权利人的投诉。

第136届广交会知识产权投诉接待站现场图
图片来源:https://www.scia.com.cn/news/detail/1488.html
2.投诉后跟进策略
投诉处理决定作出后,权利人的维权工作并未结束,而应根据不同情况采取相应的跟进策略。对于投诉成功的案件,权利人应在展会期间持续监控被投诉展位,确保处理决定得到执行,防止被投诉方在投诉站工作人员离开后重新展出侵权产品,同时可利用投诉成功的结果向其他潜在侵权方发出警示,扩大维权效果。对于投诉被驳回的案件,权利人应冷静分析驳回原因,若因证据不足可考虑补充证据后重新投诉,若因技术比对不利则应评估是否启动司法程序,展会投诉的驳回或不侵权认定并不影响权利人后续向法院提起侵权诉讼。
此外,无论投诉结果如何,权利人都应做好证据保存工作,将投诉过程中形成的全部材料整理归档,包括投诉书、证据材料、投诉站处理决定书等,这些材料可能在后续的行政投诉或民事诉讼中作为重要证据使用。
3.展会投诉与司法程序的衔接
权利人应当明确,展会投诉只是维权策略的一环,而非终点,有效的维权方案需要实现展会投诉与司法程序的有机衔接。若侵权方在展会结束后继续实施侵权行为,权利人应及时启动行政投诉或民事诉讼程序,此时展会投诉中形成的证据材料和处理决定可作为重要参考,特别是投诉站作出的侵权认定虽不具有司法效力,但在诉讼中可作为初步证据使用,有助于降低权利人的举证难度。
附件:第139届广交会专利、商标、版权投诉流程指引,供参考使用。



作者介绍
Attorney

钟婧文 Jona Zhong
■ 广东敦和律师事务所
■ 执业律师
钟婧文律师,敦和律师事务所涉外知识产权事务专业委员会委员、专利及技术法律委员会委员。拥有理工科背景,专注于知识产权法律领域。熟悉国内外专利申请流程,擅长处理专利法、著作权法、商标法、不正当竞争及商业秘密等案件。服务过众多海内外知名企业,如宝洁、华为、卡西欧、斯凯奇、北面、爱世克私等,赢得了客户的高度认可。
-END-
[如需转载,请联系我们获得授权]
撰稿|钟婧文 审核|肖维平
校对|易笑霞 编辑|陈丝华
保持热爱,共赴山海
敦和律所期待您的加入!
Tel:020-38847887
