广交会引入一家广交会展馆驻馆搬运服务商及三家广交会出口展展品综合服务商,共同为出口展参展商提供境内展品运输、装卸搬运、仓储等展品承运配套服务。
一、服务商
(一)广交会出口展驻馆搬运及展品综合服务商名单及信息

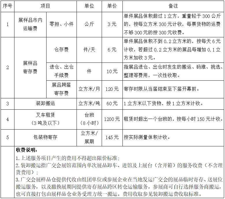
(二)收费标准

(三)展品搬运服务流程及注意事项
1.服务流程:
(1)搬运预约:参展商可以通过易捷通平台、服务商服务电话或微信服务号、现场服务点预约展品搬运时间,预约时间须在大会规定搬运截止时间前2个小时以上。
(2)服务确认:通过现场服务点预约的,以服务商开具服务单确认生效;通过参展易捷通预约的,由服务商在24小时内回复确认生效;通过服务商服务电话预约的,由服务商在2小时内回复确认生效;通过服务商微信服务号预约的,由服务商直接生成订单或直接回复确认生效。
(3)筹展搬运:未预约的展商到达展馆后,在现场搬运服务点可直接选择服务商,安排搬运展品。
(4)撤展搬运:撤展时参展商通过服务商服务电话或微信服务号、现场服务点预约搬运服务。对超过广交会规定的搬运截止时间(4月19日、27日以及5月4日23:00)而尚未搬出展馆的展品,将由服务商统一搬运至广交会展样品仓,费用按照广交会公布的限价标准收取。对于该项费用,如果参展商按广交会规定完成预约且预约生效,由其所预约的展品综合服务商承担;其他情况由参展商自行承担。
2.注意事项:
(1)参展商可以参照广交会公布的限价标准,直接与服务商进行议价,原则上不得超过限价标准。
(2)搬运展品范围为广交会展馆范围内的一次装卸、搬运服务,搬运服务若超出展馆范围,由供需双方协商。
(3)首次搬运服务结束后仍需要进行二次搬运的,须重新计费,并到搬运服务点办理手续。
(4)在展品进馆布展摆放期(4月13日、4月22日、4月30日),搬运服务范围将延伸至展馆门口及门口两侧人行道,为参展商提供小件搬运服务。
(5)参展商须全程看管好展品,避免展品丢失。
(6)服务时间详见展览具体时间安排章节中的筹、撤展部分。
(7)搬运人员的工衣背面印有“展品搬运、服务监督电话4000-888-999”,工人所持证件正面印有“搬运”字样。参展商可以记下工衣颜色及公司logo或服务人员证件信息等,有条件的可通过拍照、录音录像等方式做好证据保护,及时拨打4000-888-999客服热线进行投诉,同时请保留好服务单据,便于追溯查证。
(8)参展商寻求搬运服务前应做好下列准备工作:
a.对展品作必要的包装与保护,易碎、防潮、防压、防倒装等样品其包装外表须有相应的指示标识。
b.展品车辆应提前办理进馆车证,进馆时尽可能停靠于展品所属展馆对应的停车场,提高搬运效率。
c.包装外表贴有第139届广交会专用标签,标签样式如下:

d.展品搬运服务委托单

(四)集货搬运服务流程及注意事项
搬运预约:物流商可提前与服务商预约展品搬运时间,由受理预约的服务商按照双方达成的交易,组织安排人力、机力提供展品搬运服务。
搬运展品范围:广交会展馆范围内,搬运服务若超出展馆范围,由供需双方协商。
集货搬运注意事项:
1.物流商可自行选择大会服务商的人力、机力或其他服务。
2.集货搬运服务的提前确认预约时间为第一期4月8日前、第二期4月18日前、第三期4月26日前。
(五)展品车辆入馆及参展有关要求及指引
1.根据公安、消防等部门要求,新能源车在展示期间不允许现场充电。
2.汽、柴油车辆进馆展示时,必须将油量放置红线下。
3.每辆展示车辆旁必须配备2个5KG灭火器,展示车辆不得在展馆内进行维修作业。
4.小型展示车辆须由另外的运载车辆运送,在大院内卸车后,再自行驶入展厅展位。展示车辆请附带广交会专用标签进入展厅,可使用A3纸自行打印,放置于车辆前挡风玻璃处,标签样式如下:

小型展示车辆如上行驶车牌,进馆标签需由所属交易团(分团)盖章。
5.运载车辆和大型展示车辆(巴士、重卡等自带动力车辆)需按照大会办证要求办理筹撤展车证。
6.救援车运载展示车辆的,可直接进入展厅卸车。拖车运载展示车辆的,在广场卸车后直接开车进入展厅;路程较远的,由货车装载至展厅卸车。
7.参展企业需提供展示车辆出厂合格证交所属交易团(分团)备案,若有车牌的需提供行驶证;若展示车辆需以暂准进口展品形式参展的,应提前与广交会推荐的进口展展品展品综合服务商之一联系,由其办理相关报关手续;已按“一般贸易”方式办理永久性进口手续参展的,参展商须携带进口报关单证及完税证明等有关文件,以备海关现场查验。
8.如整车进展厅,需考虑展厅限高的因素。
(六)包装物寄存服务
参展商如需寄存展品包装物可到广交会展样品仓(B区东马路13号馆东侧仓-150、C区14号馆负一层仓库、D区展厅负一层C-1J10仓)或现场搬运服务点办理手续,费用收取标准参见上页展品运输、仓储、搬运收费标准。
筹撤展包装物寄存派发流程:
筹展时,参展商可到现场搬运服务点预约→服务商安排工作人员到参展商展位→测量→填写《包装物寄存协议书》(协议书可在服务点现场领取)→收款→打包、贴上服务商标识→搬运→寄存。
撤展时,服务商按广交会规定时间提前发放包装物至参展商展位→收回《包装物寄存协议书》。
注:参展商在寄存包装物时不得夹带展样品(含易碎品)、工具等,如违反规定,造成丢失、损毁或其他不良后果,由参展商自行承担责任。
二、展品仓储服务

注意事项:
1.参展企业发往广交会的展品,由组团单位或参展企业在当地组织起运。
2.通过空运、汽运和特快专递发往广交会的展品,如需广交会代收,抬头须写明:“广交会展品(第一、第二或第三期)”。
3.请勿以个人姓名为收件人。发货方请详细写明×××市×××路××号、×××公司和发货人姓名及联系电话。参展商到达广交会后凭提货凭证原件到上述展样品仓提货。提货前要先缴清广交会仓储费、搬运费和装卸费(如有)等相关费用。
4.参展商委托广交会仓存的展品,在本届广交会结束后一个月仍未办理提货手续或续存手续的;或参展商在上届闭幕时寄存或遗留至到本届的展品,在本届广交会结束后一个月仍未办理提货手续或续存手续的,广交会均视为无主货物处理。
三、广交会备案展品物流商名单及信息
广交会备案展品物流商可为参展商提供“点到点”展品物流服务。

温馨提示:为保障参展商权益,建议优先选择上述广交会展品储运服务商。请参展商注意甄别现场派发宣传卡片的不明身份人员,谨防权益受损。




