通知|关于组织开展石油和化工行业重点用水企业2022年度水效“领跑者”遴选和发布活动的通知


为贯彻建设节水型社会精神,落实国家发改委、水利部《国家节水行动方案》(发改环资规〔2019〕695号),按照工信部等四部委《关于印发重点用水企业水效领跑者引领行动实施细则的通知》的文件要求,加快推进石油和化工行业重点用水企业节水技术进步和创新,全面提升用水效率。我会根据中国石油和化学工业联合会中石化联产发(2023)59号文件精神,决定在钛白粉领域开展水效“领跑者”遴选和发布相关工作。现将有关事项通知如下: 综合考虑企业取用水规模和效率、技术工艺水平及科研开发投入、节水成效,以及企业用水计量、节水管理等法律法规标准落实情况等多维度,组织专家核实和复审,产生水效“领跑者”企业名单。 申请石油和化工行业水效“领跑者”的重点用水企业应满足以下要求: (一)参评年度水效指标达到现行节水型企业国家标准或取水定额国家标准准入值要求,且为行业领先水平,满足国家标准《节水型企业评价导则》(GB/T 7119)要求; (二)具有取用水资源的合法手续,近三年取水无超计划; (三) 依法在中国境内登记注册,年工业取水量超过30万立方米的独立法人或集团所属分公司; (四)未使用国家明令禁止或列入禁止、淘汰目录的用水设备或器具; (五)近三年内未发生重大安全、环境事故或产品质量违法行为,未被列入经营异常名录或严重失信主体名单。 (六)建立节水管理制度,各生产环节有配套的节水措施,建立完备的用水计量和统计管理体系,水计量器具配备满足国家标准《用水单位水计量器具配备和管理通则》(GB/T 24789)要求,并依法检定或校准。 请各单位填写《水效“领跑者”申请报告》,报送我会联系人处(于2023年4月25日前报送我会联系人处),我会将组织行业专家对上报企业的能耗指标进行分析对比、核实、上网公示,将初审合格的前5名申报企业信息填写附件2,会同前5名企业的申请报告,报送中国石油和化学工业联合会审议。水耗统计要按产品取水定额或节水型企业国家标准执行,确保真实可靠。 最后将于2023年3季度发布2022年度各重点用水企业水效“领跑者”名单。根据工信部、国家发改委、国家能源局的要求,也将向其报送重点用水企业水效“领跑者”企业名单和水耗指标。 请各单位组织好本行业或企业的节水最佳实践案例和节水先进管理者事迹的编写工作,并于2023年5月20日前将每个产品至少一个案例、每个水效领跑者标杆企业一个节水先进管理者的事迹报送我会联系人处(电子版)。我会将对案例和事迹进行宣传,同时请化工报等行业媒体继续配合做好今年水效领跑者宣传工作。 联系人: 王臻 010-62253382 18548905456 王丽君 010-62253382 18010137612 附件1:各产品统计要求
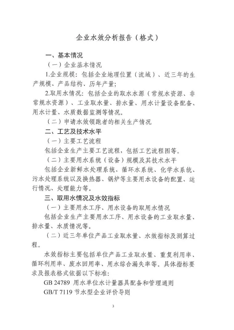
附件2:《水效“领跑者”申请报告》
(本文底部 阅读原文 官下载附件)1. 本文仅代表作者本人立场和观点。文字、图片、视频、音频等内容均来自并且归于中国涂料工业协会、《中国涂料》杂志社有限公司、互联网、相关单位或知识产权人等单位或个人所有,中国涂料公众平台本着传播信息而转载,如有不妥之处,请联系我们:010-62252824、www@cncia.org 第一时间作删除处理。
2. 本文以官网公布为最终版,部分对应链接放在底部 阅读原文 处,如需更正或不妥之处,请您留言,我们将在官网予以更正。