报告导读:
牛肉罐头是以鲜(冻)牛肉为主要原料,经预处理、腌制、预煮、装罐、排气、密封、杀菌等工艺制成的可常温保存的罐装食品。快节奏的都市生活使得消费者对便捷食品的需求持续上升,牛肉罐头开罐即食或简单烹饪即可食用的特性,契合了上班族、学生群体及户外爱好者的饮食需求,成为日常佐餐、应急储备的重要选择,此外,近年来,牛肉罐头消费场景从传统的家庭佐餐、户外出行,延伸至预制菜、餐饮工业化领域,成为餐厅、团餐企业制作菜品的便捷原料,进一步扩大其市场需求,据统计,2024年我国牛肉罐头行业市场规模达46.58亿元,同比增长5.5%。
作为深耕中国牛肉罐头领域十余年的专业机构,智研咨询致力于携手行业企业,提供精准信息、专业咨询与定制化解决方案,持续赋能牛肉罐头产业发展。
观点抢先知:
行业发展阶段:近年来,随着消费者对健康饮食的关注推动企业研发低盐、低脂、零添加的清洁标签产品,同时针对健身、露营、办公简餐等细分场景,推出小规格、便携化的定制化产品,拓展了消费场景边界,头部企业通过整合上游养殖基地、下游物流渠道,实现全产业链的数字化、智能化管理,而中小品牌则聚焦地域特色或小众需求,在细分市场实现差异化发展。
产业链核心节点:牛肉罐头行业上游主要包括牛肉、调味品、包装材料、生产设备等行业;行业中游为牛肉罐头生产企业;行业下游主要包括商场、超市、便利店、餐饮、电商等线上线下销售渠道以及终端消费者,目前,商场、超市、便利店等传统线下渠道仍然为我国牛肉罐头最主流的销售渠道,其消费群体主要为家庭消费者,用于日常佐餐、家庭储备等场景。
上游原材料:牛肉为生产牛肉罐头最核心的原材料,牛肉的品质决定产品口感与品质,近年来,在一系列扶持政策的引导下,我国肉牛养殖业发展取得了明显成效,生产体系逐步完善,科技支撑能力也逐渐加强,据国家统计局数据显示,2024年我国牛存栏量共计10046.5万头,牛肉产量达779.09万吨,同比增长3.51%,我国牛肉持续增产为牛肉罐头行业发展提供了充足的原材料保障。
市场规模:快节奏的都市生活使得消费者对便捷食品的需求持续上升,牛肉罐头开罐即食或简单烹饪即可食用的特性,契合了上班族、学生群体及户外爱好者的饮食需求,成为日常佐餐、应急储备的重要选择,此外,近年来,牛肉罐头消费场景从传统的家庭佐餐、户外出行,延伸至预制菜、餐饮工业化领域,成为餐厅、团餐企业制作菜品的便捷原料,进一步扩大其市场需求,据统计,2024年我国牛肉罐头行业市场规模达46.58亿元,同比增长5.5%。
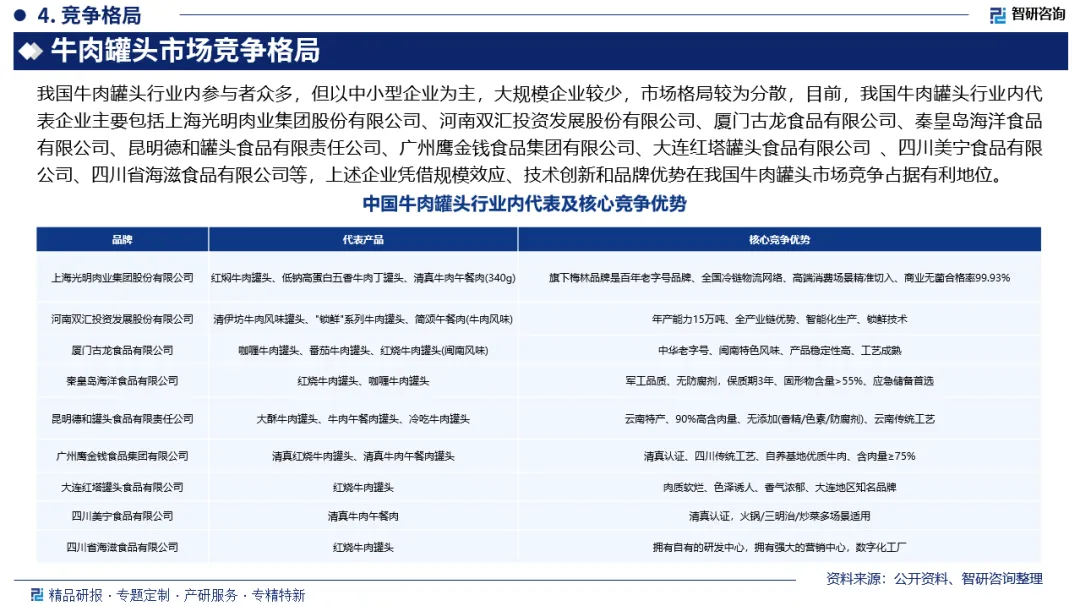
市场竞争格局:我国牛肉罐头行业内参与者众多,但以中小型企业为主,大规模企业较少,市场格局较为分散,目前,我国牛肉罐头行业内代表企业主要包括上海光明肉业集团股份有限公司、河南双汇投资发展股份有限公司、厦门古龙食品有限公司、秦皇岛海洋食品有限公司、昆明德和罐头食品有限责任公司、广州鹰金钱食品集团有限公司、大连红塔罐头食品有限公司 、四川美宁食品有限公司、四川省海滋食品有限公司等,上述企业凭借规模效应、技术创新和品牌优势在我国牛肉罐头市场竞争占据有利地位。
相关上市企业:上海光明肉业集团股份有限公司主要从事猪肉、牛羊肉类食品及品牌休闲类食品的开发、生产和销售等业务,子公司上海梅林食品有限公司和上海梅林正广和(绵阳)有限公司从事梅林罐头的生产和销售,产品为“梅林 B2”品牌的肉类罐头、鱼类罐头和蔬菜及番茄沙司类罐头。2025年上半年光明肉业营业总收入已完成120.7亿元,其中,罐头食品业务收入4.6亿元,占营业总收入的3.8%。
市场趋势:消费者健康意识的提升推动行业摒弃传统高盐、高添加剂的生产模式,转向清洁标签、功能化的产品研发,牛肉罐头企业会更多采用有机牛肉原料,推出低盐低脂、零添加防腐剂的牛肉罐头,还会针对健身人群、控糖人群等细分群体,开发高蛋白、低碳水的功能性产品,贴合现代饮食健康理念。
报告相关内容节选:




数据来源与处理说明:
《2026-2032年中国牛肉罐头行业市场发展形势及投资机会研判报告》基于最新、最全的中国产业链数据,融合权威官方统计、深度企业调研、资本市场洞察及全球信息,通过严格的智能处理和独家算法验证,确保分析结论高度可靠、透明且可追溯。

智研咨询专注产业咨询十五年,是中国产业咨询领域专业服务机构。公司以“用信息驱动产业发展,为企业投资决策赋能”为品牌理念。为企业提供专业的产业咨询服务,主要服务包含精品行研报告、专项定制、月度专题、市场地位证明、专精特新申报、可研报告、商业计划书、产业规划等。提供周报/月报/季报/年报等定期报告和定制数据,内容涵盖政策监测、企业动态、行业数据、企业排行、产品价格变化、投融资概览、市场机遇及风险分析等。



