发布信息
登陆/注册
搜索
搜索
导航
首页
产品供应
产品求购
企业库
酒业展会
行业资讯
认证会员
站内搜索
行业企业
当前位置:
首页
行业企业
正文
行业报告丨数字化转型从战略到执行:国家-城市-行业-企业 华为 2025
作者:本站编辑
2026-03-06 09:48:29
5
行业报告丨数字化转型从战略到执行:国家-城市-行业-企业 华为 2025
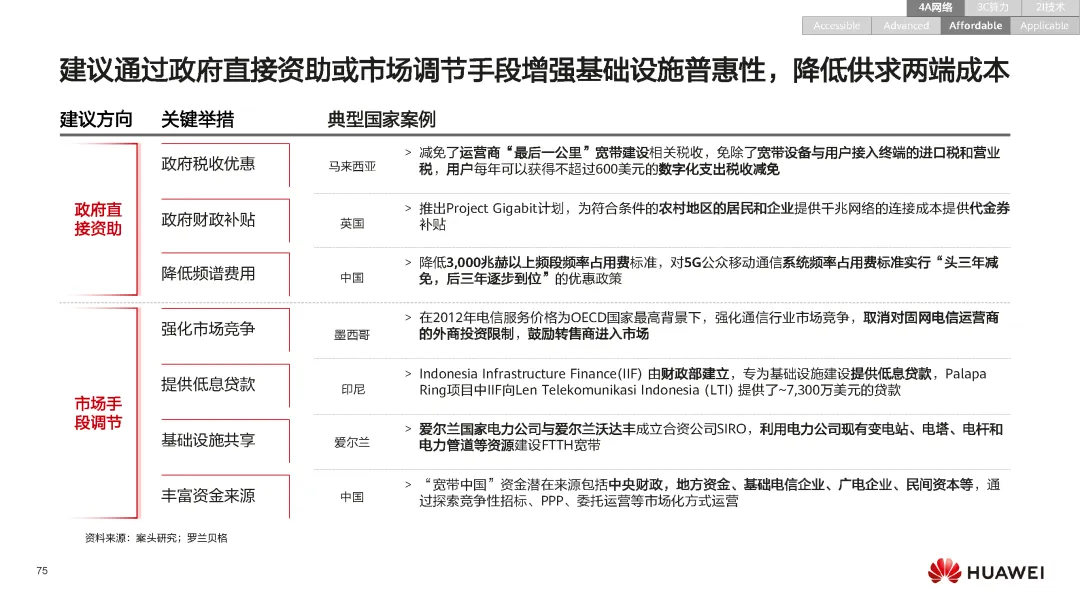
篇幅限制,详细见星球文件。
加入星球获得更多关于人工智能、数据要素、低空经济、数字中国的解决方案、可研报告、权威报告、白皮书等
联系方式:洞见数字城市(微信:dongjian_szcswx)
免责声明:本文转自网络公开渠道,
感谢作者辛苦原创!由
洞见数字城市整理精心推荐。
如有侵权,
请您告知我们会在第一时间处理或删除
。
本站所载文章纯属作者个人观点,仅供参考,不代表洞见数字城市立场。
喜欢就点一个“?”和“在看”呗~
下一篇:
2025激光行业“洗牌”实录:这一年,哪些企业没能熬过寒冬?
上一篇:
展览 | 「过季」,悬而未决的寓言
相关内容
查看全部
交通运输部门召开
2026-03-23 12:42
马石油在华合资企
2026-03-23 12:42
凤凰会客厅 | 从
2026-03-23 12:41
从龙头企业看中国
2026-03-23 12:38
又一PCB行业企业
2026-03-23 12:36
【企业荣誉】广东
2026-03-23 12:36
2026年全球及中国
2026-03-23 12:35
山东省汽车行业协
2026-03-23 12:34
陌生行业怎么快速
2026-03-23 12:32
2026煤炭行业增长
2026-03-23 12:31