
点击上方蓝字关注我们
电商企业攻略!电商行业会计核算+税务风险+会计分录解析!一站式解决方案!

电商企业收入高,背后的会计核算和税务都要处理好,会计核算方法得精准,从收入确认到成本结转,每一步都关乎着利润,税务处理也是如此,处理不好随之而来就是风险,处理好能省很多事,像发票管理、纳税申报也都是,稍有不慎就可能会罚款,小编整理了电商企业的会计核算手法、税务风险,一起来看看吧!(文末有领取资料的方式)



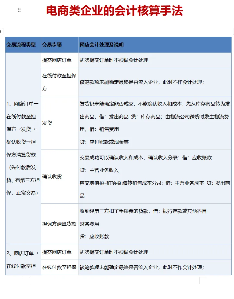
电商类企业的会计核算手法






电商企业常见税务风险




电商行业会计分录大全







点击上方蓝字关注我们
电商企业攻略!电商行业会计核算+税务风险+会计分录解析!一站式解决方案!

电商企业收入高,背后的会计核算和税务都要处理好,会计核算方法得精准,从收入确认到成本结转,每一步都关乎着利润,税务处理也是如此,处理不好随之而来就是风险,处理好能省很多事,像发票管理、纳税申报也都是,稍有不慎就可能会罚款,小编整理了电商企业的会计核算手法、税务风险,一起来看看吧!(文末有领取资料的方式)



电商类企业的会计核算手法






电商企业常见税务风险




电商行业会计分录大全





