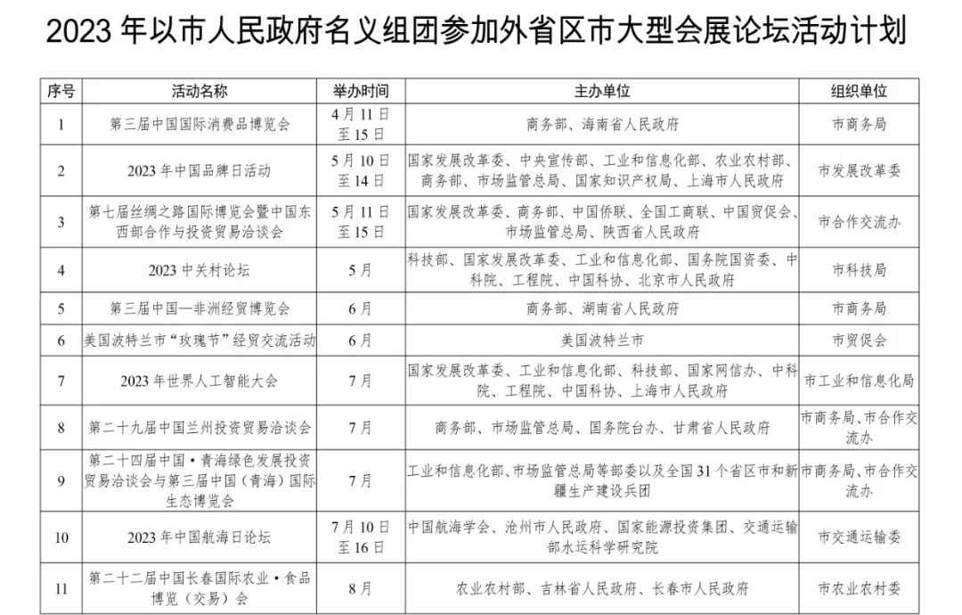
今(23)年,天津拟举办19场大型会展论坛活动,其中包括
第七届世界智能大会、
2023中国·天津投资贸易洽谈会暨PECC博览会、
第十四届新领军者年会、
第十四届津台投资合作洽谈会、
第十三届中国旅游产业博览会、
第六届中国天津国际直升机博览会、
中华人民共和国第二届职业技能大赛等,
并初步拟定了举办时间。




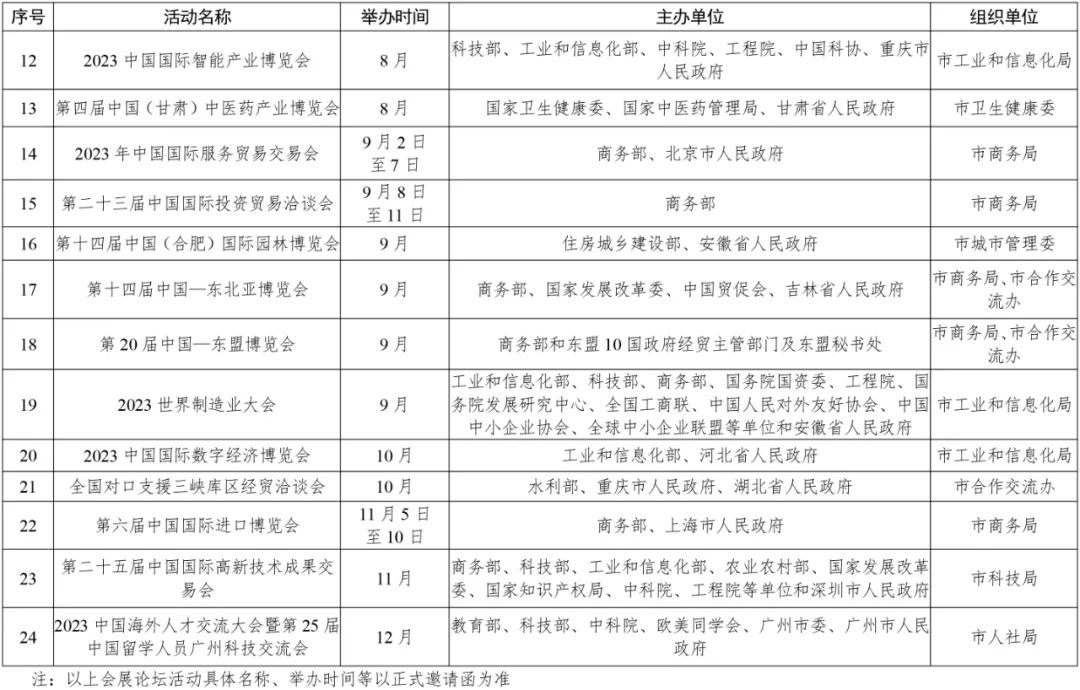
今(23)年,天津拟举办19场大型会展论坛活动,其中包括
第七届世界智能大会、
2023中国·天津投资贸易洽谈会暨PECC博览会、
第十四届新领军者年会、
第十四届津台投资合作洽谈会、
第十三届中国旅游产业博览会、
第六届中国天津国际直升机博览会、
中华人民共和国第二届职业技能大赛等,
并初步拟定了举办时间。



