点击蓝字,关注我们
2月25日,工业和信息化部发布《关于符合《钢铁行业规范条件(2025年版)》企业(第一批)的公示》。
根据《钢铁行业规范条件(2025年版)》,本次共有35家企业符合“引领型规范企业”要求,195家符合“规范企业”要求。
评价指标
(一)规范企业(6项一级指标)
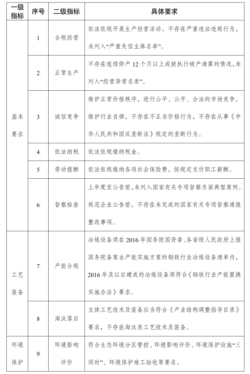
包括基本要求、工艺装备、环境保护、资源消耗、安全生产、质量管理6项一级指标、20项二级指标。
一级指标 | 二级指标 | 核心要求 |
基本要求 | 合规经营/正常生产/诚信竞争 | 无重大违法记录,依法纳税,保障职工权益 |
工艺装备 | 产能合规/淘汰落后 | 冶炼设备符合去产能清单,禁止使用淘汰类工艺 |
环境保护 | 排污许可/超低排放改造 | 完成GB系列环保标准,2026年前实现全流程超低排放 |
资源消耗 | 固废利用/能效水平 | 铁渣综合利用率达标,主要工序能耗达标杆水平 |
安全生产 | 生产安全/网络安全 | 达到安全生产标准化,落实数据安全主体责任 |
质量管理 | 产品合格率/质保体系 | 无假冒伪劣产品,建立全过程质量追溯系统 |
钢铁行业规范企业基础评价指标体系



(二)引领型规范企业(6项一级指标,130分制)
包含高端化、智能化、绿色化、高效化、安全化、特色化6项一级指标、32项二级指标,合计130分。其中,高端化、智能化、绿色化、高效化、安全化指标属于通用指标,共25项二级指标,合计100分,适用于长流程企业和短流程企业;特色化指标共7项二级指标,合计30分,仅适用于短流程企业。
一级指标 | 评分占比 | 核心能力要求 |
高端化 | 20% | 研发投入占比≥3%,参与国际标准制定,获中国专利奖 |
智能化 | 20% | 智能制造成熟度达L4级,入选工信部智能工厂名单 |
绿色化 | 25% | 超低排放公示,清洁能源使用比例≥15% |
高效化 | 15% | 吨钢利润高于行业均值,资产负债率≤60% |
安全化 | 10% | 数据安全风险评估≥1次/年,原料供应保障率≥90% |
特色化 | 10% | 电炉冶炼周期≤35分钟,合金钢产品占比≥30% |
钢铁行业规范企业引领评价指标体系






注:第1项至第25项指标适用于长流程企业和短流程企业;第26项至第32项指标为特色化指标,仅适用于短流程企业。
公示名单







可申报项目汇总


如有申报意向,可动动小手扫描下方二维码咨询哦~
项目申报

往期回顾
01 |
02 |
03 |
04 |
05 |
06 |
07 |
08 |
