
危废行业迎来“变天”!2026年新政盘点:你的企业准备好了吗?

危废监管进入“扫码时代”,2030年填埋量要砍掉九成,这些变化与你息息相关。2026年开年,危废行业迎来一连串重磅政策调整。生态环境部接连发布《关于进一步加强危险废物环境治理 严密防控环境风险的指导意见》和《危险废物排除管理清单(2026年版)》,各省份也紧锣密鼓推进信息化监管系统升级。
从“五即”规范化建设到填埋量红线划定,从跨省转移简化到鉴别造假惩戒——这一轮政策调整,正在重塑危废管理的游戏规则。你的企业,准备好了吗?
01 时间表敲定:2026年、2027年、2030年,三个关键节点
新政明确了全过程信息化监管的时间表:
2026年,全国危险废物环境重点监管单位实现全过程信息化监管全覆盖。湖北已率先行动,要求全省重点监管单位在2026年6月底前完成“五即”规范化建设。
2027年,全国危险废物相关单位基本实现全过程信息化监管全覆盖。这意味着,无论产废量多少,几乎所有涉危废企业都将纳入“一张网”。
2030年,全国危险废物填埋处置量占比控制在10%以内。对比当前水平,这意味着未来五年内,危废填埋量要砍掉近九成。
这三个时间节点,勾勒出危废监管从“粗放”到“精细”、处置方式从“填埋为主”到“资源化为主”的清晰路径。

02 “五即”落地:危废进入“一码贯通”时代
如果你还停留在“年底补台账”的阶段,那真的要抓紧改变了。新政推广的危险废物“五即”规范化建设——即产生、即包装、即称重、即打码、即入库。每个危废包装上将贴上唯一的二维码,如同“身份证”,全程伴随后续出库、转移、处置等环节。
湖北省已明确,2026年6月底前重点监管单位完成“五即”建设,2027年底前全省相关单位基本实现全覆盖。青海省今年1月全面启用全国危废全过程环境管理信息系统,截至1月中旬系统注册用户已达2700余家。
广州番禺区已有43家重点监管企业完成智能化监管设备配置,实现与省级平台的数据互联互通。
这意味着什么?危废“去哪儿了”将不再是秘密。产生、入库、转移、处置——每一个环节都要扫码,全程可追溯,实时可监控。那些“数据打架”“去向不明”的操作,将无所遁形。
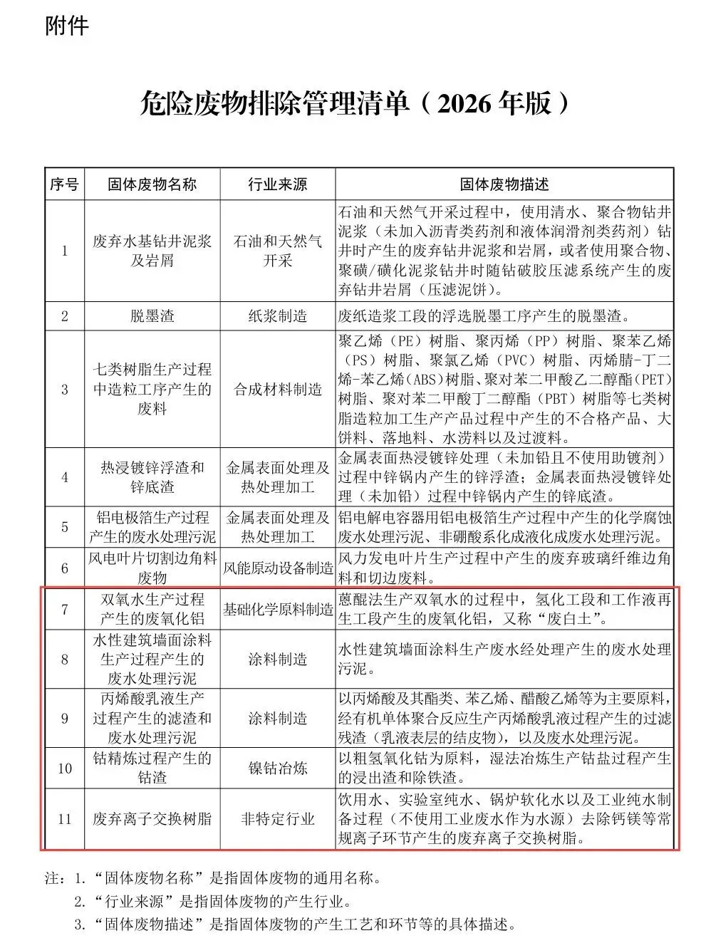
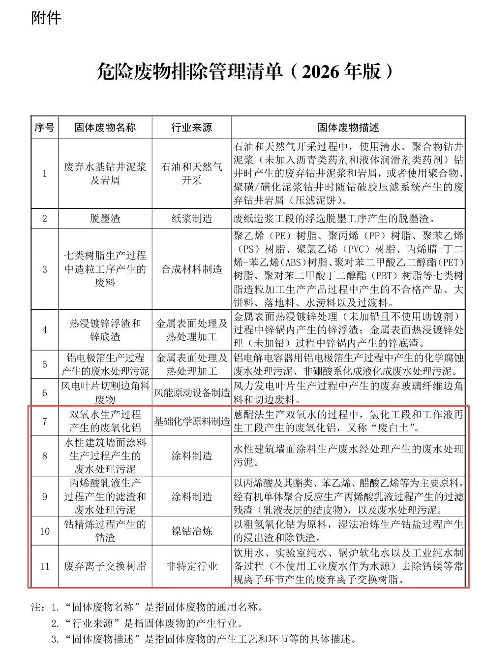
03 不再属于危废!清单更新释放哪些信号?
2026年版《危险废物排除管理清单》正式发布,在2021年版6种固废基础上,新增5种固体废物明确不属于危险废物。
新增的包括:双氧水生产过程产生的废白土(废氧化铝)、水性建筑墙面涂料生产过程产生的废水处理污泥等。

需要注意的是,这不同于《国家危险废物名录》中的“豁免管理清单”。豁免清单中的废物本质上仍是危险废物,只是特定条件下豁免某些管理要求;而排除清单中的废物,从法律属性上就不属于危险废物,按一般工业固体废物管理。
这对相关企业无疑是利好——处置成本降低,管理要求简化。但《清单》也明确,将根据实际情况实行动态调整,企业不能掉以轻心。

04 填埋红线:为什么2030年要控制在10%以内?
“到2030年,全国危险废物填埋处置量占比控制在10%以内”——这条硬指标,释放了强烈政策信号。
《指导意见》明确,逐步限制通过利用、焚烧等处理方式可减量的危险废物直接填埋。对于生活垃圾焚烧飞灰,鼓励有条件的地区率先实现零填埋。
为什么?一方面是土地资源日益紧张,危险废物填埋场选址难、建设难、退役更难;另一方面,大量可资源化利用的废物直接填埋,本质上是资源浪费。
这一导向将深刻影响危废处置行业格局:填埋设施可能加速萎缩,焚烧、水泥窑协同、资源化利用等替代方式将迎来发展机遇。新政明确,新建单套集中焚烧处置设施能力原则上应大于3万吨/年,引导水泥窑协同处置重点处理贮存和填埋量大的单一类别废物。
05 鉴别造假:专家委员会机制全面建立
危废鉴别是判定废物“身份”的关键环节,也是监管难点。
新政明确:建立健全国家和省级危险废物鉴别专家委员会机制,对存在鉴别报告弄虚作假等问题的鉴别单位,依法建立不良行为记录并实施惩戒。
这一机制并非凭空而来。早在2021年,生态环境部就推动成立国家危险废物鉴别专家委员会;2022年,重庆、四川等地相继建立省级专家委员会。2026年的新政,是将这一机制在全国范围强化和规范。
对鉴别单位而言,这意味着更严格的责任追溯;对产废单位而言,则意味着选择鉴别单位需要更加审慎——一旦委托的鉴别单位被列入“不良行为记录”,其出具的鉴别报告公信力将大打折扣。

06 小微收集:“反向”填单,应收尽收
小微企业危废收集难、处置贵,一直是行业痛点。新政为此开出“药方”:
推行“网格化”收集模式,明确试点单位收集的废物种类、服务对象和服务地域范围,推动小微企业危险废物应收尽收。
更值得关注的是,鼓励有条件的收集单位为小微企业“反向”填写危险废物电子转移联单,并为其提供规范环境管理和信息化服务。
福建省已率先响应,将收集改革试点延长至2028年底,并明确危险废物年产生量10吨以下企业的判定标准,统一全省小微产废企业执行尺度。
这意味着,过去小微企业因“量小没人收、价高付不起”的困境,有望得到实质性缓解。
07 跨省转移:区域合作简化审批
危险废物跨省转移,长期面临审批周期长、协调难度大的问题。
新政提出:鼓励开展区域合作的省份间简化危险废物跨省转移审批程序,提高转移效率。同时,深化废铅蓄电池跨省转移按照省内转移管理试点,适时研究扩大纳入试点的危险废物种类。
京津冀、长三角、川渝等重点区域合作机制将进一步深化,推进危险废物集中处置设施协同规划、共建共享。
这对企业意味着:跨省转移的行政成本可能降低,时效性有望提升。但同时,“不鼓励大规模、长距离转运处置危险废物”的原则没有变,就近处置仍是基本导向。
08 “装树联”:焚烧设施迎来智能化升级
危险废物焚烧设施,将全面接入监管“天网”。
新政要求:有序开展危险废物焚烧和水泥窑协同处置设施“装树联”(安装自动监控设备、树立环保公示牌、与环保部门联网)。
对于焚烧设施,还将单台焚烧炉处置能力小于1万吨/年的设施纳入监督性监测重点。这意味着“小散”焚烧设施的生存空间将进一步压缩。
此外,推广智慧填埋技术,实现危险废物填埋全过程追溯定位和渗漏风险实时监测预警——填埋场不再是“埋了就忘”,而是全程可追溯、风险可预警。

09 数据共享:环评、排污许可、执法“一张网”
碎片化监管正在走向整合。
新政明确:推进危险废物环境管理与环评审批、排污许可、生态环境统计、执法检查、信访举报等业务数据共享。
到2027年,推动危险废物申报数据全面应用于生态环境统计。
这意味着,企业向不同系统重复填报数据的时代即将终结,但同时也意味着——数据比对将更加严格,各系统间的“数据打架”将更容易被发现。有条件地区还将探索将危险废物经营许可要求纳入排污许可,实行“一证式”管理。这既是简政放权,也是监管整合。
10 风险防控:环境责任保险成“标配”
最后一条变化,关乎企业的“钱袋子”。
新政要求:危险废物相关单位依法依规投保环境污染责任保险。同时,健全极端天气、地震等自然灾害时期危险废物环境风险防控措施。
这意味着,环境风险防控从“事后处置”向“事前预防”转变,环境污染责任保险将从少数企业的“自愿选项”变为“行业标配”。
对保险行业而言,这是新的业务增长点;对危废企业而言,这既是成本增加,也是风险对冲——一旦发生突发环境事件,保险赔付将提供重要资金保障。
站在2026年初回望,危废行业的政策脉络愈发清晰:信息化监管从“选配”变“标配”,处置方式从“填埋为主”变“资源化为主”,管理重心从“粗放管控”变“精准治理”。
对危废产生单位而言,这意味着合规成本可能上升,但环境风险下降;对危废经营单位而言,这意味着行业洗牌加速,技术和管理水平决定生死;对园区和地方政府而言,这意味着需要更加重视危废处置设施的规划和共建共享。
政策窗口期已经开启,谁能顺势而为,谁将被浪潮淘汰?答案,正在每一个企业对待危废的态度中书写。
(本文基于生态环境部及各省份公开政策文件整理,具体执行请以属地监管部门要求为准。)
END

(文/愈谈小编,图片素材/网络)

【往期精彩】
(点击查看)


