
2025年5月30日,国家市场监督管理总局和国家标准化管理委员会联合发布了强制性国家标准GB 2894-2025《安全色和安全标志》,该标准将于2026年3月1日正式实施。GB 2894-2025将全面替代已经实施多年的GB 2893-2008《安全色》、GB 2894-2008《安全标志及其使用导则》和GB 7231-2003《工业管道的基本识别色、识别符号和安全标识》三项标准,实现了对安全标志相关规范的全面整合。
标准设置了9个月的过渡期,对于从事安全生产管理的专业人员,应提前应对这些标准的新要求。

主要变化
GB2894-2025相较于旧标准,主要有以下变化:
1.标准整合 将GB 2893-2008、GB 2894-2008和GB 7231-2003三项标准合并为一 过去需要参考多个标准,现在统一为一个标准。
2.新增图形符号 增加了36个新图形符号,例如禁止放置重物、禁止喷水、当心电池充电、当心电弧、必须握住扶手、洗眼台、安全淋浴设施等。 适应新技术、新业态的发展(如电池充电、遥控机械等),并对高危场所(如有限空间)进行了补充。
3.修改图形符号 更改了34个图形符号,例如更新了禁止吸烟、禁止烟火、当心中毒、当心腐蚀、必须戴安全帽、必须系安全带等常见标志的图形。 使图形符号更符合当前国际标准(如ISO3864、ISO7010),更直观易懂。
4.删除内容 删除了“禁止穿化纤服装”的图形标志以及激光辐射警告标志的规范性附录。 可能与当前实际风险关联性不强或已被其他要求涵盖。
5.标志名称更改 更改了9个标志的中文名称和38个标志的英文名称,例如“当心生物危害”(原“当心感染”)、“必须戴口罩”(原“必须戴防尘口罩”)、“安全出口”等。 使标志名称更加准确和统一。
7.技术要求补充 增加了颜色表征的相关要求、照明条件差的场所安全标志的使用要求、安全标志牌的使用、修整或更换要求、工业管道的基本识别色、识别符号和安全标识的相关要求。 强调了标志在不同环境下的有效性,并整合强化了工业管道的安全标识。
重点事项
除了上述变化,以下几点也需要重点关注:
1. 适用范围:该标准适用于生产经营单位以及公共场所中存在安全风险或有必要提醒注意安全的场所和位置。但不适用于铁路、公路、内河航运、海运以及空运中使用的交通标志。
2. 安全色与对比色:
安全色:红色表示禁止、停止或消防;黄色表示警告、注意;蓝色表示指令、必须遵守;绿色表示安全、通行、提示。
对比色:黑色通常用于警告标志的几何边框和文字,白色用于红、蓝、绿安全色的背景以及标志的文字和图形符号。安全色与对比色的搭配需符合规定,例如黄配黑、红配白、蓝配白、绿配白。
3. 标志类型:安全标志分为四大类型:
警告标志:基本型式是正三角形,黄底黑字黑边框。
禁止标志:基本型式是带斜杠的圆环,白底红圈红斜杠黑图形。
指令标志:基本型式是圆形,蓝底白图形。
提示标志:基本型式是正方形,绿底白图形。
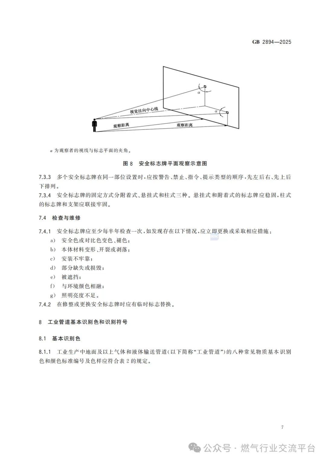
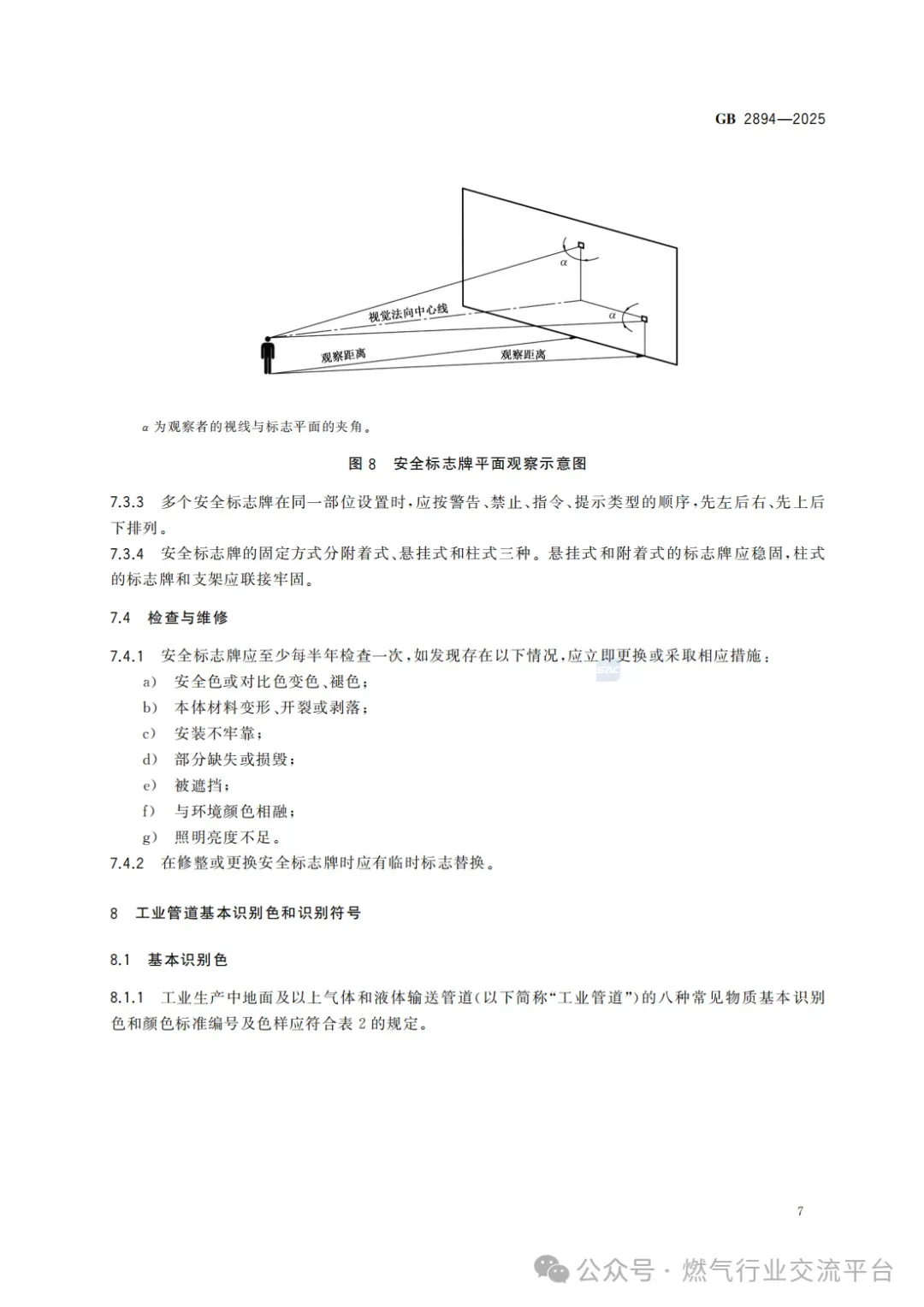
4. 设置与使用要求:
标志牌应设在与安全有关的醒目位置,并保证人们有足够的时间注意它所表示的内容。
标志牌不应设在门、窗、架等可移动的物体上。
需考虑照明要求,特别是在光线不足的场所。
5. 企业的合规义务:
全面评估与更换:企业需对照新标准,全面评估现有安全标志,及时更换新增、修改的图形符号。
工业管道标识:需按照新标准要求,规范管道的基本识别色、识别符号和安全标识。
培训与告知:应对员工进行新标准培训,确保其理解新增和更改标志的含义,特别是相关岗位人员。
日常维护:建立安全标志的定期检查维护制度,确保标志清晰、完整、有效,并建立台账。
标准全文如下:
































































行业精品课程推荐:

来源:官方素材/网络新闻
企业内训及技术咨询 | 18322629948
投稿及内容合作 | 2169544117@qq.com
