公司重组后,我的工作岗位迎来重要调整:起初被安排在综合办公室负责行政,仅履职几日便因融资业务急需,调岗至融资部工作。作为融资领域的“新人”,我深知专业知识储备的重要性,近日特意登门拜访了深耕县域国企融资领域十多年的行业前辈,通过深度座谈,结合自身岗位切换后的实践观察,对县级国有企业融资业务的底层逻辑、实操路径有了更为系统且透彻的理解。
当前,国家对国有企业融资行为的监管持续收紧,《关于进一步规范地方政府融资平台公司管理有关问题的通知》等政策文件明确划定了融资边界,银行信贷凭借其合规性强、额度稳定、利率可控的优势,成为县级国企融资的核心路径。结合县域国企的业务属性与资金需求,银行融资主要聚焦三大核心类型:流动资金贷款、项目贷款、经营权(收益权)类贷款,三类方式在用途、期限、风控要求上各有侧重,需根据企业实际需求精准选择。
一、三类贷款方式
(一)流动资金贷款
核心用途聚焦企业日常经营的短期周转,具体涵盖:原材料及备品备件采购(如县域农产品加工企业的生鲜采购、制造类国企的零部件采购)、员工薪酬及社保公积金发放、生产经营所需水电燃气费缴纳、短期应收账款垫付等高频刚需场景。贷款期限以1-3年为主,部分经营状况优质、信用评级较高的县级国企,可通过协商争取最长5年的中期流动资金贷款;还款来源完全依赖企业综合经营收入(如主营业务营收、资产租赁收入等),不直接绑定特定土地或项目,审批时银行更关注企业整体现金流稳定性与偿债能力。
(二)项目贷款
专为特定固定资产投资项目提供专项资金支持,常见于县域国企的重点项目建设,例如:标准化产业园区厂房修建、农业冷链物流中心建设、县域基础设施升级(如乡镇道路改造、污水处理厂扩建)、生产设备购置及技术改造等。贷款期限通常为5-10年,部分重大项目可延长至15年,核心还款来源是项目建成后产生的独立稳定现金流(如园区租金、污水处理费、设备运营收益等)。
项目贷款的审批逻辑与项目本身强绑定:若项目涉及土地使用权购买或土地一级开发,需额外提供土地规划许可证、建设用地使用权证、征地拆迁合规证明等材料,手续相对复杂,土地使用权通常作为核心抵押物;若仅涉及设备购置、技术改造等不涉及土地的场景,审批路径更为清晰,银行重点核查设备采购合同、技术改造方案的可行性及预期收益。
(三)经营权(收益权)类贷款
以企业已持有的优质资产经营权或收益权为质押,实现存量资产盘活的融资方式,核心优势是不依赖新增项目,仅通过现有资产的价值变现获得资金。常见类型包括两类:一是经营性物业贷款,适用于持有商业综合体、写字楼、酒店、工业园区等物业的国企,以物业未来的租金收入作为还款来源;二是农村土地经营权抵押贷款,适用于持有大规模农村土地经营权的农业类国企,以土地经营产生的种植养殖收益、土地流转费等作为还款来源。贷款期限根据资产经营周期确定,经营性物业贷款通常为5-8年,农村土地经营权抵押贷款多为3-5年。
二、各类贷款流程与所需资料详解
(一)流动资金贷款
作为县域国企日常运营的“输血”资金,监管明确要求此类贷款严禁用于固定资产投资、股权收购、分红等非经营用途,银行会通过受托支付、资金流向监控等方式确保合规使用。
办理流程:企业提交贷款申请→银行开展尽职调查(县域场景下以非现场调查为主,配合1-2次现场走访,重点核查经营场所、库存情况)→银行内部风险评审→签订《流动资金借款合同》及担保合同→企业提交提款申请(需明确资金支付对象,执行受托支付)→银行放款→企业按约定周期还款(多为按月/按季度付息,到期还本或分期还本)。
所需核心资料:
1.企业基础证照:营业执照、公司章程、法定代表人身份证明、开户许可证、国有资产监管部门的授权文件(县级国企需额外提供县国资委或主管部门的同意融资批复);
2.财务证明材料:近3年及最近一期财务报表(资产负债表、利润表、现金流量表)、近6个月银行流水(需覆盖贷款额度3倍以上的流水规模)、纳税申报表及缴税凭证;
3.贷款用途证明:采购合同、付款通知书、薪酬发放计划等(需明确资金用途与金额匹配,如5000万贷款对应3000万原材料采购合同+2000万薪酬及运营费用计划);
4.担保材料:抵押物权属证明(如企业自有房产、土地)、质押物证明(如存单、应收账款),或第三方担保函(县级国企常见由同级国资平台提供连带责任担保)。
(二)项目贷款
针对县域国企的新建、扩建或改造类专项项目,银行审批的核心逻辑是“项目合规+收益可期”,流程较流动资金贷款更为复杂,需重点关注项目全生命周期的合规性与现金流测算。
办理流程:项目立项备案(向县发改局申请立项,取得项目备案表或核准文件)→企业编制详细可行性研究报告(需包含项目建设方案、投资估算、财务测算、风险评估等核心内容)→提交贷款申请及全套资料→银行开展项目评估(含现场勘查、合规性核查、收益测算复核)→银行审批委员会审议→签订《项目借款合同》及抵押/质押合同→按项目建设进度分期放款(需提供工程进度证明,如监理报告、付款凭证,执行严格受托支付)→项目投产运营→企业以项目收益按约定还款(多为按季度付息,分期还本)。
所需核心资料:
1.企业基础信息:与流动资金贷款一致,需额外提供项目负责人身份证明及简历;
2.项目合规性文件:项目立项备案表/核准文件、规划许可证、建设用地规划许可证(涉及土地使用时)、环评批复、施工许可证(已开工项目)、节能审查意见;
3.项目核心材料:详细可行性研究报告(需由具备乙级以上资质的机构编制,县域项目重点突出投资规模、建设周期、年收益率、投资回收期等指标)、项目资金平衡方案(明确项目资本金占比,2026年要求项目资本金最低不低于20%)、项目资本金到位证明(银行流水、验资报告);
4.担保与还款资料:抵押物(土地、房产、在建工程)权属证明、项目未来收益测算表(含租金、收费权等明细)、政府相关补贴文件(如有)。
(三)经营权(收益权)类贷款
核心在于资产价值与经营现金流的稳定性,银行会委托第三方评估机构对资产价值及未来收益进行评估,审批重点是“资产确权清晰+收益可覆盖本息”。
办理流程:企业提交贷款申请→银行初步审核资产资质→委托第三方机构进行资产价值及收益评估→银行结合评估报告开展风险评审→办理抵押/经营权质押登记(经营性物业需办理不动产抵押登记,土地经营权需到县农业农村局办理质押备案)→签订借款合同及质押合同→银行放款→企业按约定还款(多为按月付息,分期还本)。
所需核心资料:
1.企业基础证照:与前述贷款类型一致;
2.资产确权证明:经营性物业需提供不动产权证、物业租赁合同(近3年);农村土地经营权需提供土地经营权证书、流转合同、发包方同意质押的证明;
3.经营财务资料:近3年资产运营财务报表、银行流水、租金收款凭证;未来3-5年收益测算表(需附测算依据,如租金递增率、出租率预测);
4.担保与其他资料:抵押物评估报告、质押登记申请表、企业还款计划。
三、核心工作要点与2026年实操建议
结合2026年国家融资政策导向(强化金融支持实体经济、严控地方政府隐性债务)及银行信贷偏好(优先支持政策鼓励类、现金流稳定类项目),县级国企融资需把握三大核心要点,同时针对性解决县域国企普遍存在的“市场化转型不足、资产分散、专业能力薄弱”等痛点。
(一)三大核心工作要点
1.精准定位资金用途是前提:融资前需明确资金是用于“日常经营周转”“专项项目建设”还是“存量资产盘活”,避免盲目申请贷款。例如:短期支付采购款应优先选择流动资金贷款,建设冷链物流中心需申请项目贷款,盘活闲置厂房则适合经营性物业贷款,用途与贷款类型不匹配是县域国企融资被拒的主要原因之一。
2.聚焦项目核心竞争力:对于项目贷款,“项目本身”是融资成功的关键。县级国企需重点打磨可行性研究报告,突出三大亮点:一是政策契合度,将项目与“百千万工程”“设备更新”“乡村振兴”等国家及地方战略绑定;二是收益稳定性,详细测算项目年收益率、投资回收期,确保现金流能覆盖贷款本息1.2倍以上;三是合规完整性,提前完善立项、环评、土地等批文,避免因手续不全延误审批。
3.筑牢还款来源保障:银行审批的核心关切点始终是“钱能收回”,不同贷款类型的还款来源逻辑需清晰对应:流动资金贷款需证明企业整体经营现金流稳定(如近3年营收增长率不低于5%,资产负债率控制在60%以内);项目贷款需依托项目自身收益(如园区租金、收费权收入);经营权类贷款需提供历史经营数据佐证(如物业近3年平均出租率不低于85%,土地经营权项目近3年平均收益率不低于6%)。
(二)2026年县域国企融资实操建议
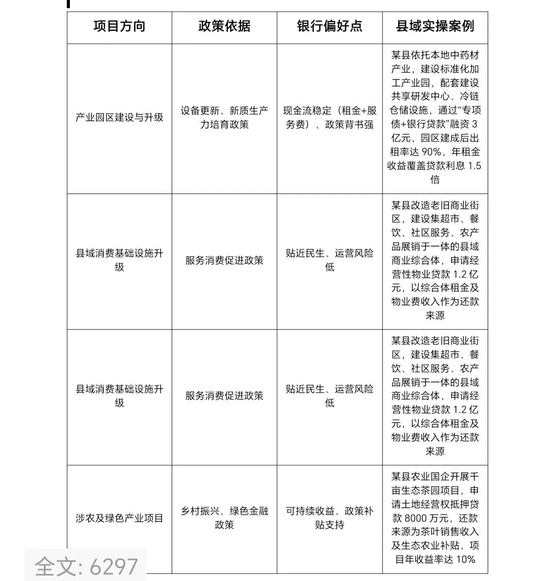
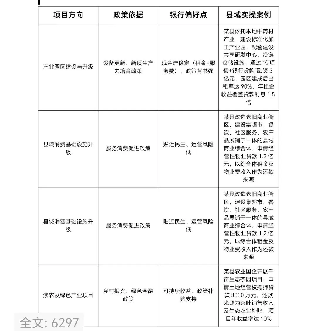
1. 优先选择三大高成功率项目方向
结合2026年政策导向与银行偏好,县级国企融资应重点布局“政策鼓励、现金流可期、资产可盘活”三类项目,避开地产开发、纯基建等银行谨慎类领域:

2. 三大核心策略提升融资成功率
(1)首要任务:解决自身信用与市场化转型痛点
银行对县域国企的核心顾虑是“过度依赖政府补贴、市场化造血能力弱”,需通过三大举措破局:
1.清晰主业定位:剥离与主业无关的低效资产(如闲置办公用房、非核心业务子公司),聚焦1-2个核心领域(如县域基建、农业产业化、文旅运营),形成“主业突出、盈利模式清晰”的市场化主体形象。例如:某县城投公司剥离房地产开发业务,专注县域道路、供水、污水处理等基础设施运营,信用评级从BBB提升至A,融资利率下降0.8个百分点。
2.整合优质资产:将分散在各子公司的物业、特许经营权(如污水处理收费权、公交运营权)、土地经营权等优质资产打包整合,注入核心运营主体,提升资产规模与偿债能力。同时,可通过组建综合性国资集团,实现资源集中配置,增强银行合作信心。
3.强化专业能力:通过内部培训、引进专业人才(如融资专员、项目分析师)、与第三方咨询机构合作等方式,提升项目包装、财务测算、融资谈判等专业能力,避免因材料不规范、测算逻辑混乱导致融资失败。
(2)关键路径:用足地方特色与政策工具
县域国企的核心优势在于“扎根地方、政策适配性强”,需充分利用政策红利降低融资门槛:
深度绑定地方战略:所有融资项目需纳入本县“十四五”发展规划、“百千万工程”实施方案等重点规划,积极争取县发改委、财政局、国资委等部门的背书支持,获取项目推荐函、补贴承诺等文件,增强银行对项目合规性与安全性的认可。
活用“债贷联动”模式:这是2026年县域基建项目最有效的融资组合拳。操作路径为:先梳理符合专项债申报条件的项目(如污水处理厂扩建、产业园区基础设施),编制专项债申报材料,成功申请专项债作为项目资本金(通常占项目总投资的20%-30%),再以项目资本金到位证明为基础,向银行申请配套项目贷款,此时银行审批通过率可提升40%以上。
探索生态价值转化:对于生态资源丰富的县域,可将林业碳汇、生态公益林、水域经营权等“绿色资产”进行确权、评估,通过“绿色信贷”“碳汇质押贷款”等方式实现融资。例如:某山区县林业国企将5万亩公益林的碳汇收益权进行评估,申请绿色信贷6000万元,用于生态保护与林下经济开发,还款来源为碳汇交易收入与林下种植收益。
(3)融资基础:按银行思维准备项目材料
银行审批流程中,“材料是否符合要求、逻辑是否清晰”直接影响审批效率,需站在银行视角优化材料准备:
现金流测算要“实”:在可行性研究报告中,需提供详细的现金流测算表,明确收入构成(如租金标准、收费依据)、成本明细(如运营成本、税费),并附支撑依据(如周边同类项目租金数据、政府收费标准文件),避免模糊表述(如“预计年收入可观”)。例如:某县物流园项目在测算租金收入时,明确列出“标准化厂房租金25元/㎡/月,共5万㎡,年租金收入1500万元;配套办公用房租金35元/㎡/月,共1万㎡,年租金收入420万元”,数据具体可查,银行认可度更高。
抵押增信要“足”:除传统的土地、房产抵押外,可充分挖掘县域国企的特许经营权、收费权、应收账款等无形资产作为质押物。例如:污水处理厂可将污水处理收费权质押,公交公司可将公交运营收入权质押,这些质押物能有效提升贷款审批通过率。同时,可争取县国有担保公司提供连带责任担保,进一步降低银行风险顾虑。
合规文件要“全”:提前梳理项目所需的各类批文,确保立项、环评、土地、规划等手续齐全,避免因“缺项漏项”导致审批停滞。对于县域项目,若部分手续暂未办结,需提供相关部门出具的“正在办理中”的证明文件,并明确办结时限,减少银行对项目合规性的担忧。
3. 可立即着手的两大重点项目
结合实操性与成功率,建议县域国企优先启动以下两类项目的融资工作:
(1)产业园区配套升级项目
项目核心:围绕本地特色产业(如农产品加工、特色手工业、轻工制造),建设标准化厂房、配套冷链物流中心、共享设备车间,同时为入园企业提供设备更新融资租赁、供应链金融等增值服务。
融资优势:政策契合度高(踩中“产业升级”“设备更新”“实体经济支持”三大政策热点);现金流明确(厂房租金、物流服务费、设备租赁收入均为稳定现金流);融资模式灵活(可申请产业园区专项债作为资本金,再撬动银行配套贷款;入园企业的租赁需求可作为还款来源佐证)。
实操步骤:① 联合县发改委、工信局梳理本地特色产业集群,确定园区建设规模与配套功能;② 编制项目可行性研究报告,重点测算入园率(建议按3年达到85%以上测算)、年收益率(目标不低于7%);③ 申报产业园区专项债,同步与本地国有银行对接配套贷款;④ 提前与3-5家核心企业签订入园意向协议,作为银行审批的辅助材料。
(2)县域存量资产盘活项目
项目核心:对企业闲置的办公楼、旧厂房、停车场、商业网点等存量资产进行改造升级,通过出租、运营等方式实现现金流变现,再以经营性物业贷款或收益权质押贷款的方式融资。
融资优势:无需大额新增投资,风险可控;资产确权清晰,银行评估便捷;还款来源稳定(改造后的租金收入通常比改造前提升30%-50%)。
实操步骤:① 全面盘点企业存量资产,筛选地理位置优越、改造潜力大的资产(如县城核心区域的旧厂房、临街商铺);② 委托专业机构制定改造方案(如旧厂房改造为文创园、闲置办公楼改造为人才公寓),测算改造投入与改造后收益;③ 办理资产确权手续,委托第三方机构进行资产价值评估;④ 向银行申请经营性物业贷款,以改造后的租金收益权作为质押。
