安徽省软件行业协会丨软件企业评估申请指南
原标题丨
文源丨
软件企业评估实施细则(申请指南)
一、总则
为进一步促进软件产业的快速健康发展,推动软件企业的能力提升,加快推进行业自律,帮助软件企业做大做强,根据《国务院关于印发进一步鼓励软件产业和集成电路产业发展若干政策的通知》(国发[2011]4号)、中国软件行业协会《软件企业评估标准》(标准号 T/SIA002-2019),制定本实施细则。
本细则对软件企业评估的评估过程提出了规范性的要求,安徽省软件行业协会(以下简称“省软协”)作为安徽省唯一的软件企业评估机构负责具体实施软件企业评估。
二、评估对象
在中国境内依法设立的从事软件产品开发销售(营业)及相关服务的自愿接受双软评估的企业。
三、评估依据
《软件企业评估标准》(标准号 T/SIA002-2019)。
四、申请条件
(一)在安徽省行政区域内依法设立的企业法人。
(二)申请软件企业评估的企业需满足《软件企业评估标准》 T/SIA002-2019》第4条要求,并能提供有效的证据。
五、软件企业评估程序
(一)评估流程
1.企业自愿申请:登陆省软协网站(www.ahsoft.org.cn)下载《软件企业评估申请书》及附表,按照要求填写后纸质材料送至(邮寄)省软件行业协会,并填写软件企业评估导入模板(电子档)。每月20日前提交材料当月评估,20日后提交材料次月评估。
2.预审:省软协受理企业提交的纸质材料并进行初步审查,对材料不全或存在问题的申报材料,进行反馈,要求进一步完善补充。
3.专家评审:省软协组织专家对当期申报材料进行评审。
4.公布:经专家评审会上通过的软件企业名单在省软协网站上进行公示,经公示5个工作日无异议后,在省软协网站发布评估结果。并同时在中国软件行业协会双软平台网站发布。
5.发证:通过评估的企业到省软协领取《软件企业证书》。
(二)申请材料
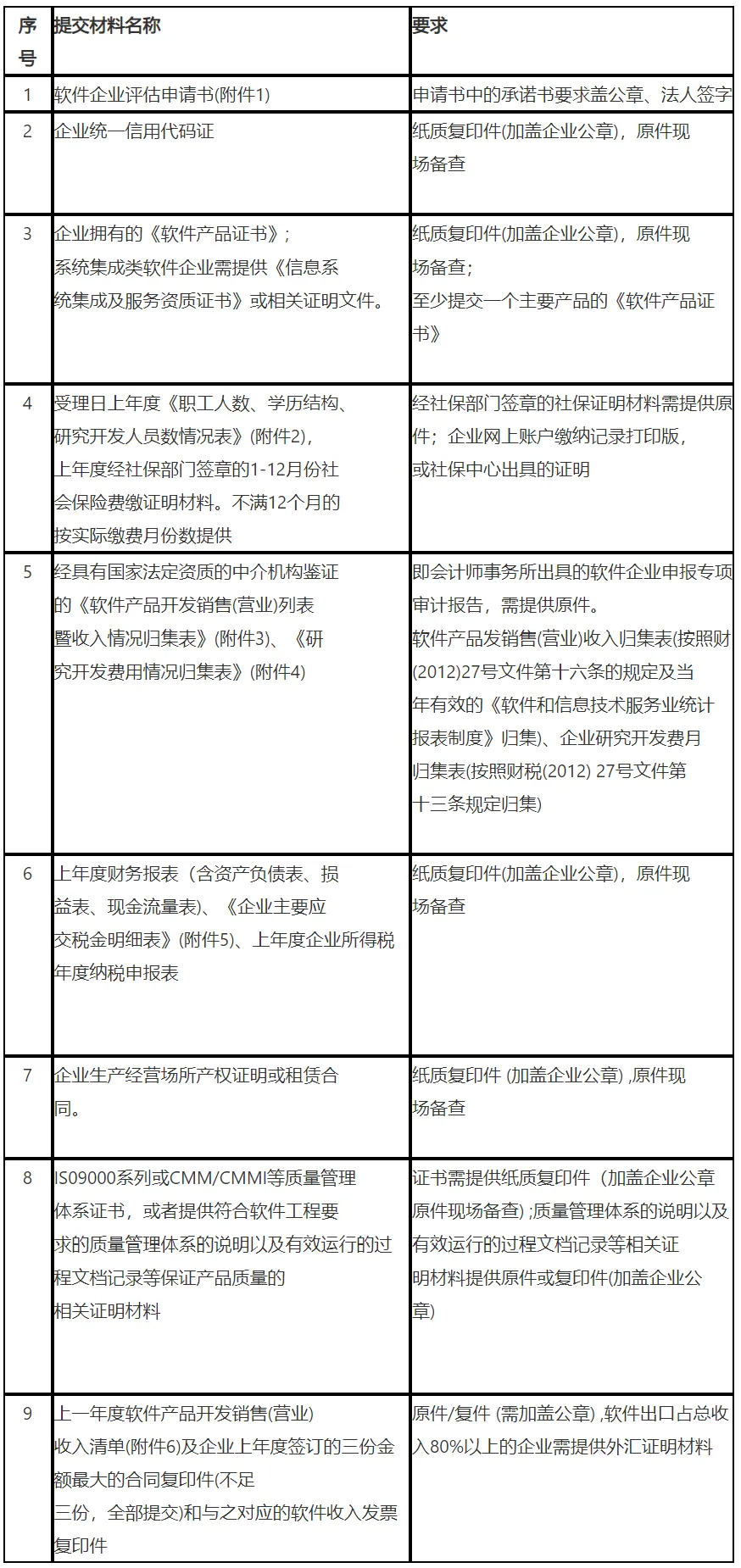
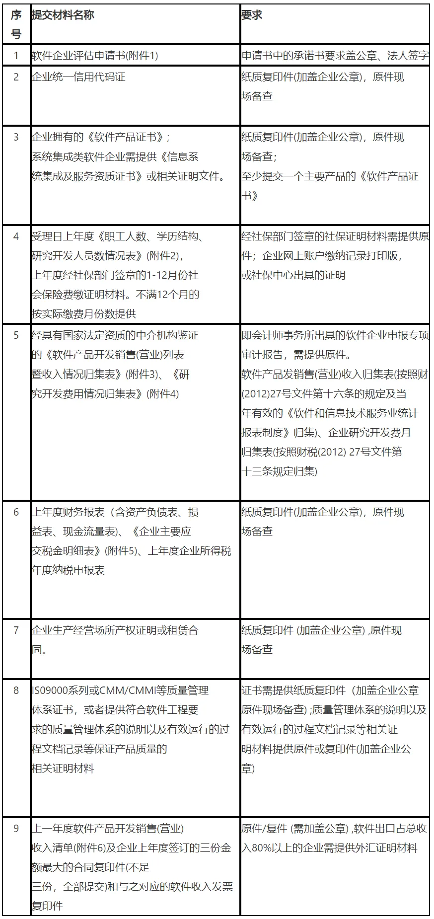
1.提交材料名称及要求
(3)企业拥有软件著作权或专利等自主知识产权的证书复印件。(4)有效期内的《软件产品证书》复印件(至少提交一个),对于新评估的企业还未获得《软件产品证书》的,提供已申请软件产品评估的说明(加盖公章),并同时提交软件产品评估申报材料。(5)有效期内的《信息系统集成及服务资质证书》复印件(仅系统集成类软件企业提供)及其他证明明材料。(6)《职工人数、学历结构、研究开发人员数情况表》(附件2)。(7)上年度经社保部门签章的1~12月份企业职工社会保险缴纳证明材料(企业网上账户缴纳记录打印版、或社保中心出具的证明);(8)具有国家法定资质的中介机构出具的专项审计报告原件,包括《研究开发费用情况归集表》(附件4)、《企业主要应交税金明细表》(附件5)。(9)上年度财务报表(含资产负债表、损益表、现金流量表),上年度企业所得税年度纳税申报表。(10)《软件产品开发销售(营业)收入清单》(附件6)(填报上年度数据)。(11)上年度签订的三份金额最大的合同复印件(不足三份,全部提交)和与之对应的发票。(13)有效期内的ISO9000系列证书或CMM/CMMI评估证书。无证书的提供符合软件工程要求的质量管理体系说明。1.软件企业评估证书有效期一年,证书到期后实行年度评估制度,每年复评一次,评估流程及相关要求与初次评估相同。2.经评估通过的软件企业,应在《软件企业证书》到期日前一月的1-20号内提交复评申请材料,并交纳评估费用。评估所提交材料与初次评估相同。3.通过复评的企业,换发《软件企业证书》;未接受复评或未通过复评的企业,证书自动失效。1.软件企业发生更名、分立、合并、重组以及经营业务重大变化等事项,应当自发生变化之日起15个工作日内向省软协书面报备。2.省软协依据企业提交的材料进行评估,若企业发生变更后仍满足《软件企业评估规范T/SIA002-2019》要求,但《软件企业证书》所载信息发生变化的,收回原证书,换发新证书,原证书号不变;企业发生变化后不满足《软件企业评估规范T/SIA002-2019》要求,则收回原证书。(1)登陆省软协网站(www.ahsoft.org.cn)下载《软件企业评估变更申请表》,按照要求填写后将纸质材料提交省软协并填写软件企业变更导入模板(电子档)。(2)省软协受理企业提交的纸质材料并进行审查,审查结果随同下批次双软评估结果一同公布。(2)企业变更后营业执照副本复印件(加盖公章),原件备查;(3)工商部门下达的变更通知书复印件(加盖公章),原件备查;(4)变更后的软件产品证书复印件(加盖公章),原件备查;1.《软件企业证书》不得伪造、变造、涂改、出租等,如有遗失和毁坏,可申请补发。1)登陆省软协网站(www.ahsoft.org.cn)下载《补证申请表》,按照要求填写后将电子档及纸质材料提交省软协。2)省软协在受理企业补证申请后10个工作日内完成补证工作。1.《软件企业评估申请书》。申请书内的承诺书需加盖公章、法人签字。3.企业拥有软件著作权或专利等自主知识产权的证书。(复印件加盖公章)4.有效期内的《软件产品证书》(至少提交一个主要产品)。(复印件加盖公章)。对于新评估的企业还未获得《软件产品证书》的,提供已申请软件产品评估的说明(加盖公章),并同时提交软件产品评估申报材料。5.有效期内的《信息系统集成及服务资质证书》复印件(仅系统集成类软件企业提供)及其他证明明材料。(复印件加盖公章)6.《职工人数、学历结构、研究开发人员数情况表》。(加盖公章)7.上年度经社保部门签章的1~12月份企业职工社会保险缴纳证明材料。(加盖公章)8.具有国家法定资质的中介机构出具的专项审计报告原件,包括《研究开发费用情况归集表》(附件4)、《企业主要应交税金明细表》(附件5)。9.上年度财务报表(含资产负债表、损益表、现金流量表),上年度企业所得税年度纳税申报表。(复印件加盖公章)10.《上年度数据软件产品开发销售(营业)收入清单》。(加盖公章)11.在上年度有软件收入的三份金额最大的合同复印件和发票(不足三份,全部提交)。(复印件加盖公章)12.企业生产经营场所产权证明或租赁合同。(复印件加盖公章)13.有效期内的ISO9000系列证书或CMM/CMMI评估证书。无证书的提供符合软件工程要求的质量管理体系说明。(复印件加盖公章)软件企业评估申报材料范本
WPS文档链接:https://kdocs.cn/join/g4vc9pd?f=101\r\n

丨加入ima知识库,Ai分析公众号文章
版权声明:知产笔记致力于优秀的文摘精选、精读。部分文章推送时未能与原作者取得联系。若涉嫌版权问题,敬请原作者后台联系我们。
▼文末阅读原文,已链接文源的原文,可点击查看:)