
本周共3家再融资审核企业:

本周共2家并购重组审核企业:

IPO企业基本情况:
安徽新富新能源科技股份有限公司



广东华汇智能装备股份有限公司

广东华汇智能装备股份有限公司(“华汇智能”)公司是一家专业从事高端智能装备及其关键部件的研发、设计、生产和销售的高新技术企业, 致力于成为全球一流的智能装备制造商。公司经过15年的发展,逐步形成了精密机械部件、锂电智能装备和数控机床智能装备的产品体系,其中,精密机械部件主要是机械密封产品,为公司设立以来一直从事的基础业务,为开发智能装备产品的基石;锂电智能装备主要包括正极材料研磨系统、纳米砂磨机、高效制浆机等产品,为公司自2016年开始在机械密封基础上不断投入研发而形成的智能装备产品,为报告期内形成主营业务收入的核心产品;数控机床主要包括数控工具磨 床、高速钻攻加工中心(三轴联动)及五轴数控加工中心(摇篮式五轴联动)等产品,为公司2024 年新开发的智能装备产品。


山东春光科技集团股份有限公司

山东春光科技集团股份有限公司(“春光集团”)公司致力于打造世界一流的磁电专业制造商,形成以磁性材料为支撑,以磁性元器件为纽带,以电源技术为引领,各产业板块互相支撑、错位发展,重点布局磁性材料和电源的产业链发展模式。
2.募集资金用途
根据公司第一届董事会第九次会议及2025年第一次临时股东大会会议决议,公司本次拟公开发行不超过5,493.3340万股(含本数,不含超额配售选择权),募集资金扣除发行费用后,拟投资于以下项目,具体情况如下:

3.主要财务数据及主要财务指标


发行人的具体上市标准:发行人符合并选择适用《深圳证券交易所创业板股票上市规则(2025 年修订)》第二章第2.1.2条第一款上市标准:最近两年净利润均为正,累计净利润不低于1亿元,且最近一年净利润不低于6,000万元。
再融资企业基本情况:
杭州爱科科技股份有限公司

杭州爱科科技股份有限公司(“爱科科技“)公司主营业务系以非金属智能切割工业机器人为载体的智能切割系统的研发、生产和销售。智能切割系统深度融合了工业软件与智能切割设备,属于智能切割工业机器人范畴,公司目前已成功推出了一系列针对多元行业的专业化、高端化的智能切割解决方案,全力推动下游行业的数字化转型。
本次募集资金运用
公司本次向不特定对象发行可转换公司债券募集资金总额不超过31,095.40万元(含31,095.40万元),扣除发行费用后全部用于以下项目:

申能股份有限公司

申能股份有限公司(“申能股份“)公司主要从事电力、石油天然气的开发建设和经营管理,主要提供电力、石油、天然气项目的勘探开发、投资建设、运营维护,同时提供城市天然气管网运输、燃料贸易以及节能环保技术开发等多种服务。
本次募集资金运用
本次可转债募集资金不超过200,000.00 万元(含本数),扣除相关发行费用后的募集资金净额将用于投资以下项目:

苏州珂玛材料科技股份有限公司

苏州珂玛材料科技股份有限公司(“珂玛科技“)公司主营业务为先进陶瓷材料零部件的研发、制造、销售、服务以及泛半导体设备 表面处理服务。先进陶瓷材料是采用高度精选或合成的原料,具有精确控制的化学组成, 并且具有特定的精细结构和优异性能的陶瓷材料。公司是国内本土先进陶瓷材料及零部 件的领先企业之一,掌握关键的材料配方与加工工艺,并具备先进陶瓷前道制造、硬脆 难加工材料加工和新品表面处理等全工艺流程技术。
本次募集资金运用
本次向不特定对象发行可转债拟募集资金总额不超过人民币75,000.00万元(含 75,000.00万元),扣除发行费用后,将全部投资于以下项目:

并购重组企业基本情况:
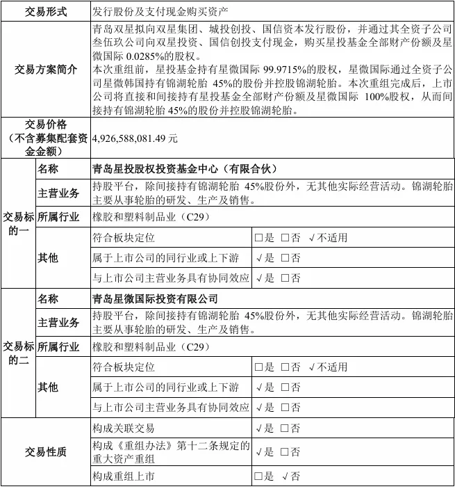
青岛双星股份有限公司

青岛双星股份有限公司(“青岛双星“)主营业务为轮胎产品的研发、生产及销售,主要产品为全钢子午线胎、 半钢子午线胎、工程胎,广泛应用于商用车、乘用车、工程机械、特种车辆等领域。 公司以差异化的品牌不断创造市场竞争力,旗下拥有DOUBLESTAR(双星)、NEWBUSTAR(新双星)、DONGFENG(东风)、CROSSLEADER(克劳力达)、KUMKANG(金刚狼)、KINBLI(劲倍力)、AOSEN(奥森)等知名轮胎品牌,销售网络遍布全国,并远销欧美、非洲、东南亚、中东等全球多个国家和地区。
本次交易方案概述


湖南能源集团发展股份有限公司

湖南能源集团发展股份有限公司(“湖南发展“)上市公司主要从事清洁能源及自然资源相关业务。其中,清洁能源业务为水 力发电、光伏发电等清洁能源项目投资、开发、建设及运营管理,自然资源业务 为河砂、河卵石、碎石等产品的销售及机制砂加工、销售业务。
本次交易方案概述


END
