关注cppm采购认证学堂公众平台,联系徐老师微信15711071245,可以免费领取以下采购资料和采购年终总结
供应商管理流程图


1.总则
1.1.制定目的
为规范供应商开发流程,使之有章可循,特制定本规章。
1.2.适用范围
本公司新供应商之开发工作,除另有规定外,悉依本规章执行。
1.3.权责单位
1.3.1.采购部负责本规章制定、修改、废止之起草工作。
1.3.2.总经理、采购经理负责本规章制定、修改、废止之核准。
2供应商开发程序
2.1供应商开发权责
2.1.1.采购部负责供应商开发主导工作。
2.1.2.品部负责供应商样品的确认。
2.1.3.采购部组成供应商调查小组,负责供应商的调查评核。
2.2.供应商资讯来源及新供应商资讯来源一般有下列方式:
2.2.1.各种采购指南。
2.2.2.新闻传播媒体,如电视、广播、报纸等。
2.2.3.各种产品发表会。
2.2.4.各类产品展示(销)会。
2.2.5.行业协会。
2.2.6.行业或政府之统计调查报告或刊物。
2.2.7.同行或供应商介绍。
2.2.8.公开征询。
2.2.9.供应商主动联络。
2.2.10其他途径。
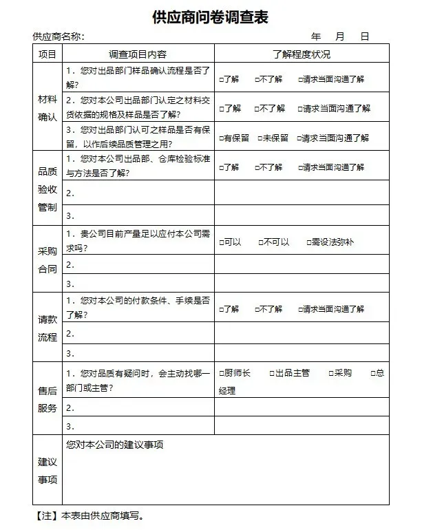
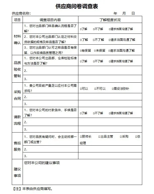
2.3.供应商问卷调查
2.3.1.问卷设计由采购部主导,出品部等单位协助,设计应注意的事项有:
2.3.1.1.依本公司需要设计内容及格式。
2.3.1.2.应尽可能掌握、了解供应商的资讯。
2.3.1.3.易于填写。
2.3.1.4.通俗易懂。
2.3.1.5.便于整理。
2.3.2.《供应商基本情况表》。已有或新增供应商填列,该表包括下列内容:
2.3.2.1.公司名称、法定代表人、联系人、地址、电话、传真、E-mail、网址。
2.3.2.2.公司概况,如实收资本、印业执照及信息、年营业额、银行讯息。
2.3.2.3.公司信用、工商信息、主要供应商品状况。
2.3.2.4.人力资源状况。
2.3.2.5.主要产品及原材料。
2.3.2.6.主要客户。
2.3.2.7.其他必要事项。
2.3.3供应商问卷调查表,一般包括下列内容:
2.3.3.1.材料确认。
2.3.3.2.品质验收与管制。
2.3.3.3.采购合同。
2.3.3.4.请款流程。
2.3.3.5.售后服务。
3.3.3.6.建议事项。
2.4.供应商开发流程
2.4.1.寻找供应商。
2.4.2.填写供应商基本资料表。
2.4.3.与供应商洽谈。
2.4.4.必要时作样品鉴定。
2.4.5.供应商问卷调查。
2.4.6.提出供应商调查评核之申请。
2.5.后续工作依《供应商调查》规定,由调查小组对供应商作实际调查评核,以确定其可否列入合格供应商之列。
3.附件


今日份-采购干货免费分享


▲可上下滑动查看全图
加微信:15711071245领取

1.总则
1.1.制定目的
为了解供应商之供应能力、品管功能,确认其是否有提供符合成本、交期、品质之物料的能力,特制定本规章。
1.2.适用范围
对拟开发供应商之调查及本公司合格供应商之年度复查,除另有规定外,悉依本规章办理。
1.3.权责单位
1.3.1.采购部负责本规章制定、修改、废止之起草工作。
1.3.2.总经理、采购经理负责本规章制定、修改、废止之核准。
2.供应商调查作业规定
2.1.供应商调查程序
2.1.1.采购部实施采购前,应对拟开发之供应商组织供应商调查工作,目的是了解供应商之各项管理能力,以确定其可否列为合格供应商名列。
2.1.2.由采购、出品等相关人员组成供应商调查小组,对供应商实施调查评核,并填写《供应商调查表》。
2.1.3.评核之结果由各部门或单位作出建议,供总经理、采购经理核定是否准予成为本公司之合格供应商。
2.1.4.标准分为100分;
2.1.4.未经调查认可之供应商,除总经理或采购经理特准外,不可成为本公司之供应商。
2.2.供应商调查评核
2.2.1.基础(价格)评核,对供应商所提供之物料价格,由采购部依下列因素作评核:
2.2.1.1.商品价格;
2.2.1.2.配送方式;
2.2.1.3.付款方式;
2.2.1.4.售后;
2.2.1.5.其他(未列入上述项目之项目);
2.2.2.质量技术、品质评核,对供应商所供货物,由出品部依下列因素作评核:
2.2.2.1.技术资料管理(包括合格证、产地证等证明商品身份之证明)。
2.2.2.2.售后服务能力
2.3.供应商复查规定
2.3.1.经调查认可之合格供应商,原则上每年复查一次。
2.3.2.复查流程类同首次调查评核,复核标准分为最低85分。
2.3.3.复查不合格之供应商,除经本公司总经理、采购经理特准外,不可列入次年合格供应商之列。
2.3.4.若供应商之交期、品质、价格或服务产生重大变异时,可于一年中,随时对供应商作必要的复查。
3.附件
附件:1《供应商调查表》


1.总则
1.1.制定目的
为规范对合格供应商之日常评鉴,使供应商管理更合理公正,特制定本规章。
1.2.适用范围
仍在采购之合格供应商的评鉴,除另有规定外,悉依本规章执行。
1.3.权责单位
1.3.1.采购部及相关部门负责本规章制定、修改、废止之起草工作。
1.3.2.总经理、采购经理负责本规章制定、修改、废止之核准。
2.供应商评鉴程序
2.1.评鉴项目
供应商交货实际的评鉴项目及分数比例如下(满分100分):
2.1.1.品质评鉴:40分。
2.1.3.价格主鉴:15分。
2.1.2.交期评鉴:25分。
2.1.4.服务评鉴:15分。
2.1.5.其他评鉴:5分。
2.2.评分办法
2.2.1.交期评鉴:由采购部依订单规定的交货日期进行评分,
2.2.1.1.按时、保质、保量交货得分25分。
2.2.1.2.迟到1~2次次扣2分。
2.2.1.3.质量不过关3~4次每次扣5分。
2.2.1.4.质量不过关5~6次每次扣10分。
本项得分以0分为最低分。采购部每月将同一供应商当月各批订单交货评分进行平均,得出该月的交期评鉴得分。
2.2.3.价格评鉴:由采购部对供应商的价格水准评分,方式如下:
2.2.3.1.价格公平合理,报价迅速:10分。
2.2.3.2.价格尚属公平,报价缓慢:8分。
2.2.3.3.价格稍微偏高,报价迅速:6分。
2.2.3.4.价格稍微偏高,报价缓慢:3分。
2.2.3.5.价格甚不合理或报价十分低效:0分。
2.2.4.服务评鉴
2.2.4.1.抱怨处理评分
由品管部对供应商之抱怨处理予以评分,评分如下:
(1)诚意改善:8分。
(2)尚能诚意改善:5分。
(3)改善诚意不足:2分。
(4)置之不理:0分。
2.2.4.2.退货交换行动评分
由采购部对不良退货交换行动评分:
(1)按期更换:7分。
(2)偶尔拖延:5分。
(3)经常拖延:2分。
(4)置之不理:0分。
2.2.5.其他评鉴:由采购部汇总资料、出品或其他单位对供应商之评价、抱怨, 予以评分,满分5分。
2.3.评鉴办法
2.3.1.供应商评鉴每月进行一次。
2.3.2.将各项得分汇入《供应商评鉴表》,并合计总得分。
2.3.3.每半年平均一次供应商得分,
2.4.评鉴分等,供应商评鉴等级划分如下:
2.4.1.平均得分90.1~100分者为A等。
2.4.2.平均得分80.1~90分者为B等。
2.4.3.平均得分70.1~80分者为C等。
2.4.4.平均得分60.1~70分者为D等。
2.4.5.平均得分60分以下者为E等。
2.5.评鉴处理
2.5.1.A等供应商为优秀供应商,予以付款、订单、检验之优惠奖励。
2.5.2.B等供应商为良好供应商,由采购部提请供应商改善不足。
2.5.3.C等供应商为合格供应商,由出品、采购等部门予以必要之辅导。
2.5.4.D等供应商为辅导供应商,由出品、采购等部门予以辅导,三个月内未能达到C等以上予以淘汰。
2.5.5.E等供应商为不合格供应商,予以淘汰。
2.5.6.被淘汰厂商如欲再向本公供货,需再经过供应商调查评估。
3.附件


1.总则
1.1.制定目的
为规范供应商管理,提高经营合理化水准,特制定本规章。
1.2.适用范围
凡本公司之供应商管理,除另有规定外,悉依本规章办理。
1.3.权责单位
1.3.1.采购部负责本规章制定、修改、废止起草工作。
1.3.2.总经理、采购经理负责本规章制定、修改、废止之核准。
2.供应商管理规定
2.1.供应商开发,供应商开发程序如下:
2.1.1.供应商资讯收集。
2.1.2.供应商基本资料表填写。
2.1.3.供应商接洽。
2.1.4.供应商问卷调查。
2.1.5.样品鉴定。
2.1.6.提出供应商调查申请。
2.2.供应商调查,供应商调查程序如下:
2.2.1.组成供应商调查小组。
2.2.2.分别对供应商之价格、品质、售后作评核。
2.2.3.列入合格供应商名列。
2.3.订购、采购,订购、采购程序如下:
2.3.1.请购。
2.3.2.询价。
2.3.3.比价。
2.3.4.议价。
2.3.5.定价。
2.3.6.订购。
2.3.7.交货。
2.3.8.验收。
2.4.供应商评鉴,供应商评鉴程序如下:
2.4.1.每月对供应商就品质、交期、价格、服务等项目作评鉴。
2.4.2.每半年进行一次总评。
2.4.3.列出各供应商之评鉴等级。
2.4.4.依规定奖惩。
2.5.供应商复查
2.5.1.每年对合格供应商进行一次复查。
2.5.2.复查流程同供应商调查。
2.5.3.有重大品质、交期、价格、服务等问题时,随时可以作供应商复查。
2.6.供应商辅导
2.6.1.对C等以下之供应商采取必要的辅导。
2.6.2.不合格供应商应予除名。
2.6.3.不合格供应商欲重新向本公司供货,应予辅导及重新作调查评核。
2.7.供应商奖惩
2.7.1.奖励方式,对优秀之供应商有下列奖励方式:
2.7.1.1.A等供应商,可优先取得交易机会。
2.7.1.2.A等供应商,可优先支付货款或缩短票期。
2.7.2.惩处方式
2.7.2.1.凡因供应商品质不良或交期延误而造成之损失,由供应商负责赔偿。
2.7.2.2.C等、D等之供应商,应接受订单减量、各项稽查及改善辅导措施。
2.7.2.3.E等供应商即予停止交易。
2.7.3.4.D等供应商三个月内未能达到C等以上供应商之标准,视同E等供应商,予以停止交易。
2.7.3.5.因上述原因停止交易的供应商,如欲恢复交易,需接受重新调查评核,并采用逐步加量之方式交易。
2.7.3.6.信誉不佳之供应商酌情作延期付款的惩处。
3.附件

— 职业采购高端课程CPPM认证年度推荐 ——
注册职业采购经理CPPM认证项目是美国采购协会(APS)为提升个人和团体采购技能而设的一种认证项目。该项目致力于提高采购技能,增加采购知识,以达到国际采购水平。《注册号为劳引字[2005]001 号》注册职业采购经理CPPM证书被纳入国家职业资格证书统一管理体系,获得中国人力资源和社会保障部(原劳动和社会保障部)批准注册的采购职业资格证书。其课程体系完善、全面、系统、实战,解决一切采购痛点,强大的师资队伍:APS授权讲师,及世界500强企业的高级采购管理人员联袂执教。
CPPM报考咨询:徐老师
手机:157 1107 1245(微信同号)
(添加请备注:姓名 公司名称 职务)

