

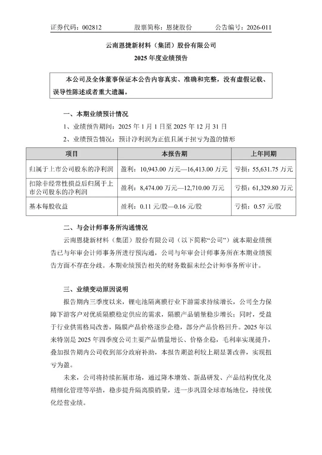
预计2025年度扣除非经常性损益后归属于上市公司股东的净利润8,474万元-1.27亿元,上年同期亏损6.13亿元。
公告称,报告期内三季度以来,锂电池隔离膜行业下游需求持续增长,公司全力保障下游客户对优质隔膜稳定供应的需求,隔膜产品销量稳步增长;同时,受益于行业供需格局改善,隔膜产品价格逐步企稳,部分产品价格回升。2025年以来特别是2025年四季度公司主要产品销量增长、价格企稳,毛利率实现提升,叠加报告期内公司收到部分政府补助,报告期盈利较上期显著改善,实现扭亏为盈。
未来,公司将持续拓展市场,通过降本增效、新品研发、产品结构优化及精细化管理等举措,稳步提升隔离膜销量,进一步巩固全球市场地位,持续优化经营业绩。
据2025年三季度业绩报告显示,第三季度,恩捷股份营收37.8亿元,同比增长40.98%,净利润679.08万元,同比下降95.55%;前三季度总营收95.4亿元,同比增长27.85%,净利润亏损8632.30万元,同比转亏。
公司生产的锂电池隔离膜主要运用于新能源汽车锂电池制造领域、3C 类产品及储能领域;BOPP 膜主要应用于印刷、食品、化妆品等行业;无菌包装主要用于牛奶盒、饮料盒等;特种纸产品中镭射转移防伪纸主要用于烟标、化妆品盒、牙膏盒、药品盒等,直镀纸主要用作烟标内衬纸、巧克力等食品包装纸,涂布纸主要用于食品、医药、化妆品等行业。
恩捷股份的主要客户为国内外大型的锂电池生产企业、食品饮料生产企业、塑料包装企业、印刷企业等。
其中,恩捷股份湿法锂电池隔离膜产品的主要客户包括宁德时代、中创新航、国轩高科、亿纬锂能、比亚迪、孚能、力神等国内主流锂电池企业以及松下、LGES、某海外车企、ACC、Utium Cells 等海外公司。


来源:恩捷股份
【2026沙戈荒清洁能源大基地(内蒙古)高质量发展论坛】
2026年4月8日 内蒙古
抢占沙戈荒新赛道 共拓绿电万亿市场
会议亮点:
政策解读:深度解析国家沙戈荒大基地政策与趋势
规划目标:2030年,全国455GW、内蒙古89GW
资源整合:链接政府+投资业主+规划设计+电站开发+EPC建设等产业链核心资源
成果经验:展示"光伏治沙+绿色氢氨醇+构网型储能+绿电外送"融合发展技术成果
识别海报二维码,或点击链接(https://f.in-en.com/121),即可预约报名



