CNDD-0173 上市公司董监高责任险明细数据及学术论文应用
01 数据介绍
▪ 数据名称: 上市公司董监高责任险
▪ 数据编号:0173
▪ 数据层级:企业层面
▪ 数据范围:2002-2022年
▪ 样本数量:明细数据2,657 条;统计数据 54,517 条
▪ 数据来源:根据董事会公告、股东大会公告、年报、董责险相关临时公告等信息整理
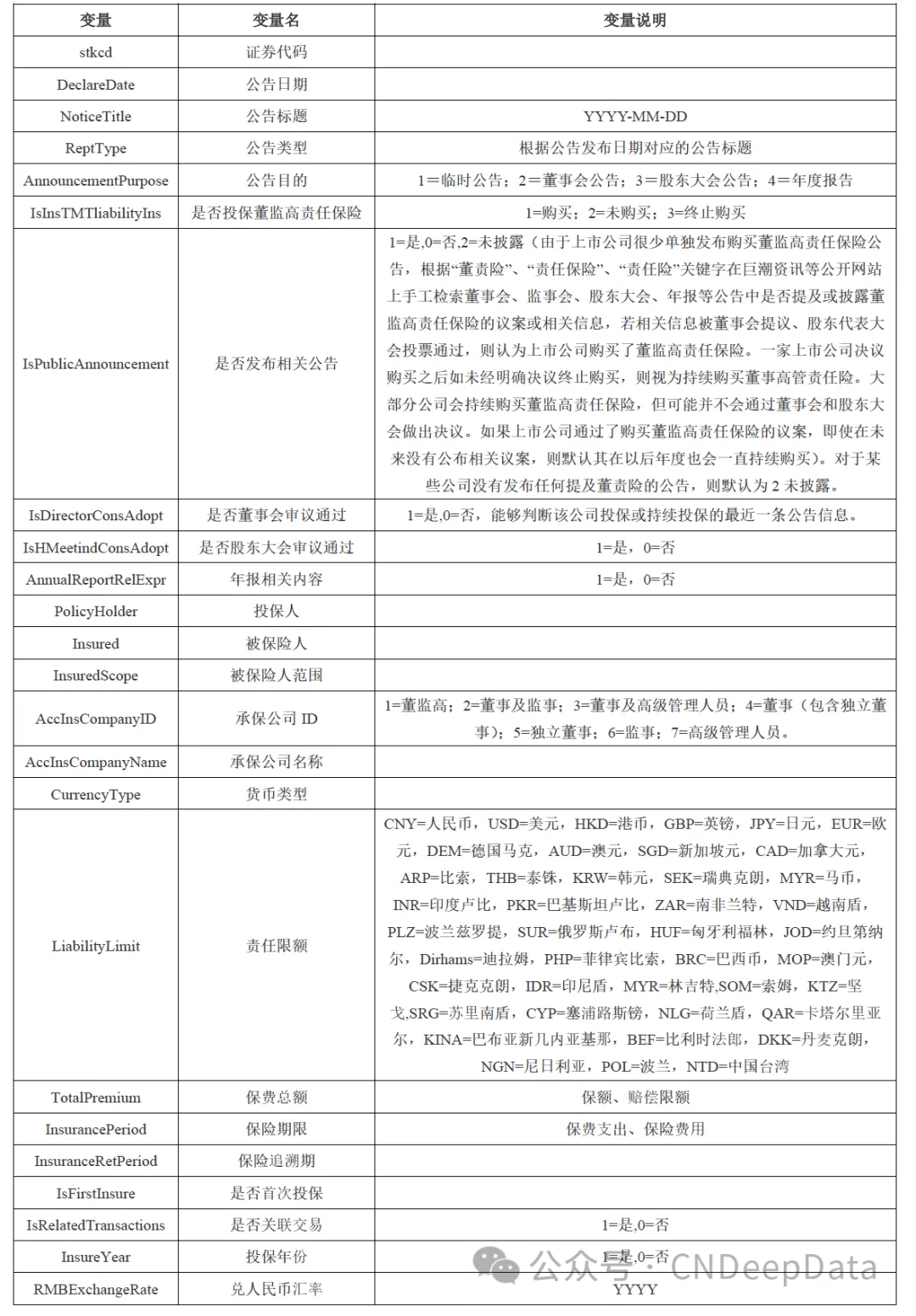
▪ 数据说明:CNDD上市公司董监高责任险数据包含证券代码、公告日期、公告标题、公告类型、公告目的、是否投保董监高责任保险、是否发布相关公告、是否董事会审议通过、是否股东大会审议通过、年报相关内容、投保人、被保险人、被保险人范围、承保公司ID、承保公司名称、货币类型、责任限额、保费总额、保险期限、保险追溯期、是否首次投保、是否关联交易、投保年份、兑人民币汇率等变量,数据提供.dta和.xlsx两种格式。
▪ 数据维度:年度数据
CNDeepData 数据应用质量评级
▪常用度:★★★☆☆
▪ 稀缺度:★★★★☆
▪ 新颖度:★★★★☆
▪ 总体级别:11颗星
✔ 常用度:是数据市场中需求指标,是指该数据在经济管理类学术论文中使用频率。
✔ 稀缺度:是数据市场中供给指标,是指该数据在其他数据库的出现频率。
✔ 新颖度:是数据市场中生成指标,是指该数据在生成时方法新颖程度和工作量。
02 主要指标

03 数据概览
(1)上市公司董监高责任险明细数据

(2)上市公司董监高责任险统计

04 前沿文献速递

其中,被解释变量分别为上市公司i在t年的绿色发明专利 和绿色实用新型专利的申请、授权数量的自然对数,用来衡量公司的绿色创新产出。为 董监高责任险的代理变量,如果上市公司购买了董监高责任险,则将 记为1,反之为0。表示公司层面的个体固定效应;表示年份固定效应。为一系列随公司和时间变化的控 制变量, 为随机误差项。的系数 反映了购买董监高责任险前后,实验组与对照组企业 绿色创新产出的平均差异,其值若为正,则说明企业购买董监高责任险可以有效增加企业绿色 创新产出,反之亦然。回归模型中主要变量及定义如表1所示。


05 其他相关文献
06 获取方式
以下三种方式三选一即可:
▪ 直接购买
添加客服微信,支付价格为69元。
▪ 朋友圈分享后免费领取(每人限领15份)
持续3小时,集齐5个赞,需要对所有人可见,并且本人关注CNDeepData公众号。
▪ 购买大会员
添加客服微信,购买年度基础会员149元,年度高级会员299元,永久高级会员899元,可享CNDeepData所有数据免费获取。
▪ 朋友圈分享要求:
①分享时间需要在早上7:30到晚上12:30之间。
②请附带一句推荐词,例如“推荐CNDD高质量数据库”。
③请将包含时间内容的截图发给客服。
▪ 添加客服微信方式:
扫描下方二维码,或搜索下方微信号。
费获取。
添加客服微信号:
DeepData001
获取更多更新数据


往期已推送数据
版权声明 …
1. 除中国深度数据库(CNDD)特殊声明外,CNDD对基于合法来源的数据的选择、整理和编排具有独创性。任何自然人、法人、其他组织未经CNDD授权,不得以任何目的截取、上传、下载、复制、修改、使用、编译等或者以任何方式任何媒介传播上述作品的任何部分,否则视为侵权。
2. 对于存在侵害CNDD上述权利违法行为的主体,CNDD保留依法追究其法律责任的权利。
数据授权使用说明 …
任何使用CNDD数据等产品的单位和个人,承诺只将CNDD的数据等用于学术研究,并在所得研究成果(包括但不限于学术论文、咨询报告等)中注明数据来源于CNDD。数据来源的注明方式请参考:“本研究数据来源于中国深度数据库CNDD”;英文参考:“We get the data from CNDeepData (CNDD)”。

中国深度数据库:让精品数据 得以流动
CNDeepData:Let high-quality data flow without barriers
