
为行业安全发展助力
点击蓝字 关注我们
YUNXUAN
NEWS
行业标准
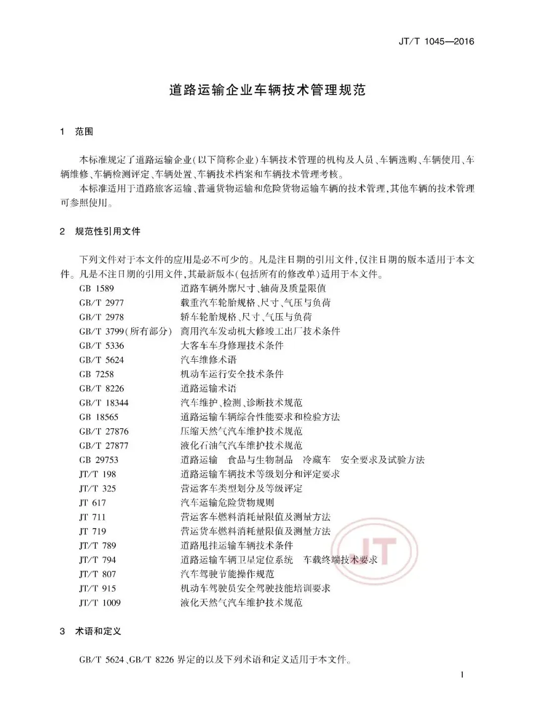
该标准明确了道路运输企业车辆技术管理的机构人员、车辆选购、使用、维修、检测评定、处置、技术档案及考核等全流程要求,适用于道路旅客运输、普通货物运输和危险货物运输车辆的技术管理,旨在提升企业车辆技术管理水平,保障运输安全高效。
标准全文














大家注意啦!
Q
有没有官网?具体了解一下?
http://www.chinayunxuan.com/sy
筠轩安全生产服务中心是以政研引领、技术支撑、科技赋能、新媒体推广为一体的专业从事安全生产的综合型服务机构,旗下成员单位主要由天津筠轩安全工程技术有限公司、天津筠轩律师事务所、筠轩新媒体运营中心等多个主体共同构成。
筠轩安全生产服务中心围绕安全生产政策法规研究、安全生产规范化提升管理、“双重”预防机制建设、第三方安全生产检查、应急管理体系建设、安全生产教育培训、安全生产标准化咨询评价、安全生产课题研究、生产安全事故调查与纠纷处理、安全生产信息化开发与应用、火灾预防与消防技术服务一体化咨询及安全生产新媒体宣传推广等业务板块展开布局,为城市客运、道路运输、公路、水运、港口、民航、铁路、房建、市政、燃气、水利、自然资源等行业领域多家企事业单位和政府部门提供专业安全生产及消防安全咨询服务。
A
Q
有没有电话?方便联系~
? 400-667-6977
专业用心? 服务贴心?
为行业安全发展助力!
٩(๑˃̵ᴗ˂̵๑)۶
当然有,点击一下有惊喜
A
点击即可查看
别藏着了,来互动吧
一
直
在
等您
Every Day
欢迎大家积极点赞、转发、留言
我们为大家准备了丰富的小礼品
定期抽取积极互动用户送出。

我们的业务范围包括
↓↓↓
(欢迎咨询)
专业用心 服务贴心,为行业安全发展助力
全国服务热线:400-667-6977
转载需标明来源,侵权必究!

新规来了!2026年起,城镇化公路将这样“保命”——解读最新《城镇化地区公路交通安全设施设计规范》(JTG/T 3381-04—2025)
#
更多内容扫码关注
为行业安全发展助力
