

















































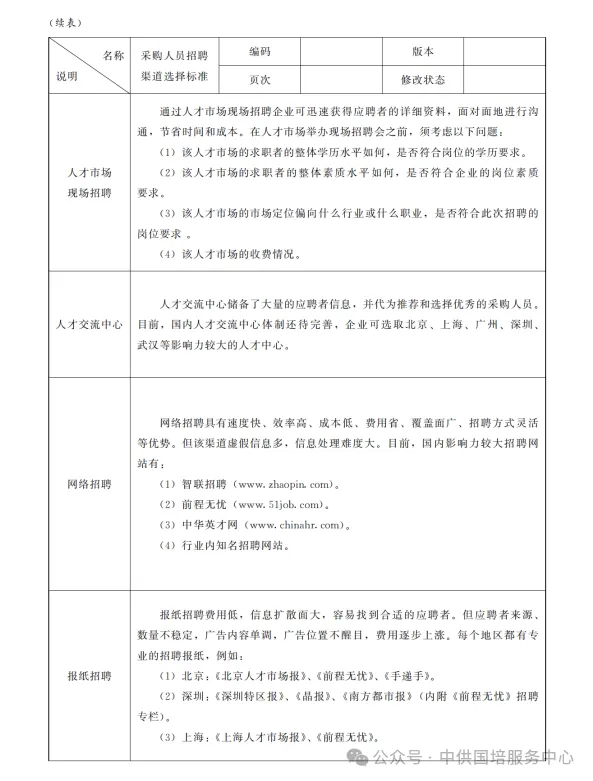
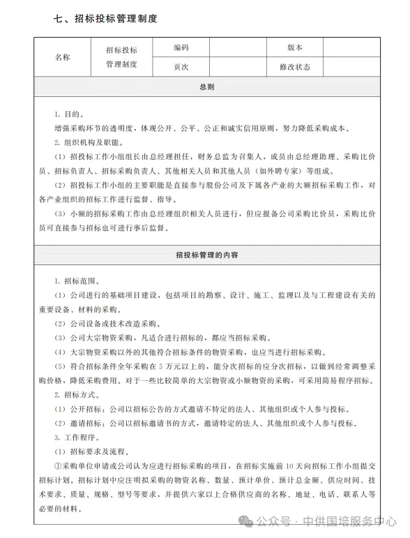
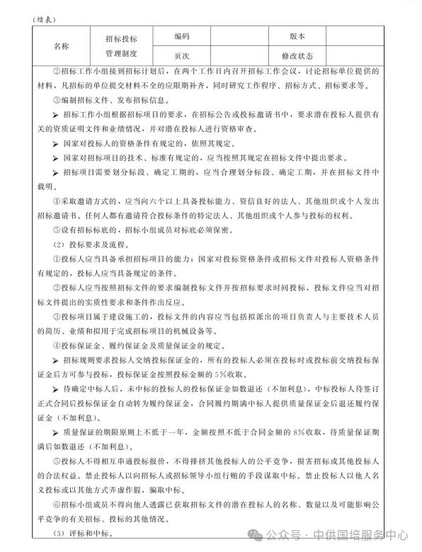
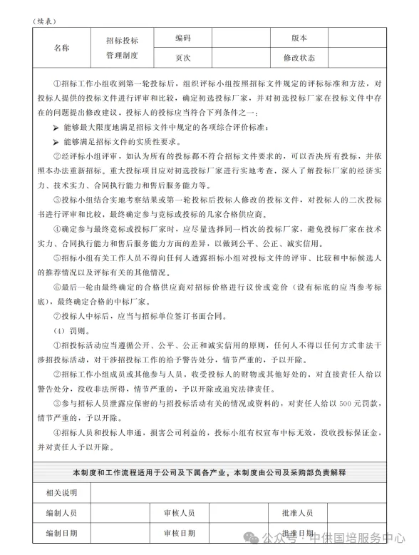
CPPM证书查询步骤


01登录人社部官网,点击服务之窗

02点击 页面右下角证书查询 进入下一页面

03点击注册国外职业资格证书查询 进入下一页面

04查询框输入姓名和身份证号点击查询即可查询证书信息
一、收集采购谈判资料
(一)分析采购需求
采购需求分析就是要在谈判之前弄清企业需求什么、需求多少、需求时间,最好能够列出企业物料需求分析清单。
(二)调查资源市场
在对采购需求做出分析之后,要对资源市场进行一番调查分析,获得市场上有关物料的供需情况、产品销售情况、产品竞争情况、产品分销渠道等信息资料,从而为采购谈判的下一步提供决策依据。
(三)收集供应商的信息
供应商的信息包括:
1、供应商的资信情况。供应商是否具有签订合同的合法资格;对方的资本、信用和履约能力。
2、供应商的谈判风格和特点。谈判风格实质是谈判者在多次谈判中表现出来的一贯风格,了解谈判对手的谈判风格,可以对预测谈判的发展趋势和对方可能采取的策略以及为制定己方的谈判策略,提供重要的依据。
(四)整理和分析资料
在通过各种渠道收集到的有关信息资料以后,还必须对它们进行整理和分分析。
(1)鉴别资料的真实性和可靠性。
(2)鉴别资料的相关性和有用性。
二、制定采购谈判方案
(一)确定采购谈判目标
采购者必须有明确而具体的目标。一般可将谈判目标分为四个层次,即最低目标、可接受目标、实际需求目标、最优期望目标、
(1)最低目标:谈判中至少应该达到的目标,谈判的底线。
(2)可接受目标:只满足了部分需求,实现了部分经济利益的目标。
(3)实际需求目标:秘而不宣的内部机密,较理想的最佳目标,由谈判对方提出,对方达到实际需求目标即可结束谈判。
(4)最优期望目标:实际需求利益+增加值,涉及心理、信誉、利益、历史成见,是不易实现的最佳理想目标。
(二)安排采购谈判议程
谈判议程主要是说明谈判时间的安排和双方就哪些内容进行磋商。
1. 确定采购谈判主题。
对于采购谈判而言,最重要的就是采购产品的质量、数量、价格水平、运输等方面,因此应把这些问题作为谈判议题的重点加以讨论。
2. 安排采购谈判时间
谈判时间的安排,即要确定谈判在何时举行、为期多久。如果是系列谈判需要分阶段进行,则还应对各个阶段的谈判时间做出安排。在选择谈判时间时,主要考虑准备工作的充分程度、谈判人员的身体及情绪状况、不能把谈判安排在对方明显不利的时间。
(三)制定谈判备选方案
谈判过程中难免出现意外事情,影响谈判进程,因而谈判前应对整个谈判过程中双方可能做出的一切行动进行正确估计,并以此设计出几个可行的备选方案。
三、选择采购谈判队伍
采购谈判队伍的选择就是在对谈判对手情况以及谈判环境诸因素充分分析研究的基础上,根据谈判的内容、难易程度选择谈判人员,从而组织高效精悍的谈判队伍。
(一)谈判队伍选择的原则
(1)根据谈判的内容、重要性和难易程度组织谈判队伍。
(2)根据谈判对手的具体情况组织谈判队伍。
(二)谈判人员的选择和配备
通常情况下,参与采购谈判的队伍由1人以上组成。因为对复杂的或者较为重要的谈判来讲,首先可以满足谈判中多学科、多专业的知识需求,取得知识结构上的互补与综合优势;其次,可以群策群力,集思广益,从而形成集体的力量。
(三)谈判人员的分工与合作
确定谈判小组之后,内部成员要进行分工,从而确定主谈和辅谈。主谈是指在谈判的某一个阶段或者对某一方面或几个方面的议题,由他为主体进行发言,阐述我方的观点和立场;辅谈是指除主谈以外的小组其他成员处于辅助配合的位置。
主谈与辅谈人员在谈判过程中并不是各行其是,而是在主谈人员的指挥下,互相密切配合。总之,既要根据谈判的内容和个人的专长进行适当的分工,明确各人的职责,又要在谈判中按照既定的方案相机而动,彼此呼应,从而形成目标一致的有机谈判统一体。
四、确定谈判地点
谈判地点选择有3种:己方所在地、对方所在地、双方之外的第三地。
(一)己方所在地
优点: 1. 以逸待劳,无需熟悉环境。
2. 随机应变,可根据谈判形势发展随时调整谈判计划、人员、目标等。
3. 可以利用地利之便,创造融洽的谈判氛围。
缺点: 1. 要承担繁琐的接待任务。
2. 谈判可能受到己方领导的制约,使谈判小组无法独立开展工作。
(二)对方所在地
优点:1. 不必承担接待工作,可全身心投入到谈判中。
2. 可顺便实地考察对方的生产经营状况,取得第一手资料。
3. 遇到敏感性问题时,可以说资料不全而委婉地拒绝答复。
缺点:1. 要有一个适应对方环境的过程。
2. 谈判遇到困难时,难以调整,易产生不稳定情绪,影响谈判结果。
(三)双方之外的第三地
优点:对于双方来说在心理上都会感到较为公平合理,有利于缓和双方关系。
缺点:由于双方都远离自己所在地,因此在谈判准备上会有所欠缺,谈判中难免争论,进而影响谈判的成功率。
五、安排与布置谈判现场
在己方所在地谈判时,己方要承担谈判现场的安排与布置工作。
1、最好能够为谈判安排三个房间。一间作为双方的主谈判室,另外两间作为各方的备用室或休息室。
2、谈判双方座位安排也应认真考虑,根据实际情况加以选择。
六、模拟谈判
为提高工作效率,使谈判方案、计划等各项准备工作更周密、更有针对性,在谈判准备工作基本完成之后,应对此项工作进行检查。在实践中行之有效的方法就是进行模拟谈判。有效的模拟谈判可以预先暴露己方的谈判方案、计划的不足之处及薄弱环节,检验己方谈判人员的总体素质,提高他们的应变能力,从而达到减少失误、实现谈判的目标。
