广东电网公司2026年频率电压紧急控制装置框架招标招标公告
(项目编号:CG0300022002230949)

1.招标条件
本招标项目广东电网公司2026年频率电压紧急控制装置框架招标,招标人为广东电网有限责任公司,项目资金来自自筹资金,出资比例为 100% ,资金已落实。该项目已具备招标条件,现对本项目进行公开招标。
2.项目概况和招标范围
2.1项目概述:广东电网公司2025年第二批频率电压紧急控制装置框架招标,本次招标含 频率电压紧急控制装置 共 1 个物资品类。
2.2招标范围:广东电网公司2026年频率电压紧急控制装置框架招标,本次招标含 频率电压紧急控制装置 共 1 个物资品类。本次招标适用于广东电网有限责任公司(不含广州供电局)的所有项目,前述项目包含但不限于所招物资对应的电压等级,投标人若中标必须根据实际需要无条件供货,不得再提出异议。
2.3招标项目所在地区:广东省。
2.4资格审查方式:资格后审。
2.5招标分类:框架
框架招标有效期:
1.框架招标结果生效时间
(1)如本框架招标结果中标通知书发出之日无有效框架招标结果,则本框架招标结果有效期自中标通知书发起之日起截止至2027年 7 月 31 日。
(2)如本框架招标结果中标通知书发出之日上一框架招标结果未结束,则本框架招标结果有效期自上一个框架招标结果结束之日起至2027年7月31日。
2.框架协议有效期内说明
供应商实际采购量达到标包预估金额150%时,即终止该供应商的框架协议。
3.框架协议期届满时说明
(1)供应商实际采购量在标包预估金额80%-150%之间的,按期终止框架协议。
(2)供应商实际采购量未达到标包预估金额80%的,延长该供应商的协议有效期限,延长期限为一年。在延长期内,该框架协议的实际采购量达到标包预估金额80%时立即终止框架协议。延长期满仍未达到标包预估金额80%的,自动终止框架协议。
(3)需延长框架有效期的,所有需求单位继续执行框架协议,直到供应商实际采购量达到标包预估金额下限或延长期结束。
4.如本框架招标结果中标通知书发出之日,各直属单位在本单位的上一框架招标结果未结束,则该单位自本单位上一框架招标结果结束之日起执行集中采购框架结果。
5.框架协议终止后,招标人不再对下属各单位上报的需求计划进行分配批复。
6.投标人参与本项目投标,必须充分认识和无条件承担上述风险,当出现《中国南方电网有限责任公司供应商不良行为处理管理细则》所列情况、框架结果有效期内出现履约及其他问题时,招标人有权对发生不良行为(或履约、运行、质量等其他问题)的投标人或中标人进行处理,并依法追究责任。
7.当所有中标人均无法满足供货要求放弃中标资格的,招标人有权提前终止本次框架招标结果,并同时启动新一轮框架招标。
8.对于因国家、行业或企业有关标准发生调整,原有规格型号已不能满足安全、生产要求且供应商无法供应对应品类新式型号的,经协商可提前终止协议。
9.潜在供应商投标则视为知悉和认可招标人的上述安排,并愿意遵守。
10.中标单位的投标单价乘以实际需求数量得出订单合同的金额。
11.上述框架协议有效期的相关条款与《中国南方电网有限责任公司标准货物框架采购合同文本(框架协议)》等文件不一致的,按上述条款执行,招标人与中标人签订合同时应另作补充约定。
2.6标的清单及分包情况:

备注:
(1)“√”表示该标的物组织开展该项工作,“×”表示该标的物没有组织开展该项工作。
(2)除不受限制的特殊包外,一个投标人在一个品类/标的中最多只能中不超过最大中标包数的标包。
(3)招标公告所列采购金额是预估量,最终以实际框架结果有效期内发生的采购量为准。招标人在框架结果有效期内将按照各标包的预估金额进行需求分配,框架协议结束时的最终分配金额与预估金额可能存在一定偏差:
1)部分标包可能出现部分单位协议期内无实际需求。
2)部分标包可能出现因实际需求仅为单一项目不能拆分导致分配金额存在偏差。
招标人有权对中标人的分配情况进行公开。请在知悉并接受上述条件的情况下参与本项目的投标。
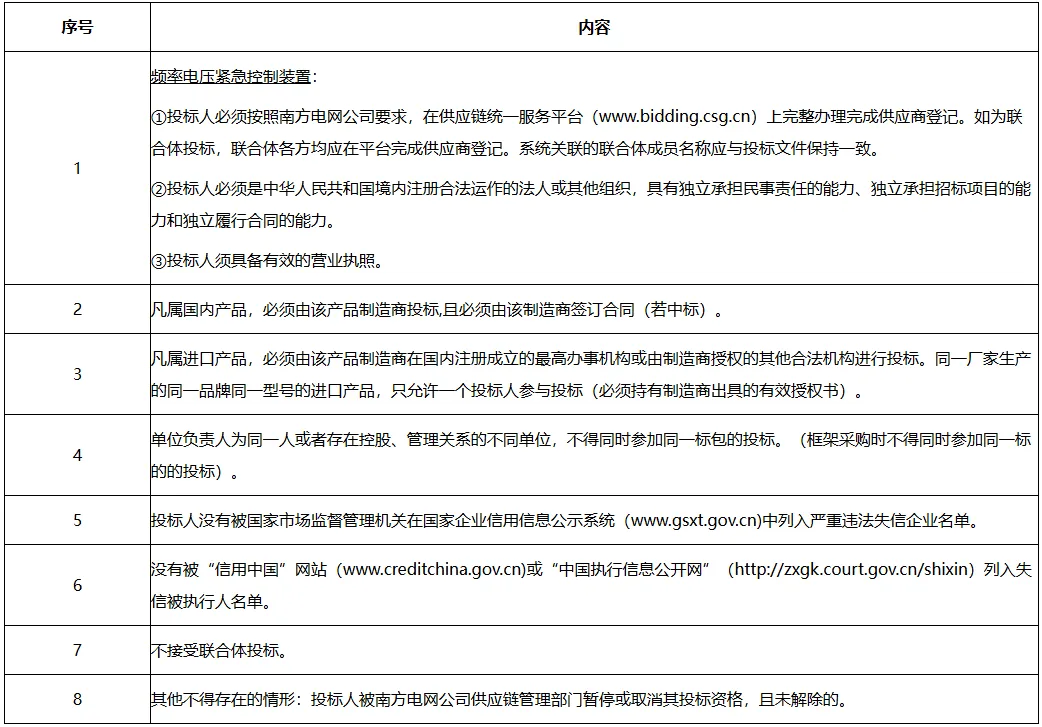
3.投标人资格要求
3.1通用资格要求

3.2专用资格要求

备注:如包内存在不同类别的设备材料,投标人须分别满足包内各类别设备材料的商务资格及技术要求方可视为满足此包的资格要求。
4.招标文件获取
4.1招标文件获取方式
本招标项目采用电子招标投标方式,根据《电子招标投标办法》规定,投标人应当在招标公告载明的电子招标投标交易平台注册登记,如实递交有关信息,并经电子招标投标交易平台运营机构验证。凡有意参加投标者,在招标文件发售截止时间前通过南方电网公司供应链统一服务平台(www.bidding.csg.cn)完成供应商登记并免费获取电子招标文件,在投标文件递交截止时间前完成供应商数字证书(电子印章)办理、投标文件编制加密及递交。供应商要为数字证书办理预留足够的时间,由于自身原因造成无法投标的,后果由供应商自行承担。
4.2招标文件获取时间
获取开始时间:2026年01月29日20时00分00秒
获取结束时间:2026年02月09日20时00分00秒
4.3投标人要求澄清招标文件截止时间:2026年03月02日09时00分00秒
5.投标文件的递交
5.1投标文件递交方式:通过南方电网供应链统一服务平台(www.bidding.csg.cn)递交投标文件。
5.2投标文件递交截止时间:2026年03月12日09时00分00秒
6.开标时间及地点
本项目通过南方电网供应链统一服务平台线上方式开标。
6.1开标时间:2026年03月12日09时00分00秒
6.2开标地点:广东省广州市。

点击蓝字 关注我们获取最新招标公告、中标结果



招标公告速看丨南网超高压公司2025年第一批物资公开招标项目(2025-WZ-1-ZB2)(二次招标)招标公告 中标候选人公示丨广西电网公司2025年第一批营销专业营销场所建造修理项目施工等2个项目公开框架招标采购项目中标候选人公示 |
来源:南方电网供应链统一服务平台 声明:本文仅做信息分享,如有侵权请告知删除13902324090;

