极速导读
温室气体排放,造成温室效应,使全球气温上升。地球在吸收太阳辐射的同时,本身也向外层空间辐射热量,其热辐射以3~30μm的长波红外线为主。当这样的长波辐射进入大气层时,易被某些分子量较大、极性较强的气体分子所吸收。由于红外线的能量较低,不足以导致分子键能的断裂,因此气体分子吸收红外线辐射后没有化学反应发生,而只是阻挡热量自地球向外逃逸,相当于地球和外层空间的一个绝热层,即 “温室” 的作用。大气中某些微量组分对地球长波辐射吸收作用使近地面热量得以保持,从而导致全球气温升高的现象被称为温室效应。
2025年2月28日,国家统计局发布的《中华人民共和国2024年国民经济和社会发展统计公报》显示,2024年全国碳排放权交易市场碳排放配额成交量1.89亿吨,成交额181.1亿元。《2025年国务院政府工作报告》显示,积极稳妥推进碳达峰碳中和。扎实开展国家碳达峰第二批试点,建立一批零碳园区、零碳工厂。加快构建碳排放双控制度体系,扩大全国碳排放权交易市场行业覆盖范围。开展碳排放统计核算,建立产品碳足迹管理体系、碳标识认证制度,积极应对绿色贸易壁垒。
2020年12月31日,生态环境部公布《碳排放权交易管理办法(试行)》,自2021年2月1日起施行。
此外,制定了《2019-2020年全国碳排放权交易配额总量设定与分配实施方案(发电行业)》。
2024年10月,国家发展改革委等部门印发《完善碳排放统计核算体系工作方案》,到2025年,国家及省级地区碳排放年报、快报制度全面建立,一批行业企业碳排放核算标准和产品碳足迹核算标准发布实施,产品碳足迹管理体系建设取得积极进展,国家温室气体排放因子数据库基本建成并定期更新,碳排放相关计量、检测、监测、分析能力水平得到显著提升。
2021年7月8日,生态环境部发布,经国务院常务会议审议通过,2021年7月将择时启动发电行业全国碳排放权交易市场上线交易。
2022年5月,因未按时足额清缴碳排放配额,近期江西、河南、四川等地相继开出首张碳排放罚单。
2022年6月2日,中国首条贯穿塔克拉玛干沙漠的等级公路——塔里木沙漠公路“零碳示范工程”正式投入运行。从此,这条贯穿中国最大沙漠的公路成为零碳排放公路。
全球连线|中国首条贯穿塔克拉玛干沙漠公路实现全程零碳排放
2022年6月,江西省九江市生态环境局对未按时足额清缴碳排放配额的九江某化纤有限公司违法行为进行查处,并处以2万元罚款。据悉,这是《碳排放权交易管理办法(试行)》自2021年2月1日施行以来,江西省查处的首例碳排放配额未按时清缴的环境违法案件。
2022年6月19日,第78届国际航空运输协会年会暨世界航空运输业峰会在卡塔尔首都多哈开幕。国际航空运输协会发表公报说,该协会新推出的碳排放计算软件可为任一商业客运航班提供精确的二氧化碳排放计算,以满足对航空业碳排放数据透明度日益增长的需求。
2022年8月,国家发展改革委、国家统计局、生态环境部公布《关于加快建立统一规范的碳排放统计核算体系实施方案》,提出推动对非二氧化碳温室气体排放等领域的核算研究。
碳排放工作相较传统环保行业而言,是一项全新的工作,涉及数据及部门较多,政策变化较为频繁,因此对企业提出了更高的管理要求。目前碳排放的统计、核算与报送已近成为企业常态化工作。
背景: 工业革命→化石燃料消耗增加→温室气体排放增加→气候上升,自然灾害频发→应对气候变化相关措施及政策(如:联合国气候变化大会,CDM项目、碳排放交易)。
开始时间:7个试点:2011年11月启动碳交易试点工作通知(国家发改委);2013-2014年7个碳交易市场陆续启动;全国碳碳排放核查:2016年开始。
涉及行业: 8大行业:发电、化工、石化、建材、钢铁、有色、航空、造纸。
准入门槛: 年综合能源消费量1万吨标煤以上(年排放量2.6万吨二氧化碳以上)。
全国碳交易市场:2021年7月16日正式启动,第一个履约周期:2019-2020年,第二个履约周期(2021-2022),第三个履约周期(2023年),目前已到第四个履约周期(2024年),扩围行业:水泥、电解铝、钢铁。
总体目标: 力争于2030年前达到峰值,努力争取2060年前实现碳中和。
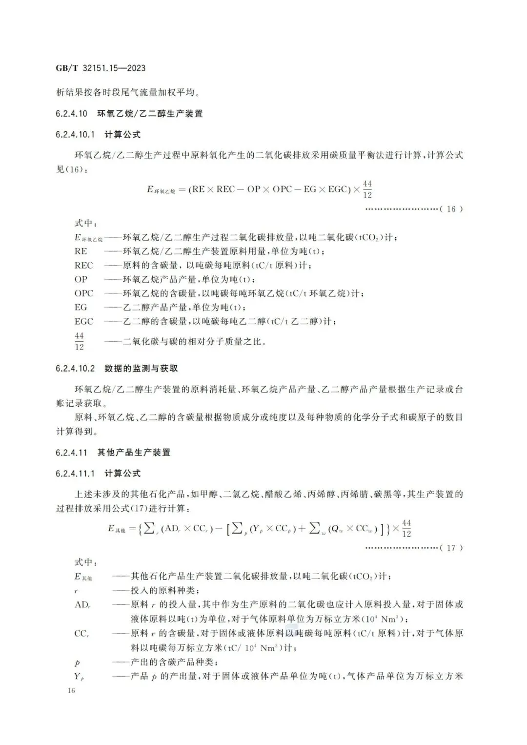
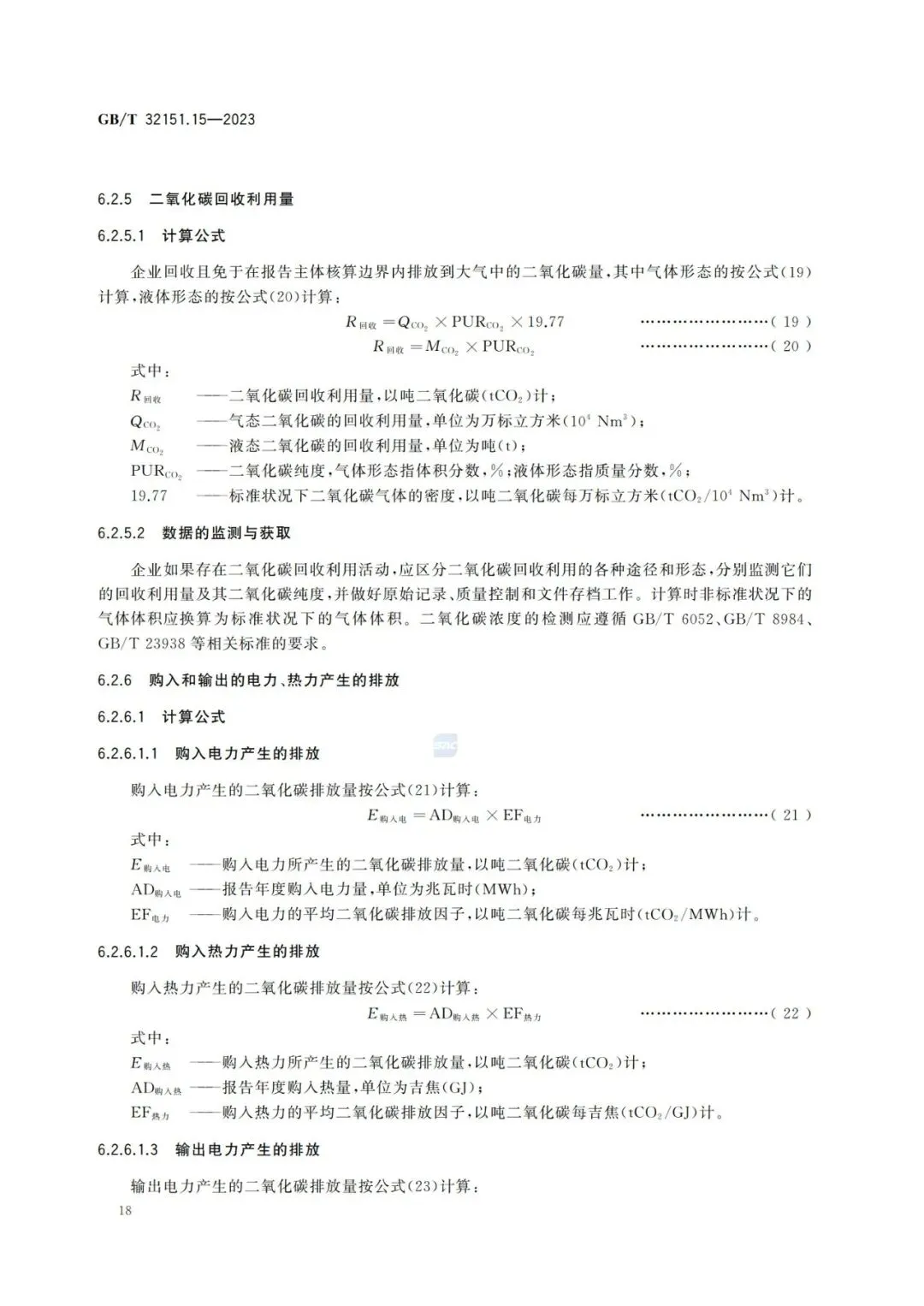
石化行业碳排放管理能力建设与提升
































































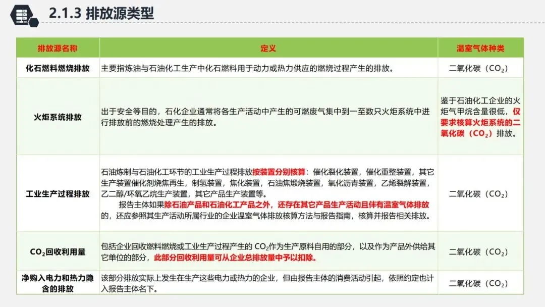
碳排放核算与报告要求第15部分:石油化工企业
















































