发布信息
登陆/注册
搜索
搜索
导航
首页
产品供应
产品求购
企业库
酒业展会
行业资讯
认证会员
站内搜索
行业企业
当前位置:
首页
行业企业
正文
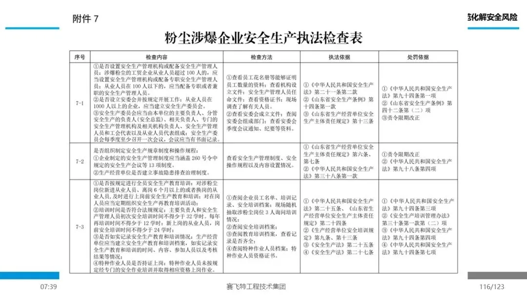
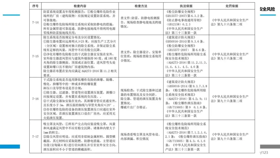
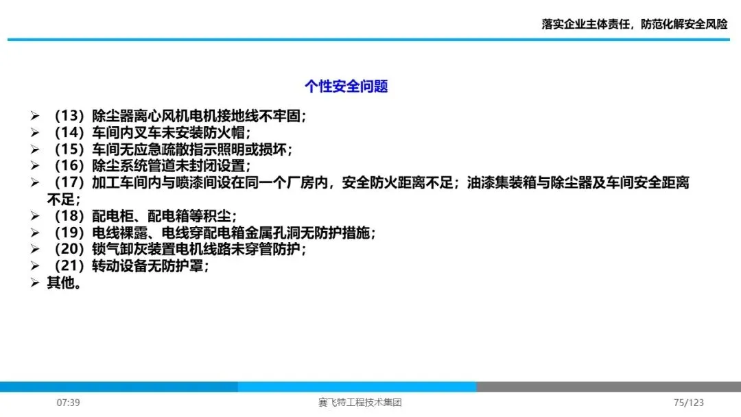
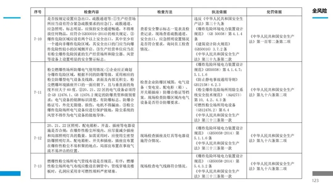
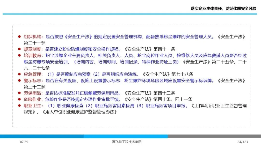
涉爆粉尘行业专题安全培训-落实企业主体责任,防范化解安全风险
作者:本站编辑
2026-01-29 09:44:43
5
涉爆粉尘行业专题安全培训-落实企业主体责任,防范化解安全风险
这些年触目惊心的事故,往往来自一些大的大的风险,如涉爆粉尘、有限空间、危化品及人密场所消防,所以对于这些场所不可不防。从方方面面要加强预防,把风险的猛兽关在笼子里。
今天分享《
涉爆粉尘行业专题安全培训
》,希望大家有起凡帮助。
以上是本次的实践分享,更多鲜活的原创欢迎访问,
欢迎您的留言,期待您的分享!
点击下方
阅读原文
,
下载
上面
完整可编辑
文件,更多资料请至
本公众号
里的
菜单栏
“
资料文库
”进入学习。
下一篇:
#会展中心年货大集上的异彩纷呈
上一篇:
展会推荐 | 2026年哈萨克斯坦五金 工具 展览会 KAZTOOLEXPO
相关内容
查看全部
中国企业出口加纳
2026-04-15 04:13
【官方】《工贸行
2026-04-15 02:51
俄罗斯高新企业享
2026-04-15 02:20
企业信用评价体系
2026-04-15 01:31
2026版《工贸行业
2026-04-15 01:31
冒泡排序遇上二维
2026-04-15 01:09
降价甩卖!海螺水
2026-04-15 01:08
2020——2025Q3光
2026-04-15 01:04
LDG动态︱上海市
2026-04-15 01:02
3C数码行业B2B订
2026-04-15 01:02