发布信息

铁山镇政府食堂承包方案公开招标公告

作者:本站编辑      2026-01-26 23:36:43     11
铁山镇政府食堂承包方案公开招标公告

戳蓝色字“新罗铁山”关注我们哟!

项目概况

新罗区铁山镇政府食堂承包方案 招标项目的潜在投标人应在福建阳紫工程管理有限公司(福建省龙岩市新罗区西陂街道龙岩大道龙岩国际商贸中心B幢3梯1912室)获取招标文件,并于2021年11月23日 09点30分(北京时间)前递交投标文件。

一、项目基本情况

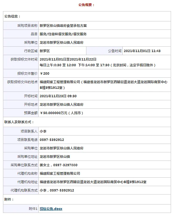
项目编号:阳紫[2021]招059号
项目名称:新罗区铁山镇政府食堂承包方案
预算金额:50.0000000 万元(人民币)
最高限价(如有):50.0000000 万元(人民币)
采购需求:
1.菜品要求:早餐:主食品种不少于3种,配菜不低于4样;中餐:菜品不少于7样,汤品以炖罐为主,原则上周一至周五不重复。每天菜单由乙方提供,并于前一天进行公示。油品:金龙鱼、福临门、鲁花、宝鹭品牌内的非转基因油中选择。
2.收费标准:早餐:3元;午晚餐(1荤2半荤1素1汤)12元;
3.测评办法:每季度组织干部职工对食堂进行测评,从服务质量20分、菜品搭配20分、菜品口味30分、卫生情况30分等4个方面进行测评,总分100分。80分以上(含)为满意,60-80(不含80)为基本满意,60分以下为不满意。连续两季度测评不满意提前终止合同,且不得向甲方提出经济补偿要求。
4.若发生食品安全事故,由乙方承担全部责任。
5.水电免费,但应遵循节约原则,减少不必要浪费;食堂的低值易耗品、小型设施添置由承包人负责,添置大件物品须报镇分管领导经班子会研究决定可进行添置,费用由政府支付,所有权归政府。
6.合同履行期限:合同时间一年,期满后经镇干部评分满意后可续签。(合同期内不得转包)
7.本项目( 不接受  )联合体投标。
二、申请人的资格要求
1.满足《中华人民共和国政府采购法》第二十二条规定;
2.落实政府采购政策需满足的资格要求:
3.本项目的特定资格要求:3.1具有独立承担民事责任的能力;3.2从事餐饮行业或职工食堂承包工作经验三年以上,并提供人员名单及身份证复印件(报名时需携带原件备查)。3.3参加投标活动前三年内,在经营活动中没有重大违法记录、无消防安全等方面的不良记录。3.4所有工作人员都必须具有符合规定的健康证。3.5投标人若为企业法人、个体工商户,还须提供企业法人营业执照、食品经营许可证(以上文件均要求盖公章)。
三、获取招标文件

时间:2021年11月01日  至 2021年11月22日,每天上午8:30至12:00,下午2:00至5:30。(北京时间,法定节假日除外)

地点:福建阳紫工程管理有限公司(福建省龙岩市新罗区西陂街道龙岩大道龙岩国际商贸中心B幢3梯1912室)

方式:线下获取

售价:¥200.0 元,本公告包含的招标文件售价总和

四、提交投标文件截止时间、开标时间和地点
提交投标文件截止时间:2021年11月23日 09点30分(北京时间)
开标时间:2021年11月23日 09点30分(北京时间)
地点:龙岩市新罗区铁山镇人民政府
五、公告期限
自本公告发布之日起5个工作日。
六、其他补充事宜
详见附件招标公告
七、对本次招标提出询问,请按以下方式联系
1.采购人信息
名 称:龙岩市新罗区铁山镇人民政府      
地址:龙岩市新罗区铁山镇        
联系方式:姜女士,0597-3297880      
2.采购代理机构信息
名 称:福建阳紫工程管理有限公司            
地 址:福建省龙岩市新罗区西陂街道龙岩大道龙岩国际商贸中心B幢3梯1912室            
联系方式:小李,0597-5392912 
3.项目联系方式
项目联系人:小李
电 话:0597-5392912

注:招标公告请点击阅读原文下载

来源:中国政府采购网   中国政府购买服务信息平台

编辑:刘志炎

责编:陈科科

审核:陈银樱

一手掌握铁山资讯,不出门便知铁山事

请关注、分享“新罗铁山”给您身边的朋友

相关内容 查看全部