
点击 关注我们

在推动新质生产力发展和国有企业高质量发展的背景下,非招标采购作为国有企业采购体系的重要组成部分,其操作的规范性与合规性直接关系到企业的成本控制、供应链安全与风险防控。本文基于国有企业非招标采购的特点与现状,系统梳理其操作规范流程,识别关键风险点,构建合规审查模式,并提出优化建议,以期为国有企业非招标采购管理提供理论价值与实践指导意义。

一、国企非招标采购概述
国有企业非招标采购是指在一定金额范围内,依据公开、公平、公正、诚实信用及物有所值原则,采用除公开招标以外的其他采购方式(如竞争性谈判、询价、单一来源采购等)开展的采购活动。其核心目标是在合法合规前提下,实现采购成本优化、效率提升和风险可控,助力企业精益管理和高质量发展。
非招标采购具有方式灵活、流程高效、适应性强等特点,但也因其程序相对简化,容易滋生合规风险。因此,必须严格遵循《中华人民共和国政府采购法》《中华人民共和国民法典》《国有企业采购管理规范》《国有企业采购操作规范》等法律法规及行业标准,构建科学、规范、透明的采购管理体系。

二、国企非招标采购过程中的风险
国有企业非招标采购因其流程相对简化、方式灵活多样,在提升采购效率的同时,也面临一系列风险点。这些风险贯穿于采购全流程,主要集中在法规与制度、程序与合规、文件编制、供应商管理、评审过程、合同履约及验收结算等方面,若管控不当,可能引发资金损失、法律纠纷、供应链中断、企业信誉受损等严重后果。
(一)在采购准备阶段:主要存在法规与制度风险,表现为采购计划与预算脱节、计划编制不合规或未履行审批程序;程序与合规风险,如采购方式选择不当、存在刻意规避招标的行为;以及文件编制风险,包括招标控制价偏离市场价格、技术参数带有倾向性或歧视性、商务条款模糊或缺失,导致后续竞争不公或履约争议。
(二)进入采购实施阶段:供应商管理风险凸显,如供应商资质审查不严、存在围标串标行为、履约能力与信誉不佳;评审过程风险则体现在评审标准不明确、专家行为不规范、评分缺乏客观依据、评审记录不完整;此外,程序与结果风险也可能发生,例如成交结果异议处理不当、审批程序不全或未按规定公示。
(三)至合同与履约阶段:合同文本风险表现为合同条款与采购文件不一致、权利义务不对等、关键风险防控条款缺失;履约过程风险包括供应商交付延迟、质量不达标、未经同意单方变更合同内容;最后在验收与结算环节,验收与结算风险可能出现,如验收程序不规范、流于形式,结算依据不清晰,项目资料归档不全,影响审计与追溯。
表1 非招标采购风险类别


三、国企非招标采购操作流程
国有企业非招标采购操作流程作为合规管理体系的重要组成部分,应构建一套系统化、标准化、闭环式的作业程序。该流程旨在确保采购活动在合法合规的前提下,兼顾效率与效益,实现采购过程的公开透明、责任可溯与风险可控。本节基于国有企业采购管理实践,结合制度规范与运行机制,对非招标采购全流程进行结构化阐述。
(一)采购申请与审批
采购流程启动前,须完成需求确认、预算审核与采购方式论证等前期准备工作。需求部门应根据年度采购计划或临时性经营需要,明确采购标的物的技术规格、数量标准、交付时限及服务要求,并编制详细的采购需求说明。财务部门应对采购预算进行合规性审核,确保资金来源清晰、额度合理且符合企业预算管理制度。运营管理或采购归口部门应牵头组织采购方式论证,依据项目特点、金额规模、市场条件及制度规定,拟定适用的采购方式,并形成采购方案报请审批。
(二)采购方式选择与适用
根据项目特点、金额、市场条件等因素,依法合规选择采购方式,主要包括询比采购、竞价采购、谈判采购、直接采购及框架协议采购等,其选择须严格遵循制度规定的适用情形与审批程序。
1.询比采购适用于采购需求明确、技术标准统一、市场竞争充分且潜在供应商不少于三家的项目,评审以一次性报价为基础,注重价格与商务条件的综合评价。
2.竞价采购侧重于价格竞争,适用于标准化程度高、市场价格透明且供应资源丰富的采购项目,通过多轮公开报价实现竞争择优。
3.谈判采购适用于技术复杂、需求可变或供应商资源有限的情形,采购人可就技术方案、服务内容、合同条款等与供应商进行多轮协商,最终确定最优采购结果。
4.直接采购作为非竞争性采购方式,仅适用于紧急抢险、独家供应、专利技术、连续性项目等法定或制度允许的特殊情形,须履行严格的内部审批与事后报备程序。
5.框架协议采购适用于重复性、零星或应急采购需求,通过两阶段程序确定入围供应商及其报价机制,提升长期采购效率。
表2 非招标采购方式分类

(三)采购文件编制与发布
采购单位或委托代理机构应依据批准的采购方案编制采购文件。采购文件应包含采购公告、供应商须知、技术要求、评审办法、合同草案等内容,其中评审标准须明确、客观、可量化,不得设置歧视性或排他性条款。采购文件发布前应履行内部审核程序,确保内容合法合规、表述清晰准确。采购信息应通过企业指定平台或公开媒介发布,确需采用直接邀请方式的,应符合制度规定的适用条件并留存决策记录。
(四)供应商响应与评审管理
供应商应按采购文件要求提交响应文件。采购单位应组织具备相应资质与经验的评审人员,依据既定的评审标准与方法开展公平、公正的评审工作。评审过程应全程记录,评审报告须包含各供应商的综合评价、排序建议及推荐理由。采购单位应在评审结束后履行成交结果审批程序,必要时进行公示,接受监督与质询。
(五)合同签订与履约管理
成交供应商确定后,采购单位应依据采购文件及响应文件内容,与供应商签订书面采购合同。合同条款应明确标的、数量、质量、价格、履行期限、验收标准、违约责任等内容,其中知识产权、保密义务、争议解决等条款应作为重点予以约定。合同履行过程中,采购单位应建立履约跟踪机制,对供应商交付进度、产品质量、服务水平等进行监督,确保合同目的实现。
(六)验收结算与资料归档
采购标的交付后,采购单位应组织技术、使用及管理等相关部门开展联合验收,形成验收报告并作为结算依据。财务部门应根据合同约定及验收结果办理资金支付。采购全过程中产生的各类文件,包括采购申请、审批记录、采购文件、响应材料、评审报告、合同文本、履约凭证、验收资料等,均应按档案管理规定进行系统归档,确保采购活动可追溯、可审计。
(七)后评估与持续改进
采购项目结束后,采购单位应对供应商的履约表现、产品质量、服务响应等方面进行后评估,并将评估结果纳入供应商绩效管理体系。同时,应对采购流程、评审机制、风险防控等方面的执行情况进行复盘分析,识别改进空间,优化管理制度与操作流程,推动非招标采购管理体系的持续完善与提升。
通过以上七个环节的系统化运作,国有企业非招标采购流程可实现从需求提出到结果评估的全过程闭环管理,既保障了采购活动的规范性与效率性,也为合规审查与风险防控奠定了坚实的操作基础。
(八)特殊情形处理
在国有企业非招标采购实践中,部分采购项目因外部环境、资源条件或项目属性等因素,需在遵循合规框架的前提下实施特殊程序处理。此类情形主要包括紧急采购、内部优先采购及供应商异常退出等,须建立明确的识别标准、审批流程与事后管控机制,确保程序精简而不失规范、效率提升而不损公平。
1.紧急采购的管理机制
紧急采购适用于因抢险救灾、事故抢修、公共卫生事件、突发性运营中断等不可预见且需立即响应的特殊情况。为兼顾时效与合规,紧急采购可采用直接采购方式,但须建立严格的审批与备案程序:采购单位应在采购前履行紧急决策程序,经企业主要负责人或授权决策机构批准后实施;采购过程中应保留必要的过程记录,包括事件说明、决策依据、供应商选择理由等;采购完成后须在规定时间内补办书面报告,并向上一级管理部门及监督机构备案,确保程序闭环、责任可溯。
2.内部优先采购的实施前提与条件
为促进集团内部资源协同与产业链协作,国有企业可在符合制度规定的前提下实施内部优先采购。适用前提包括:内部单位具备相应资质与供应能力;所提供的产品、工程或服务在质量、价格、交付等方面与外部市场相当;采购决策过程应履行比选或论证程序,并留存书面记录。内部采购不得排除市场竞争,若内部单位无法满足采购需求或成本效益明显不具优势,仍应依法开展外部采购。
3.供应商异常退出的应对程序
在采购结果确定后,若成交供应商无正当理由拒绝签订合同或履行义务,应视为供应商异常退出。采购单位应根据制度及采购文件约定,启动应对程序:首先将退出供应商纳入不良行为记录,并视情节采取暂停合作、列入禁入名单等措施;其次依据评审报告推荐顺序递补候选供应商,或重新组织采购。相关决策应履行内部审批程序,确保处理过程合规、结果公正,避免因供应商退出导致项目延误或成本增加。
4.保密采购与敏感项目采购
对涉及国家秘密、商业秘密或敏感技术的采购项目,应制定并执行专门的保密采购流程。采购过程中应严格控制信息知悉范围,采取加密传输、签订保密协议、限制参与人员等措施;供应商选择应注重其安全合规能力与保密资质;评审过程可在不公开条件下进行,但须保证程序严谨、记录完整、监督到位。
5.跨境采购与汇率风险管理
涉及境外采购的项目,除遵循国内采购制度外,还应符合国际贸易规则、外汇管理规定及出口管制政策。采购文件中应明确交付条款、结算货币、争议解决机制等;在评审中应综合考虑汇率波动、跨境物流、关税等因素对总成本的影响;合同履行中应建立汇率风险应对机制,必要时使用金融工具进行风险对冲。

四、国企非招标采购合规审查要点
为确保采购合规审查从静态的、节点式的制度条文转化为动态的、持续运行的治理能力,我们基于某公司《采购管理办法》构建了一套与采购业务流程深度融合的全流程嵌入式审查模式。该模式将合规审查的系统性要求分解并精准注入采购生命周期的四个核心阶段,形成“决策源头防控、执行过程管控、履约落地跟踪、监督闭环提升”的递进式管理闭环。通过建立标准化的审查清单与多维度的审查矩阵,旨在实现对采购活动从发起、竞争到交付、评价的全过程、可视化合规护航,从而在操作层面落实“管业务必须管合规”的核心原则。
(一)“四层级”审查理论框架
1.程序合规维度:确保采购活动严格遵循国家法律法规(如《招标投标法》)、国资监管规定及企业内部制度(如《采购管理办法》),这是合规的底线。
2.风险防控维度:系统识别并管理采购过程中的廉洁风险、操作风险、市场风险与法律风险,实现风险的事前预警、事中控制与事后处置。
3.价值创造维度:推动合规审查从“成本中心”转向“价值中心”,通过规范采购行为促进供应链优化、成本节约与长期战略协同。
(二)全流程嵌入式合规审查模式
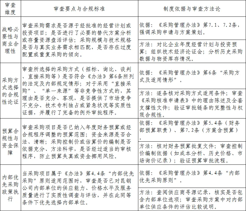
1.第一层:采购决策与计划审查 —— 强化战略匹配与程序正当性源头管控
本阶段审查聚焦于采购活动的逻辑起点,其核心目标是确保任何采购需求的发起均具备充分的商业合理性、严格的程序正当性及明确的资源保障。此阶段对应《采购管理办法》中的“采购申请”、“项目采购方案”编制与审批环节,是防范“未批先采”、“虚假采购”及“需求虚高”等源头性风险的关键闸口。
表3 采购决策与计划审查要点与标准

表4 不同采方式适用情形及审查要点

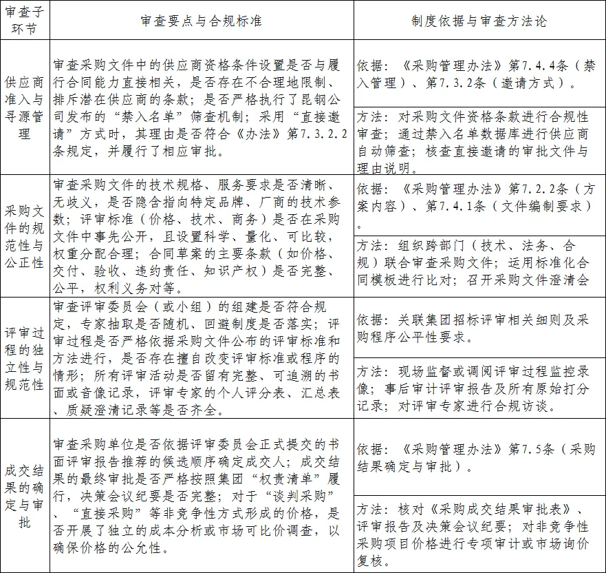
2.第二层:采购执行过程审查 —— 保障竞争公平与程序规范的核心过程管控
执行阶段是采购价值实现和风险暴露的核心环节,涉及供应商的竞争、文件的编制、评审的公正以及结果的确定。本层级审查旨在确保整个竞争过程在“阳光”下运行,杜绝暗箱操作、倾向性指定与评审不公,对应《办法》中采购文件编制、供应商邀请、评审组织至结果审批的全过程。
表5 采购执行过程审查要点与标准

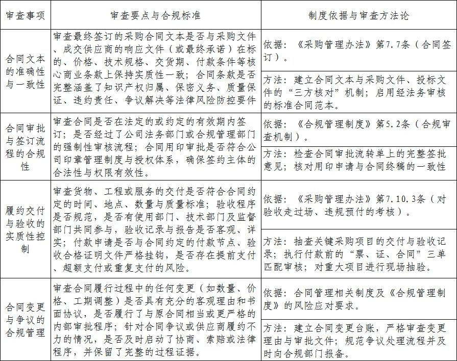
3.第三层:合同签订与履约过程审查 —— 确保契约精神与商业成果的落地跟踪
合同签订与履行是采购价值实现的最终环节,旨在审查商业约定是否被准确转化为具有法律约束力的合同,以及合同义务是否得到切实履行。此阶段是防范“阴阳合同”、交付不符、验收舞弊及付款风险的最后一道防线,连接《采购管理办法》中的合同签订、交付验收与《合规管理制度》中的过程监控要求。
表6 合同签订与履行审查要点与标准

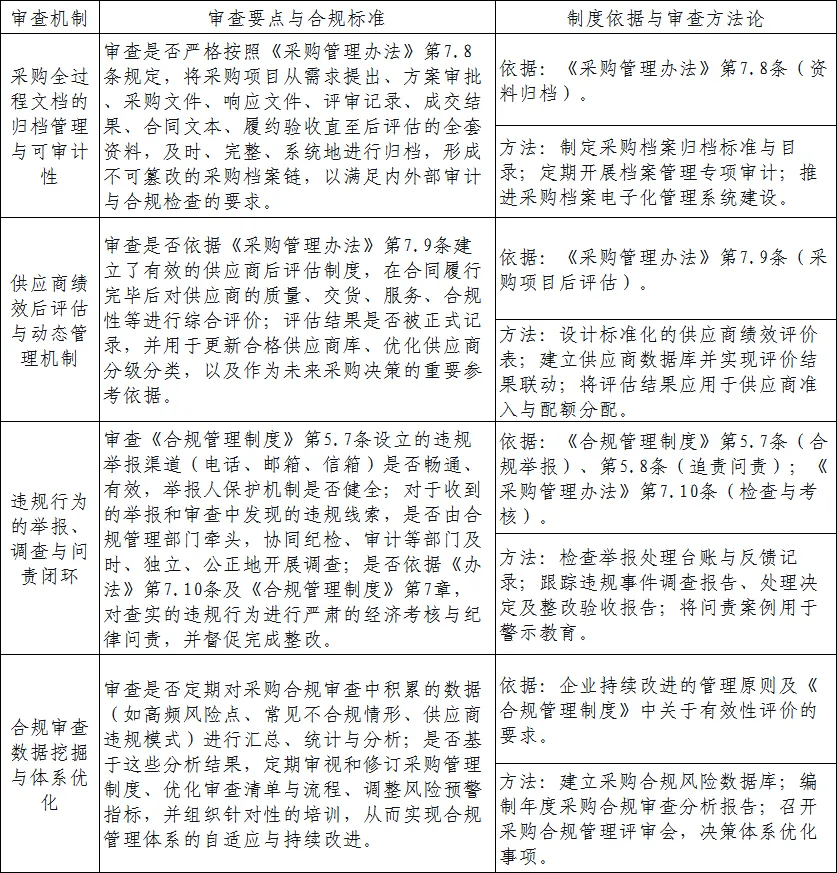
4.第四层:监督评价、问责改进与知识管理 —— 驱动合规管理体系持续演进与闭环提升
本层级超越单一采购项目,着眼于采购合规管理体系的整体效能与持续改进。它通过系统性的监督、评价、问责与知识管理活动,将前期各层级的审查发现转化为组织能力,形成“审查-发现-整改-提升”的良性循环,是合规管理成熟度的重要标志。
表7 监督、评价与改进审查要点与标准


五、国企非招标采购合规管理优化建议
为进一步提升国有企业非招标采购的管理效能与合规水平,结合当前实践中的突出问题与发展趋势,特提出以下系统性优化建议,旨在构建更加规范、高效、智能、协同的现代采购管理体系。
(一)健全制度体系,完善分层分类管控机制
制度建设是采购管理规范化的基础。国有企业应在遵循国家法律法规和行业规范的前提下,结合企业自身业务特点和管控需求,制定并持续完善非招标采购管理制度体系。建议进一步细化各类采购方式的适用标准、审批权限、操作流程和监督要求,形成分层分类、权责清晰的制度框架。同时,鼓励所属单位在集团统一制度原则下,结合自身实际情况制定实施细则或操作指引,实现“集团有纲、下属有目”的协同管控模式,增强制度的适应性与执行力。制度修订应建立常态化机制,及时响应法律法规变化、市场环境演进及内部管理提升的需要。
(二)深化数字化转型,构建智慧采购平台
数字化是提升采购透明度、效率和风险防控能力的关键路径。国有企业应积极推进采购管理的信息化、智能化升级,构建或优化集采购计划、供应商管理、电子招采、合同履约、支付结算、数据分析于一体的智慧采购平台。平台建设应遵循“制度流程化、流程数字化、数据资产化”的原则,实现采购全流程在线运行、关键环节自动控制、操作行为全程留痕、数据信息互联互通。通过引入大数据分析、人工智能评标、区块链存证等先进技术,强化价格监测、风险预警、供应商画像、决策支持等功能,推动采购管理从传统操作型向数据驱动型转变。
(三)强化供应商全生命周期管理,提升供应链韧性
供应商是企业重要的外部资源,其管理水平直接影响采购质量与供应链安全。建议构建覆盖供应商准入、绩效评估、关系管理、动态优化的全生命周期管理体系。完善基于质量、成本、交付、服务、创新等多维度的供应商综合评价模型,实施分级分类动态管理。推动与核心供应商建立长期战略合作伙伴关系,通过信息共享、协同研发、风险共担等方式深化合作。建立健全供应商风险识别、评估与应对机制,特别是对关键物料供应商的备选方案和应急计划,切实提升供应链的稳定性与韧性。
(四)构建协同监督体系,压实全过程合规责任
有效的监督是合规运行的保障。应整合企业内部分散在运营管理、审计、法律、财务、纪检等部门的监督职能,构建职责清晰、信息共享、联动高效的“大监督”体系。明确采购各环节、各岗位的合规责任清单,将合规要求嵌入流程、系统与考核。审计部门应开展采购业务常态化审计与专项审计;纪检监察部门应聚焦廉洁风险,强化警示教育与执纪问责;业务管理部门应履行日常监督与指导职责。通过交叉检查、联合督查、后评估等方式,形成监督合力,实现对采购活动事前、事中、事后的全过程覆盖。
(五)加强专业能力建设,培育阳光采购文化
采购管理的优化最终依赖于人的专业素养与合规意识。应制定系统的采购人才发展规划,通过专业化培训、资格认证、岗位轮换、案例教学等方式,持续提升采购人员、评审专家及管理人员的法律法规知识、业务技能、谈判能力和风险意识。特别要加强合规与廉洁从业教育,将采购合规要求内化为员工的自觉行动。同时,积极培育和弘扬“阳光采购、公平竞争、诚实守信”的企业采购文化,通过制度建设、流程透明、宣传引导和价值认同,营造风清气正、合规高效的采购生态环境,为国有企业高质量发展提供坚实支撑。
注:本文撰写的非招标采购流程基于实务工作经验,并据此构建的合规审查模式,通过将全流程、多维度的审查要求系统化、清单化,并与某公司《采购管理办法》《合规管理制度》深度耦合,为国有企业提供了一条可行的合规管理提升路径。该模式的核心价值在于实现了合规审查从“事后检查”到“全程陪伴”、从“形式合规”到“实质风控”的转
附件
非招标采购合规审查表(模板)
项目名称:
采购单位:
审查日期: 年 月 日

审查总体结论:
□ 通过:未发现重大合规问题,可按计划推进。
□ 附条件通过:存在需在______(环节)前完成整改的问题,具体见“审查说明”。
□ 不通过:存在根本性合规缺陷,建议重新履行采购程序或进行重大方案调整。
审查发现的主要问题、风险及整改建议:
1.问题描述:
2.风险分析:
3.整改建议:
审查人员签字:
合规管理部门意见:
首席合规官意见(重大采购项目):


