



风险无忧
每一场展会都离不开它-平安展会无忧


2024年5月11日上午,正在国家会展中心(上海虹桥馆)开展的第16届中国国际电梯展览会发生安全事故,一展台突然倒塌,砸伤一名男子,现场见血;2020年9月12日16时许,在2020第四届广州国际新型建筑板脚手架及施工技术与设备展览会撤展期间,中国进出口商品交易会(以下简称交易会)展馆10.1馆B02展位一名男子拆卸展品过程中被砸伤,经送医院抢救无效,于当天23时许死亡,直接经济损失约170万元…… 展会行业从来都不是 “零风险” 舞台,从布展、开展到撤展的全周期中,人员拥挤踩踏、展台倒塌砸伤人员、场馆设施破损、火灾爆炸等意外随时可能发生。
对参展商来说,一场意外可能意味着数百万的赔偿款、品牌声誉的崩塌、第三方索赔可能让前期投入付诸东流。在会展业蓬勃发展的今天,如何用最低成本抵御未知风险,成为每一位从业者的必修课。
展会责任险:不止是保险,更是展会的 “安全盾牌”
下面就为大家推荐一款展会责任保险。
平安展会无忧

◆ 本保单每次投保适用于单个展位,如多个展位需分开投保,同时,投保时需根据展会面积选择保险方案,如发生事故时,实际展会面积与所选方案不符,则我司将按照实际情况进行比例赔付。◆ 本保单保险责任范围包括在展览场所搭拆展台以及其他与展览相关的活动。◆ 本保单的承保区域包括本次展览会场的全部工作及活动区域。◆ 本保单所指的雇请工作人员包括现场参与本展会相关工作的被保险人的员工及其他雇请的工作人员(包括临时工)。◆ 保险人依照本条约定承担抚恤金给付责任的,以《人身保险伤残评定标准》对应残疾程度鉴定的伤残等级赔偿比例给付抚恤金,伤残等级赔偿比例如下:一级伤残100%;二级伤残90%;三级伤残80%;四级伤残70%;五级伤残60%;六级伤残50%;七级伤残40%;八级伤残30%;九级伤残20%;十级伤残10%。◆ 附加条款赔偿限额如未做特别说明,每人赔偿限额、每次事故赔偿限额及累计赔偿限额同主险一致且包含在主险限额内;附加险免赔未作特别说明的适用主险免赔。◆ 本保单人员误工费100元/人/天,按实际住院天数赔付,每次事故最高赔偿90天,累计不超过180天。


此款展会责任保险除了上图方案介绍的相关保障以外,还额外免费扩展了多个附加险,分别如下。
平安公众责任保险附加交叉责任保险
平安附加广告招牌及装饰物责任保险
火灾和爆炸责任条款
车辆装卸责任条款
且以上险种的保额都是同主险保额,真是为参展商贴心考虑。
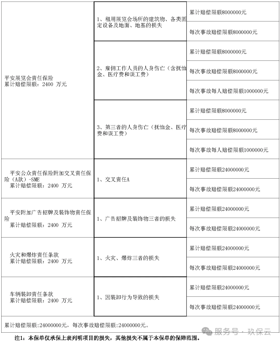
以下为保单样本保障责任展示。

从今天起,让展会告别风险焦虑

再次强调下150元起就能轻松拥有不低于600w保额,覆盖了如下保障责任
租用展览会场所建筑物、各类固定设备及地面、地基损失的保障
雇佣工作人员人身保障
第三者人身损害保障
交叉责任保险
广告招牌及装饰物责任保险
火灾和爆炸责任条款
车辆装卸责任条款
这实在是花小钱办了巨大的事儿。价格便宜不说,保障责任还充分,确实是香。
会展业的蓬勃发展离不开完善的风险保障体系。当越来越多的参展商开始选择展会责任险,当专业的风险防控成为行业共识,会展行业才能真正实现可持续发展。
无论是即将举办的大型国际展会,还是筹备中的地方特色展会,都值得用一份展会责任险筑牢安全防线。玖保云将为您提供定制优秀的保障方案,让展会人专注于展会品质与效果,无需为意外风险分心。
选择展会责任险,就是选择安心、选择专业、选择可持续的发展。让每一场盛会都能圆满落幕,让每一次投入都能收获回报 —— 展会无忧,责任护航,从一份靠谱的保险开始!

