发布信息
登陆/注册
搜索
搜索
导航
首页
产品供应
产品求购
企业库
酒业展会
行业资讯
认证会员
站内搜索
行业企业
当前位置:
首页
行业企业
正文
中国招标投标公共服务平台
作者:本站编辑
2026-01-19 18:00:22
9
中国招标投标公共服务平台
中国招标投标公共服务平台
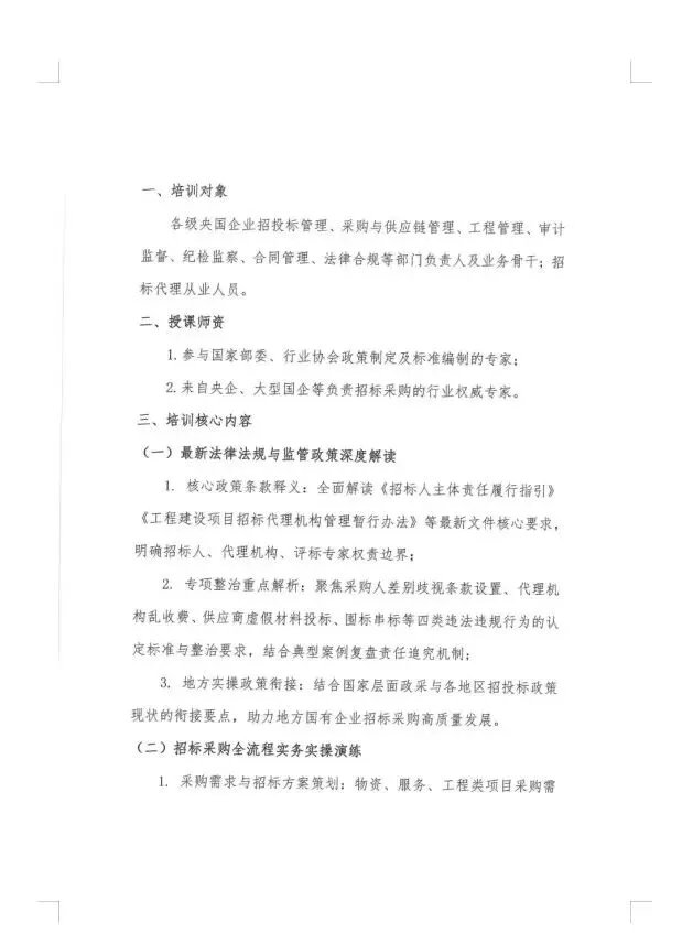
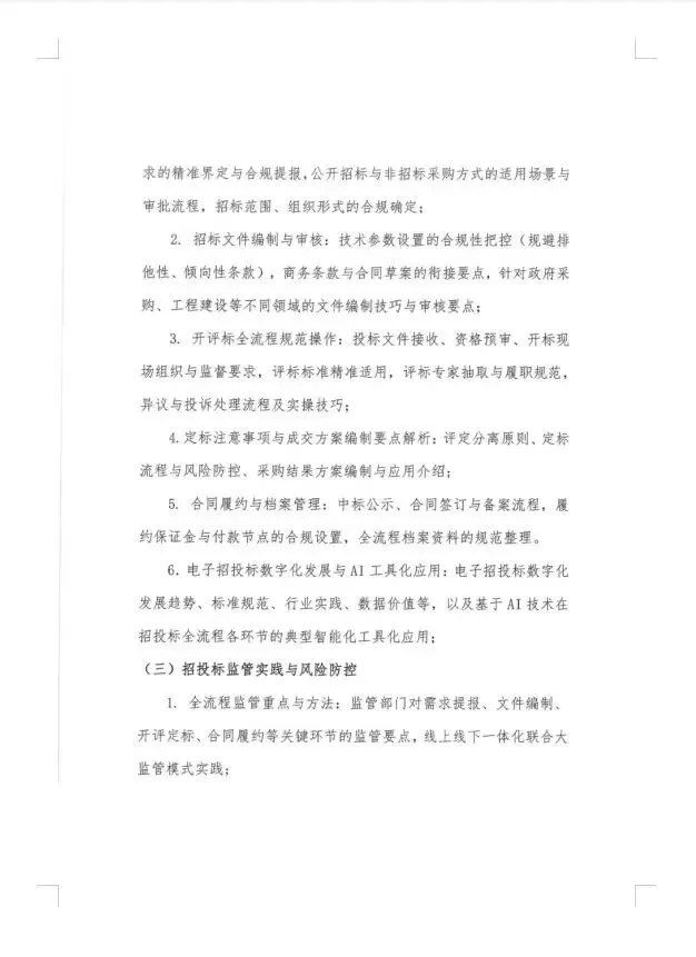
关于举办‘‘规范操作,排查风险、筑牢防线、落实整改’’暨落实《招标人主体责任履行指引》无系统提升招标采购实战能力
索取报名表可扫码添加
或请
来电:
马媛婷
18332820970
下一篇:
招标公告 | 通用技术集团升降平台配件及配套安装服务项目采购公告
上一篇:
财税2023年13号文解读:小微企业融资减税指南,一看就会用
相关内容
查看全部
水井坊总经理胡庭
2026-03-31 13:38
《全球视野企业管
2026-03-31 13:29
情暖定日 共克时
2026-03-31 13:27
消费理性化浪潮席
2026-03-31 12:50
茅台系列酒涨价背
2026-03-31 12:46
3月新闻汇|记录企
2026-03-31 12:46
飞天茅台提价,白
2026-03-31 12:45
2026企业舆情监测
2026-03-31 12:44
权威解读 | 3项行
2026-03-31 12:44
2026白酒行业:库
2026-03-31 12:44