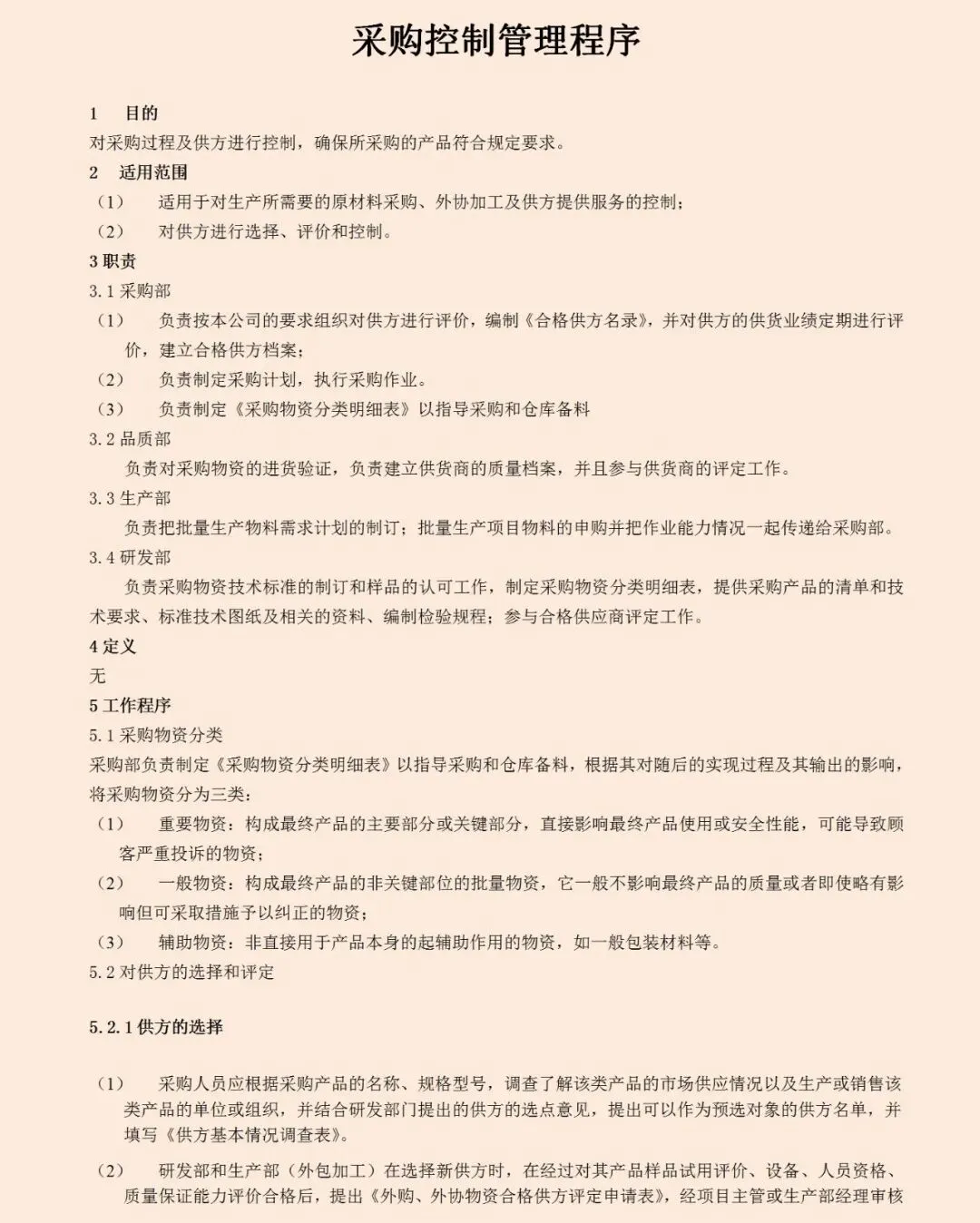
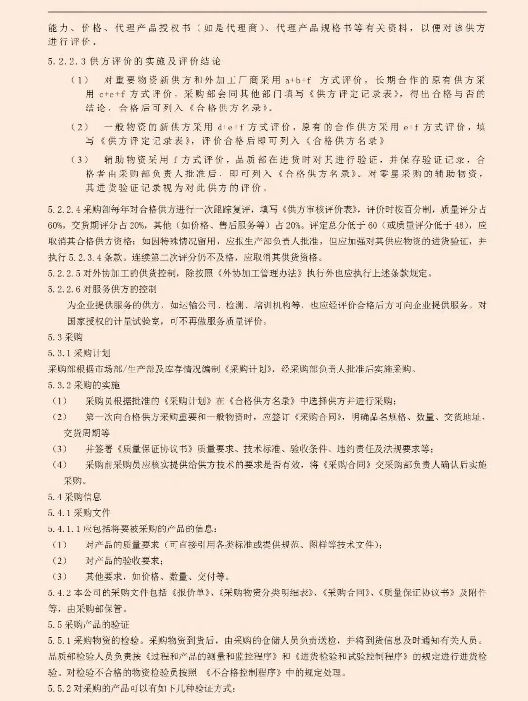
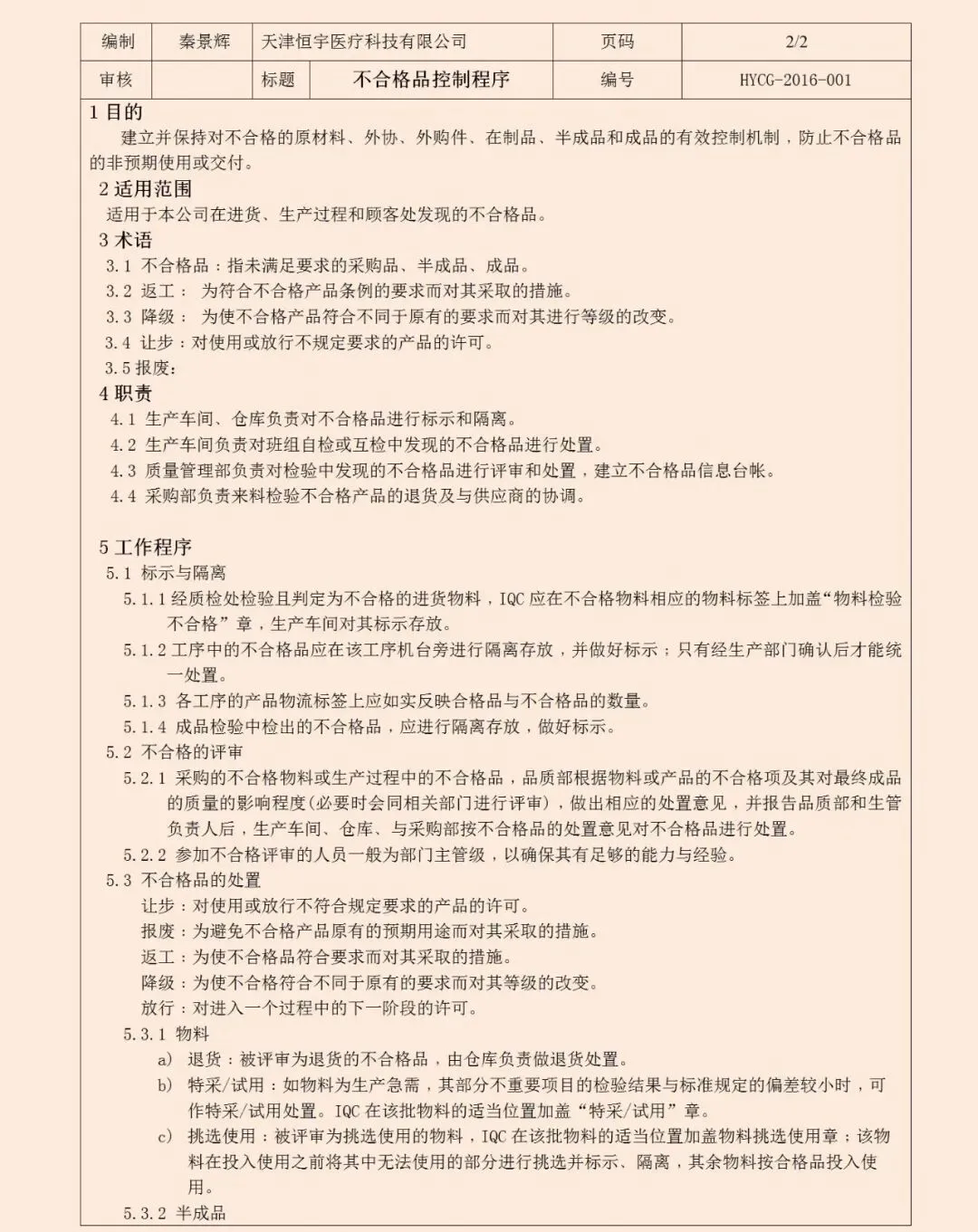
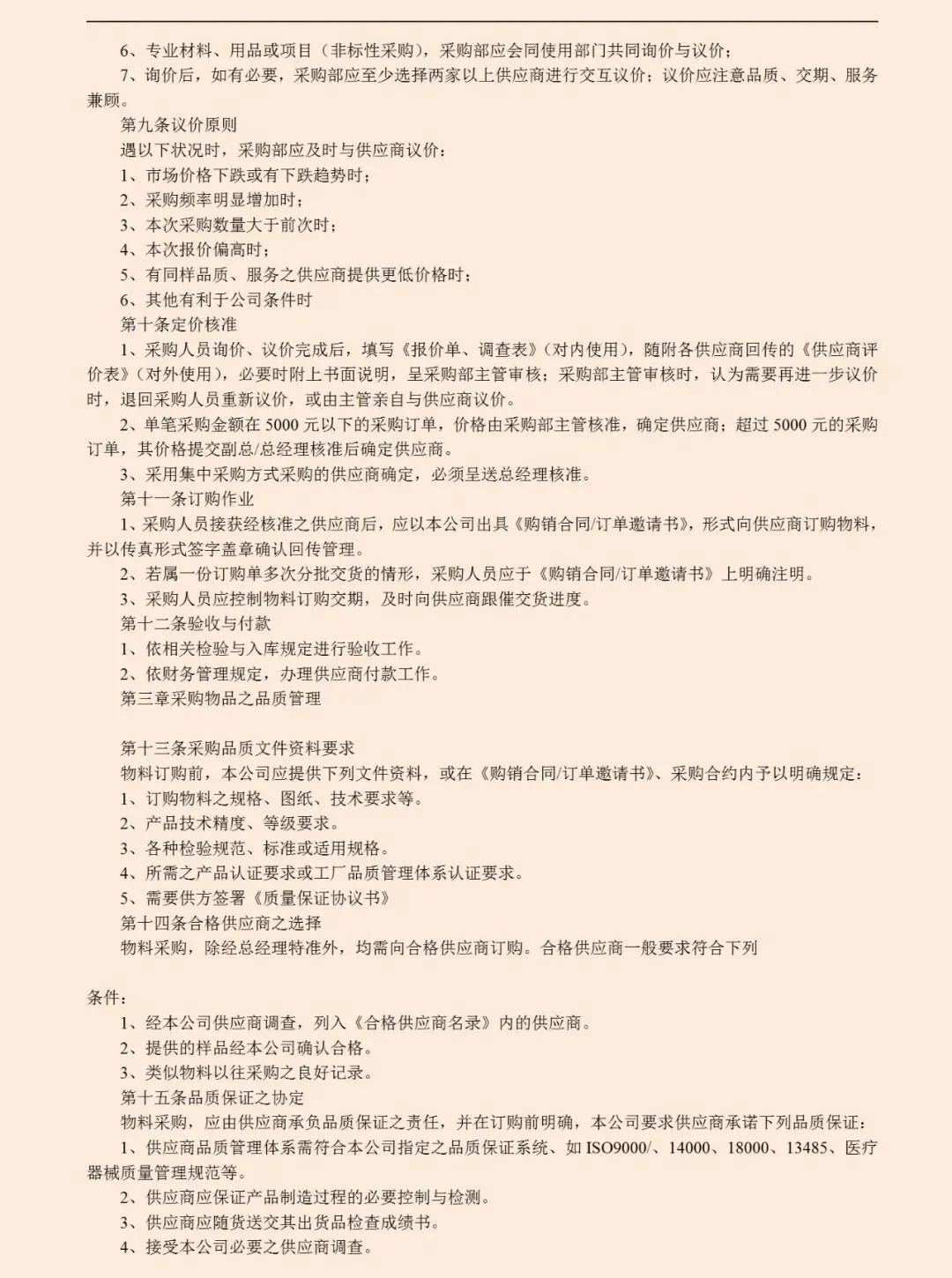
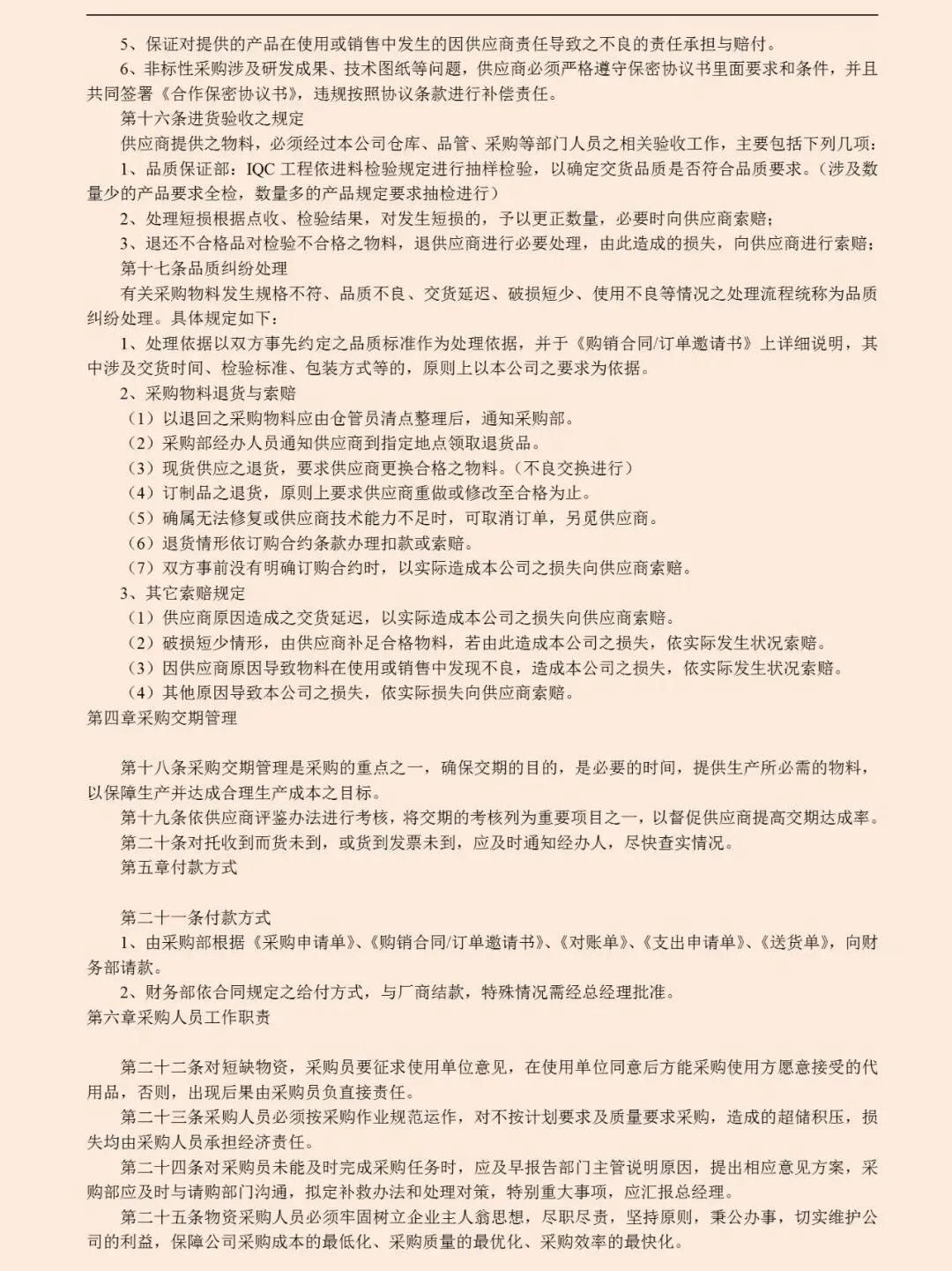
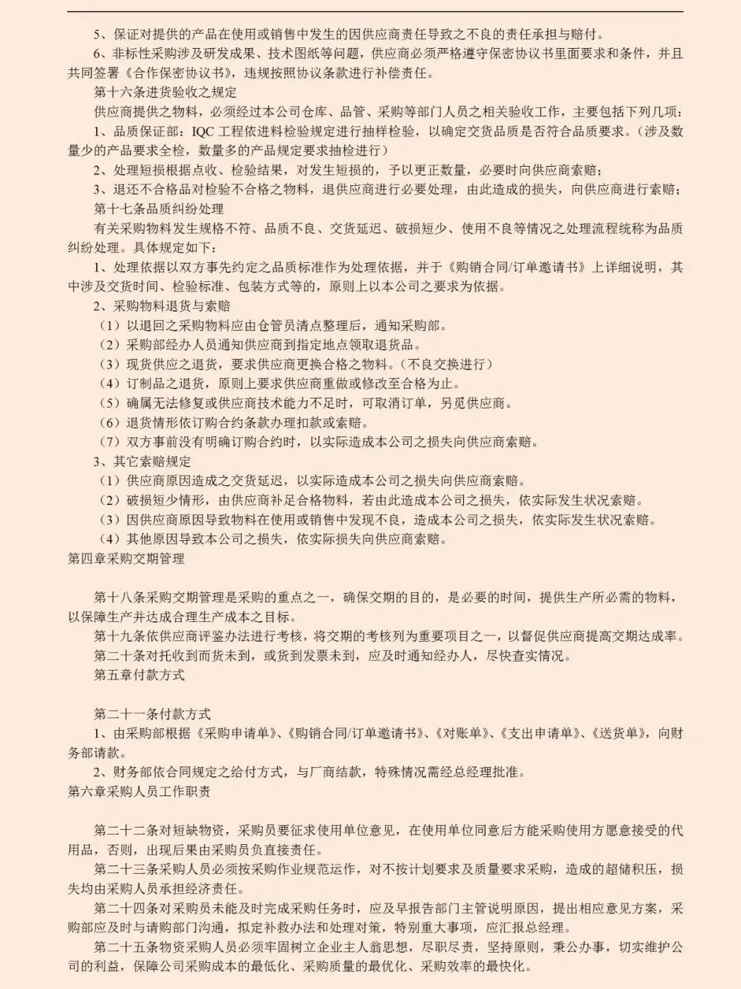
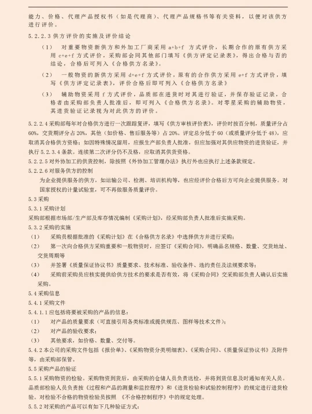
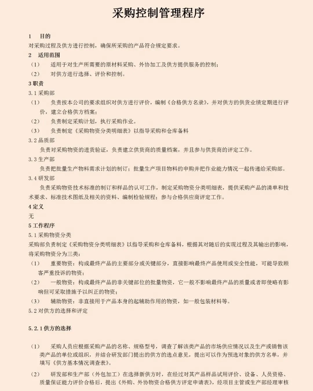
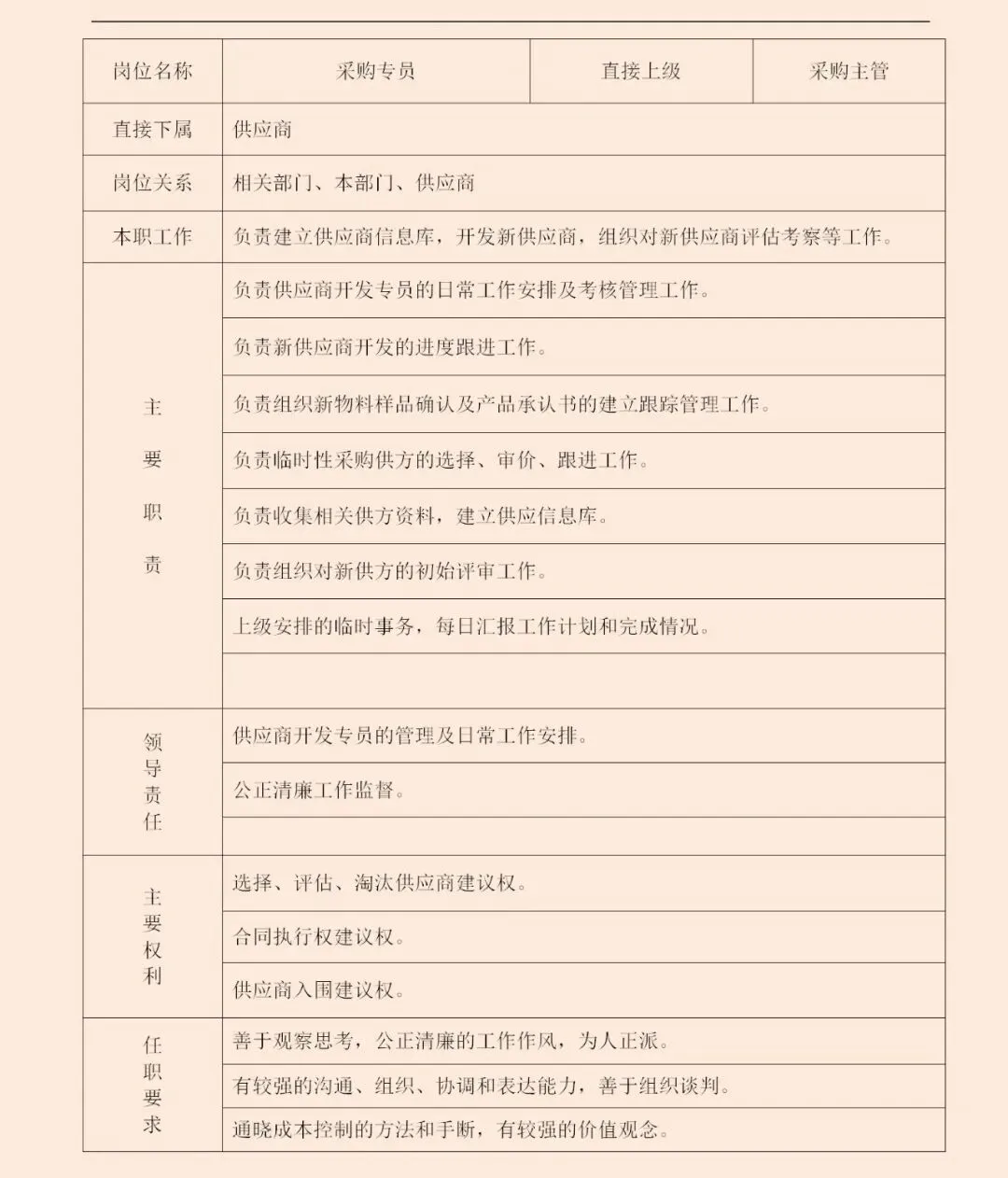
采购供应链管理的专业化程度,直接决定企业成本控制与质量稳定性。多数企业的采购流程仍停留在订单执行层面,缺乏系统化的供应商管理与内部协同机制。采购物资的科学分类是管理基础。该程序将物资划分为重要物资、一般物资和辅助物资三类,分别对应不同的管控强度。重要物资需执行"现场审核+样品评价+业绩调查"三重评价机制,而辅助物资则简化验证流程。这种分级管理思维既保障关键物料质量,又提升采购效率。












如何获取更多资料下载?

·加入方式
立即扫码

采购供应链管理的专业化程度,直接决定企业成本控制与质量稳定性。多数企业的采购流程仍停留在订单执行层面,缺乏系统化的供应商管理与内部协同机制。采购物资的科学分类是管理基础。该程序将物资划分为重要物资、一般物资和辅助物资三类,分别对应不同的管控强度。重要物资需执行"现场审核+样品评价+业绩调查"三重评价机制,而辅助物资则简化验证流程。这种分级管理思维既保障关键物料质量,又提升采购效率。













·加入方式
立即扫码
