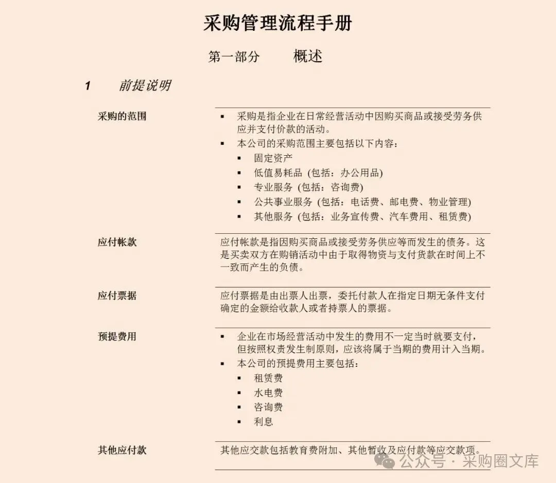
提到采购管理,不少人的第一反应是“下单”、“谈价”。然而,一份系统的采购管理手册所揭示的,远不止于此。它本质上是一套融合了业务需求、财务控制与风险内控的精密运行机制。
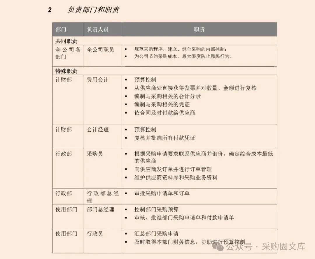
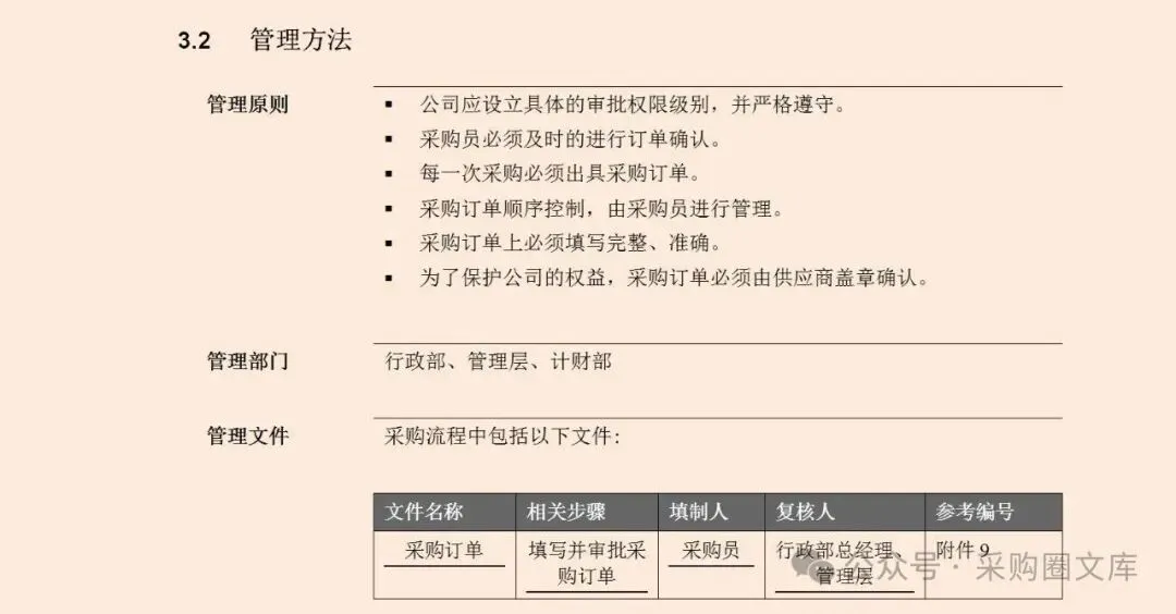
专业的采购管理,首先明确“买什么”与“谁负责”。手册开篇即界定采购范围,从固定资产到专业服务,并清晰划分了使用部门、行政部(采购)、计财部在申请、执行、复核、付款各环节的职责。这种设计,确保了业务需求与财务监督的贯穿始终。















如何获取更多资料下载?

·加入方式
立即扫码

提到采购管理,不少人的第一反应是“下单”、“谈价”。然而,一份系统的采购管理手册所揭示的,远不止于此。它本质上是一套融合了业务需求、财务控制与风险内控的精密运行机制。
专业的采购管理,首先明确“买什么”与“谁负责”。手册开篇即界定采购范围,从固定资产到专业服务,并清晰划分了使用部门、行政部(采购)、计财部在申请、执行、复核、付款各环节的职责。这种设计,确保了业务需求与财务监督的贯穿始终。
















·加入方式
立即扫码
