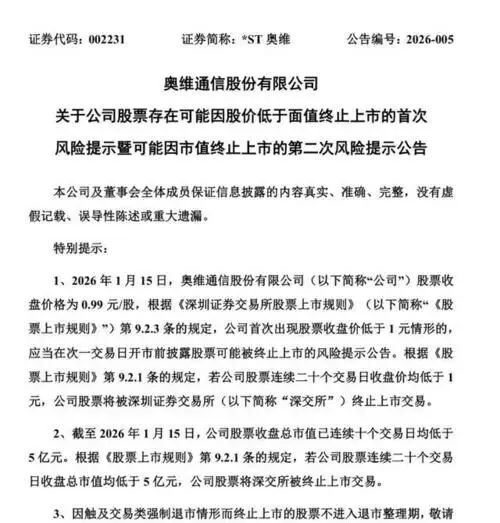
曾以智能音视频系统与军民融合概念闪亮登场的这家公司,如今仅剩< strong >0.99元 股价。从最高点34元一路下行,跌幅逾97%,累计蒸发市值近40亿元。
风暴前夜:内部腐蚀远比市场风险更致命
这不是一次由行业周期或技术迭代引发的失败,而是一场典型的内部系统性溃败。第二大股东自两年前便开启隐形资金抽离,至2024年底已累计挪用上市公司资金超2.1亿元。
占总资产40%、净资产近80%的规模,已相当于对公司根基实施“物理剥离”。监管介入后强制要求归还,至今仅清偿6,000万元,剩余款项去向成谜,连基本还款规划仍未公布。
更具讽刺意味的是,该大股东在股东大会上公然否决公司关键重组预案——不仅投出反对票,更联合超过九成中小股东形成“集体封杀”,使一条救命通道瞬间冻结。
溃不成军的经营现实:毛利率负31%,卖东西赔钱
2025年前三季度数据显示:营收同比暴跌87%,仅为3,400万元;而净亏损同比扩大十倍,达1.88亿元。
毛利率-31%是此轮崩溃最直观的体现:每售出100元产品,需耗费132元成本。企业并非亏损,而是在不断向客户“反向补贴”。
更严重的是业务断裂——子公司停工,账户全数冻结,现金流彻底断裂。所谓资产清算,已演变为“谁拿走的多,谁留下最少”的荒诞局面。
这不仅是一家企业的悲剧,更揭示出制度性漏洞的常态化侵蚀:当内部人将上市公司当作私人提款机,股东权益何时才能被真正视为“权利”?
无声崩溃:管理层的消极作为,正是最危险信号
面对连续破面、市值低于5亿元且逼近“终止上市”红线,该公司几乎未作出实质应对。所有承诺停留在纸面——并购意向仍为“意向阶段”,债务解决缺乏时间表,盈利预测模糊不清。
反复发布的合规提示公告宛如机械播放录音:无实质性举措,也无明确战略路径。其姿态非“救火”,而是默认结局的到来。
这种沉默,是一种放弃。它透露了一个冷峻事实:管理层正以“时间换空间”等待退市触发,继而完成体面退场。
在这场博弈中,两万余名投资者成了被动牺牲者。有人高歌买入,坚信改革机会;有人死守不离,幻想反转奇迹——最终发现,真正的对手从来不是市场,而是“自家人”。
反思:资本市场的本质与投资伦理重构
有人会说:“股市有风险,亏了算你活该。”这话乍听有理,但必须追问:你所承担的风险,应当来自于商业周期、供需波动,而非人为掏空?”
当大股东成为“提款机发起者”,当信息披露沦为遮羞布,当监管滞后于行为变异——这已然脱离“价值投资”框架,演变成一场结构性的剥削游戏。
此次事件的核心预警并非个股表现,而在于:一旦公司治理体系失能,再高的故事标签、再强的概念包装也无法支撑基本面的崩塌。
它提醒所有市场参与者:选股如同选盟友,不能只看光环,更要审察信用、约束机制与利益一致性。背靠不良治理结构的股票,即使价格低迷也难成“估值洼地”。
眼下,公司市值已连续10日低于5亿元,进入退市倒计时,若无重大突发扭转,将不经过退市整理期直接摘牌。
那些曾在高位建仓的人,或许早已麻木,但也有一些人在问:下一次类似危机,会在哪条“看起来安全”的路上重演?
当下环境之中,真正的理性投资人必须意识到——当你看到一家公司的利润全是靠“借壳”“融资”维持的时候,那就到了该翻账本查根的机会。
别把希望押在“抄底”,而应警惕那些在风雨飘摇中仍保持低调的“伪稳定状态”。
这不再是个简单胜负问题,而是一场关于信任、责任与规则底线的考验。你是愿做顺风车上的乘客,还是学会提前识别驾驶权是否已经失控?
