

以下内容整合自豪威集成电路(集团)股份有限公司全球发售公开资料,豪威集团于 2026 年 1 月 12 日正式在港交所挂牌上市,股票代码为 00501.HK

一
公司简介及主营业务

我们是一家全球化 Fabless 半导体设计公司。我们的主要产品为 CIS。我们凭借专有技术、多样化的产品和解决方案组合、灵活的 Fabless 业务模式、广泛的客户网络和供应链生态系统而闻名。
目前,我们主要从事三大业务线:图像传感器解决方案、显示解决方案以及模拟解决方案,我们也在持续扩大我们的产品和解决方案品类和覆盖范围,从而服务智能手机、汽车、医疗、安防及新兴市场(机器视觉、智能眼镜及端侧 AI)等高增长行业。我们拥有全面的业务线和强大的设计能力,使我们能够设计、开发和销售多种高度集成且为多个行业关键任务应用而设计的半导体解决方案,广泛应用于多种行业重要领域。
二
主要附属公司及其功能
主要子公司
我们的主要子公司的主要业务及成立日期如下所示:


三
公司架构
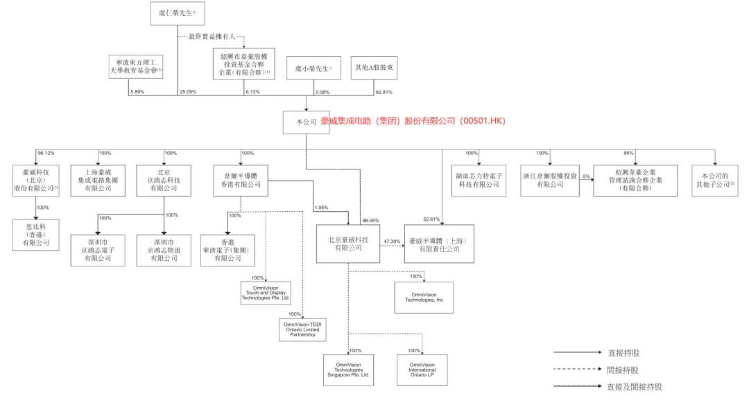
紧接全球发售前的股权及公司架构
下图显示紧接全球发售完成前(假设最后实际可行日期至全球发售期间本公司已发行股本并无变动)的本集团的简化股权及实益拥有权架构:

(点击查看大图)
附注:
(1)虞仁荣先生为本公司董事长及执行董事。详情请参阅「董事、监事及高级管理层—董事」。虞仁荣先生为本公司 303,472,250 股 A 股的直接实益拥有人,并通过绍兴韦豪管理间接持有本公司 74,132,662 股 A 股。上海清恩持有绍兴韦豪管理 99.72%的合伙权益,是绍兴韦豪管理的普通合伙人。青岛清恩持有绍兴韦豪管理 0.28%的合伙权益,是绍兴韦豪管理的有限合伙人。青岛清恩持有上海清恩 1.25%的合伙权益,是上海清恩的普通合伙人。虞仁荣先生持有上海清恩 98.75%的合伙权益,及持有青岛清恩 91.67%的股权。虞仁荣先生为青岛清恩的控股股东。青岛清恩余下的 8.33%股权由独立第三方马洪敏女士(「马女士」)持有,该人士不与任何控股股东采取一致行动。此外,虞仁荣先生之弟虞小荣先生为本公司 972,000 股 A 股的直接实益拥有人。据中国法律顾问告知,根据中国法律,绍兴韦豪管理及虞小荣先生为虞仁荣先生的一致行动人士。虞仁荣先生、绍兴韦豪管理、上海清恩、青岛清恩及虞小荣先生均被视为于其持有权益的所有A股中持有权益。虞仁荣先生、绍兴韦豪管理、虞小荣先生、上海清恩及青岛清恩构成我们的控股股东,持有本公司紧接全球发售前已发行股本约 31.30%。
(2)本公司合计包括于不同司法管辖区设立的逾 80 家子公司(包括主要子公司)。
(3)宁波东方理工大学教育基金会持有的本公司全部 A 股均来自虞仁荣先生的直接或间接捐赠。该基金会的使命是为宁波东方理工大学的发展提供支持。
(4)截至最后实际可行日期,豪威科技(北京)剩余 3.88%股权由陈杰、刘志碧及钱祥丰直接持有。陈杰及钱祥丰为本公司的独立第三方,而刘志碧担任本集团多个职位,包括豪威集成电路(成都)有限公司的董事长及豪威北方集成电路有限公司的总经理等。
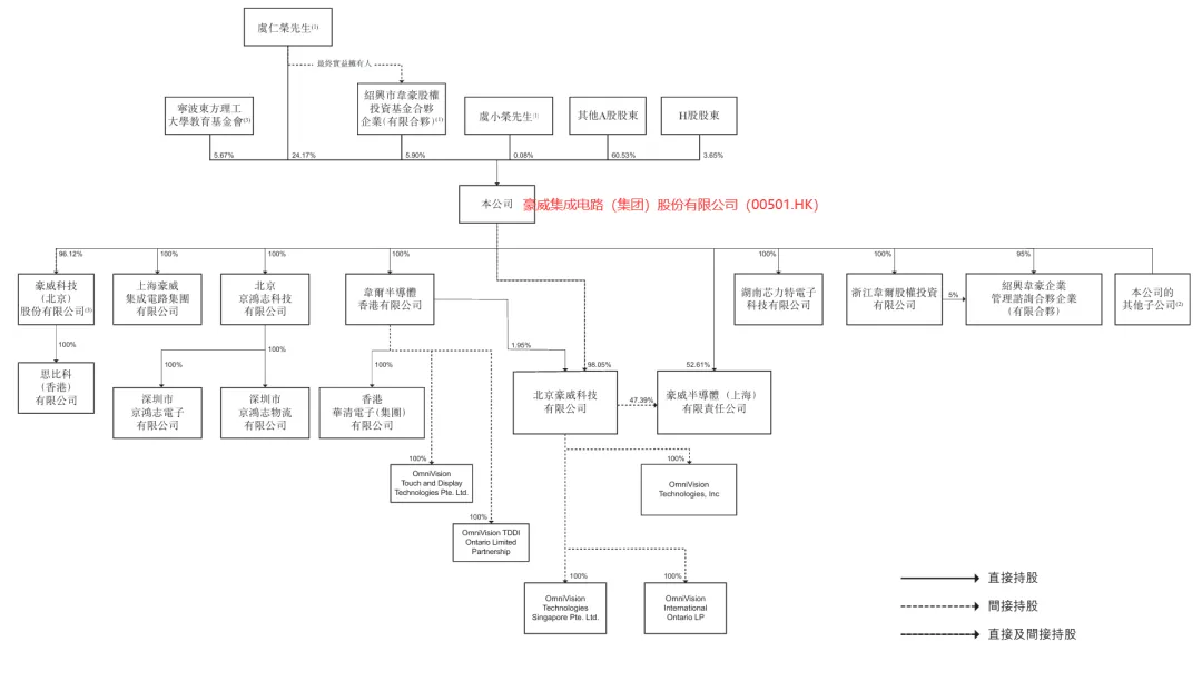
紧随全球发售后的股权及公司架构
下图显示紧随全球发售完成后本集团的股权及实益拥有权架构(假设超额配售权未获行使及本公司已发行股本于最后实际可行日期至上市期间并无发生变动):

(点击查看大图)
附注:
(1) 虞仁荣先生为本公司董事长及执行董事。详情请参阅「董事、监事及高级管理层—董事」。虞仁荣先生为本公司 303,472,250 股 A 股的直接实益拥有人,并通过绍兴韦豪管理间接持有本公司 74,132,662 股 A 股。上海清恩持有绍兴韦豪管理 99.72%的合伙权益,是绍兴韦豪管理的普通合伙人。青岛清恩持有绍兴韦豪管理 0.28%的合伙权益,是绍兴韦豪管理的有限合伙人。青岛清恩持有上海清恩 1.25%的合伙权益,是上海清恩的普通合伙人。虞仁荣先生持有上海清恩 98.75%的合伙权益,是上海清恩的有限合伙人。虞仁荣先生持有青岛清恩 91.67%的股权。青岛清恩余下的 8.33%股权由独立第三方马洪敏女士(「马女士」)持有,该人士不与任何控股股东采取一致行动。此外,虞仁荣先生之弟虞小荣先生为本公司 972,000 股 A 股的直接实益拥有人。据中国法律顾问告知,根据中国法律,绍兴韦豪管理及虞小荣先生为虞仁荣先生的一致行动人士。虞仁荣先生、绍兴韦豪管理及虞小荣先生均被视为于其持有权益的所有 A 股中持有权益。虞仁荣先生、绍兴韦豪管理、上海清恩、青岛清恩及虞小荣先生构成我们的控股股东,持有本公司紧随全球发售完成后已发行股本约 30.15%(假设超额配售权未获行使及本公司已发行股本于最后实际可行日期至上市期间并无发生变动)。
(2) 本公司合计包括于不同司法管辖区设立的逾 80 家子公司(包括主要子公司)。
(3) 宁波东方理工大学教育基金会持有的本公司全部A股均来自虞仁荣先生的直接或间接捐赠。该基金会的使命是为宁波东方理工大学的发展提供支持。
(4) 截至最后实际可行日期,豪威科技(北京)剩余 3.88%股权由陈杰、刘志碧及钱祥丰直接持有。陈杰及钱祥丰为本公司的独立第三方,而刘志碧担任本集团多个职位,包括豪威集成电路(成都)有限公司的董事长及豪威北方集成电路有限公司的总经理等。
四
税务分析
(i)中国企业所得税(「CIT」)
拨备乃经计及可以获得的退税及津贴等税收优惠后,根据贵集团于中国注册成立的实体的估计应课税溢利作出并按照中国相关法规计算。
贵公司于中国大陆注册成立的子公司通常须按 25%的企业所得税率纳税。贵公司于中国大陆的若干子公司获批为高新技术企业或技术先进型服务企业,该等公司于报告期享有 15%的优惠企业所得税税率。
此外,根据相关政府部门发布的公告及通函,子公司享有集成电路企业的税收优惠,自获利年度起,首两年免征企业所得税,此后三年减半征收企业所得税。
另外,贵公司的若干子公司享有其他税收优惠,主要包括中国大陆若干地区的若干子公司于符合相关地方政府的若干规定后,可享有 15%的优惠税率。
(ii)香港
贵公司在香港注册成立的子公司通常须按 16.5%的税率缴纳香港利得税。
(iii)美国
贵公司于美国特拉华州注册成立的子公司须按 21.00%的税率缴纳联邦企业所得税及按加利福尼亚适用的 8.84%税率缴纳企业所得税。
根据美国的所得税法,美国公司控制的外国子公司所获得的收入超过若干有形资产的常规回报率,须缴纳全球无形低税所得税。全球无形低税所得税是一项反避税措施,根据新税法,对美国母公司控制的外国子公司在美国境外获得的「低税」收入按 21.00%的联邦企业所得税税率征税。考虑到其他税收优惠政策,全球无形低税所得税的实际税率在 10.50%至 21.00%之间。
(iv)新加坡
于新加坡注册成立的实体须按 17%的税率缴纳新加坡企业所得税。经新加坡经济发展局批准,贵公司于新加坡注册成立的子公司于报告期享有 10%或 10.5%的所得税税率减免。
(v)其他司法管辖区的企业所得税
贵公司于其他国家及地区注册成立的子公司根据相关地方税法计算其企业所得税。
第二支柱所得税
自 2025 年 1 月 1 日起,贵集团运营所在的欧盟、新加坡及香港司法管辖区已实施经济合作及发展组织(经合组织)发布的第二支柱规则。该等规则在全球反税基侵蚀(GloBE)框架下引入 15%的最低有效税率。若司法管辖区的 GloBE 有效税率低于该最低税率,则需征收补足税弥补差额。截至 2025 年 6 月 30 日止六个月,贵集团预估补足税为人民币 45.2 百万元, 并已将该金额确认为即期税项开支。根据临时强制性豁免,贵集团并未承认或披露有关第二支柱税项的递延税项资产及负债。
我们未来的税率和税项支付可能高于我们预期,可能损害我们的业务、财务状况和经营业绩,我们还面临与适用于我们部分子公司的优惠税收待遇变化相关的风险。
作为跨国企业,我们在多国开展业务,须在多个司法管辖区缴纳税项。我们业务的税务处理受多重且可能相互冲突的税收法律法规及国际税收协定的约束。税法适用存在法律与事实认定上的解释差异、裁量空间及不确定性。此外,税收法规本身具有变动性,例如,我们运营所在的多个司法管辖区拟实施的第二支柱税收实施可能会影响我们非中国子公司的收益课税。多项因素将影响我们的未来税率,部分因素可能导致未来期间实际税率上升,进而对经营业绩产生不利影响。这些因素包括:不可税前抵扣的股份支付变动、收入与利润的占比及地域分布变化、递延税项资产与负债的估值调整、可用税收抵免变动,以及税务审计问题的解决。
此外,地方法律法规针对不同企业、行业及地区制定了相应的税收优惠政策。基于业务性质及╱或经营所在地,我们及部分子公司目前适用优惠税率。具体而言,凭借「高新技术企业」资质,我们与部分中国子公司适用 15.0%的企业所得税优惠税率。在新加坡,经该国经济发展局(政府机构)核准,我们部分子公司可就特定收入类别享受所得税税率减免。为持续获得新加坡的税收优惠,我们必须满足包括资本投入、业务支出、员工人数及经营活动在内的多项要求。若未能满足相关要求,或新加坡政府修订现行税收法规,我们已享有的税收优惠可能被终止、撤销或削减。此类税收优惠政策的任何变更或取消,均可能对我们的业务运营、财务状况及经营业绩产生重大不利影响。
关税及出口管制政策监控
我们的业务运营和财务表现可能受到地缘政治风险的影响。地缘政治紧张局势已导致并可能继续导致国际贸易政策变化及额外贸易壁垒,如关税增加和出口限制。此外,近期的贸易紧张局势(如持续的中美贸易争端)导致关税高企、更广泛的出口管制及其他针对高科技商品、半导体及电子产品的限制性措施。于往绩记录期间及直至 2025 年 1 月 1 日,我们的产品须缴纳 25%的 301关税,此后该关税已上调至50%。于 2025 年 2 月至 4 月,美国对中国生产的若干消费电子产品以外的所有中国商品征收一系列额外关税达到 145%的峰值,该关税于 2025 年 8 月 11 日并进一步于 2025 年 11 月 10 日之前根据 2025 年 5 月 12 日中美双方发布的联合声明以及 2025 年 8 月 11 日美国总统签署的行政命令降至 30%。截至最后实际可行日期,美国对中国半导体产品实施的关税合共达 70%。于 2025 年 12 月 23 日,美国宣布将提高对中国半导体进口的关税,初始关税水平为零,并将于 18 个月后的 2027 年 6 月 23 日上调至一个税率,该税率将不迟于该日期前 30 天另行公布。此外,于各往绩记录期间,我们运向美国销售产品的收入占我们于各期间总收入的5%以下。于 2022 年、2023 年、2024 年及截至 2025 年 6 月 30 日止六个月,我们分别有 5 家、4 家、8 家及 7 家客户,以及 2 家、1 家、4 家及 3 家供应商于相应期间被列入实体名单及/或 NS CMIC 清单。于往绩记录期间,我们始终遵守美国出口管制规则规定的适用许可、文件及其他要求,且并未遇到任何与美国出口管制相关的重大问题。我们的贸易合规计划有助我们遵守美国出口管制要求。自 2021 年 10 月起,美国针对中国获取先进芯片、超级计算机及半导体制造设备(这些技术通常用于军事应用)出台了更严格的出口管制规定。我们的产品目前并不涉及这些技术,且我们概不设计或制造 AI 芯片或处理器。我们积极监控和管理供应链风险,努力实现供应来源多元化。整体而言,于往绩记录期间及直至最后实际可行日期,地缘政治紧张局势、贸易限制及关税并无对我们的业务运营或财务表现(包括供应链、外包生产及向客户的销售)造成重大影响。
我们的法律部门动态监控关税和出口管制政策制定进展。以下载列我们的贸易合规团队为降低贸易限制和关税风险而采取的若干关键措施:
• 我们不断收集资料,以更好地了解潜在的关税及出口管制政策制定(如有)可能引发的供应链全面中断以及进口成本关税提高。
• 我们定期展开风险规划,并确定我们可以建立供应链灵活性的领域,以确保我 们有能力在需要时迅速调整,以应对快速变化的关税环境。
• 我们收集并审阅买卖双方的合同条款,以确定合同如何应对与关税相关的风险。目的是确保所有合同安排均包含供应、销售和定价灵活性,以应对意外的关税变化。
• 我们定期检查进出口合规性,以确保我们遵守进出口业务规定,并杜绝关税少缴情形。
• 我们定期审查我们的历史和预期的进出口模式,以确定可行的节省关税机遇,包括在若干关税政策大幅修改或征收额外关税时,最大限度减少关税影响的潜在方法。
整体而言,目前实施的美国出口管制措施(根据EAR施加的限制及关税)并未对我们的业务运营或财务表现产生任何重大影响。然而,地缘政治的未来发展可能对我们的业务运营和财务表现产生额外影响。请参阅「风险因素—与我们的业务和行业相关的风险—我们的国际战略和在国际市场开展业务的能力可能受到法律、监管、政治和经济风险的不利影响。国际贸易政策和投资限制的变化,包括实施额外贸易限制和制裁,可能对我们的声誉、业务、投资、财务状况和经营业绩产生不利影响。」
基于我们对上述措施的执行情况,董事认为:(i)我们向实体名单上的客户进行销售,并未违反《出口管理条例》;(ii)于往绩记录期间及直至最后实际可行日期,《出口管理条例》及其他有关出口管制的法律及法规对本集团的业务营运及财务表现并无重大影响;及(iii)于往绩记录期间及直至最后实际可行日期,本集团在所有重大方面均已遵守《出口管理条例》。
我们的国际战略和在国际市场开展业务的能力可能受到法律、监管、政治和经济风险的不利影响。国际贸易政策和投资限制的变化,包括实施额外贸易限制和制裁,可能对我们的声誉、业务、投资、财务状况和经营业绩产生不利影响。
国际扩张是我们增长策略的重要组成部分,可能需要投入大量资本,继而可能压缩我们的资源并对我们的业务运营和财务表现产生不利影响。于往绩记录期间,中国大陆以外地区产生的收入分别占我们于 2022 年、2023 年、2024 年以及截至 2024 年及 2025 年 6 月 30 日止六个月总收入的 83.3%、86.1%、85.0%、86.7%及 84.2%。详情请参阅「财务资料」。我们除了受中国法律约束外,还受到经营所在的境外国家和地区的法律约束。如果我们的任何业务、关联公司或经销商违反此类法律,我们可能会受到制裁或其他处罚,这可能对我们的声誉、业务、财务状况和经营业绩产生负面影响。
此外,我们在全球范围内管理我们的晶圆代工合作伙伴、第三方封装服务供应商、分销商和其他业务合作伙伴可能面临困难。全球地缘政治环境的任何负面变化均可能对我们从晶圆代工合作伙伴获得稳定供应的能力,以及更广泛地说,对我们开展业务的能力造成重大不利影响。以下是开展全球业务固有的一些风险,这些风险可能不适用于专注于单一地理市场的公司:
• 因距离、语言及文化差异导致的发展、人员配置及同时管理海外业务方面的困难;
• 针对来自不同司法管辖区和文化的用户制定有效的本地销售和营销策略的挑战;
• 我们经营所在地区的地缘政治动荡和不稳定,以及由此类冲突导致的全球市场 和行业的任何混乱、不稳定或波动;
• 国家或地区内的政治或社会动荡或经济不稳定;
• 运输和通信延误;
• 客户付款周期延长;
• 关税、税费、价格管制、禁运或其他限制措施对贸易造成的不利影响;
• 货币汇率波动;
• 未来需求可见性降低;
• 贸易应收款项回收困难;
• 遵守适用的外国法律法规以及无法预期的法律或法规变化,包括遵守劳工规范、环境法律,以及不同法律体系下的合规成本;及
• 其他司法管辖区的法院或监管机构对我们提起的索赔和诉讼,包括集体诉讼,可能对我们的声誉、业务和经营业绩造成重大不利影响。
近期贸易紧张局势,如正在进行的中美贸易争端,可能导致针对高科技产品、半导体及电子产品的高额关税、增加出口管制以及其他限制性措施。从 2025 年 2 月至 2025 年 4 月, 美国对中国生产的若干消费电子产品以外的所有中国商品征收一系列额外关税,税率峰值 达到 145%,根据 2025 年 5 月 12 日中美双方发布的联合声明及 2025 年 8 月 11 日美国总统签署的 行政命令,该关税降至 30%,直至 2025 年 8 月 11 日,后又进一步延长至 2025 年 11 月 10 日。截至 最后实际可行日期,美国对中国半导体产品实施的关税合共达 70%。于 2025 年 12 月 23 日,美 国宣布将提高对中国半导体进口的关税,初始关税水平为零,并将于 18 个月后的 2027 年 6 月 23 日上调至一个税率,该税率将不迟于该日期前 30 天另行公布。美国关税政策、其将如何 、实施以及其他国家将如何应对,仍然存在很大的不确定性。目前尚不清楚关税上调和贸易 、紧张局势是否会进一步扰乱国际贸易或导致全球经济下滑。如果实施任何新的关税、立法 、或法规,或对现有贸易协定进行重新谈判,此类变化可能会对我们的业务、财务状况和经营业绩产生不利影响。
近年来,美国通过美国商务部工业与安全局(「工业与安全局」)实施的《出口管理条例》(「《出口管理条例》」)加大对中国的出口管制。详情请参阅「—我们面临与制裁及出口管制法律及法规相关的风险」。
全球贸易中断、重大贸易壁垒和双边贸易摩擦以及投资限制,加上由此导致的未来全球经济衰退,都可能对我们的财务业绩及我们投资标的的财务业绩造成不利影响。如果上述贸易和投资相关问题,特别是基于地缘政治紧张局势导致的相关问题持续存在,则可能会对我们经营的行业、我们投资标的所处司法管辖区产生重大的额外影响,并可能对我们的投资产生其他不利影响。
五
股权激励
股票期权激励计划
以下为我们尚未发行股份激励计划,包括 2023 年第一期股票期权激励计划、2023 年第二期股票期权激励计划及 2025 年股票期权激励计划(统称「股票期权激励计划」)的主要条款概要。鉴于上市后将不会再根据股票期权激励计划授出股票期权,故股票期权激励计划的条款不受《上市规则》第 17 章的条文规限。
(i) 目的
股票期权激励计划旨在鼓励和激励我们的管理层及主要员工,以及吸引和挽留优秀人才,以增加我们的竞争优势并实现我们的战略发展和业务目标。实施股票期权激励计划是为了使股东的利益与本集团及员工的利益一致,这将有利于本集团的持续发展。
(ii) 管理
股票期权激励计划须经股东大会批准及董事会管理。
(iii) 激励对象
股票期权激励计划的激励对象包括管理层及主要员工。激励对象范围不包括单独或合计持有本公司 5%或以上 A 股的独立董事、股东或实际控制人及其配偶、父母及子女。
(iv) 期权数目上限
根据股票期权激励计划将予授出的期权涉及的股份为本公司将向选定激励对象发行的 A 股。所授出的每份期权代表有权于行权期内按行权价格购买一股股份。根据各股票期权激励计划可授出的期权数目上限及将予行使的期权数目如下:

(v) 激励计划的授予日及期限
期权授予日应为董事会在股东大会批准股票期权激励计划之日后 60 日内厘定的交易日。授出期权须经董事会批准,并于股东大会批准股票期权激励计划后 60 日内进行登记及公告。股票期权激励计划的期限自相关计划授予的股票期权登记之日起计,直到股票选择权全部行使或注销为止。期限不得超过 48 个月。
(vi) 授出期权的条件
股票期权激励计划项下的期权仅会在下列条件获达成的情况下授予选定激励对象:
(a) 本公司未发生下列情形:
(1) 申报会计师已就本公司最近一个财政年度的会计师报告出具否定意见或无法表示意见的审计报告;
(2) 申报会计师已就最近一个财政年度的会计师报告所载的内部控制报告出具否定意见或无法表示意见的审计报告;
(3) 本公司上市后 36 个月内未按照法律法规、《公司章程》或公开承诺的规定分 配股息;
(4) 适用法律法规禁止实施任何股份激励计划;或
(5) 中国证监会认定的任何其他情形。
(b) 承授人未发生下列情形:
(1) 承授人于过去 12 个月内被证券交易所视为不适当人士;
(2) 承授人最近 12 个月内被中国证监会或其地方机构认定为不适当人选;
(3) 承授人最近 12 个月内被中国证监会或其地方机构处罚或被禁止进入证券市 场;
(4) 承授人不符合《中国公司法》规定的董事或高级管理层资格;
(5) 根据适用法律法规,承授人不得参与上市公司的任何激励计划;或
(6) 中国证监会认定的任何其他情形。
股票期权激励计划项下授出的期权并无支付╱无需支付任何对价。
(vii)期权的行使
承授人可行使期权,惟须(i)于行使期权时符合上文(vi)段所载的条件;及(ii)股票期权激励计划所载的年度评估及表现目标已达成。
2023 年第一期股票期权激励计划及 2023 年第二期股票期权激励计划项下授予的期权的行权价格应为(i)计划草案公布前一个交易日的 A 股平均交易价格的 80%;及(ii)A 股于计划草案公布前 60 个交易日的平均交易价格的 80%(以较高者为准)。2025 年股票期权激励计划项下授予的期权的行权价格应为(i)计划草案公布前一个交易日的 A 股平均交易价格;及(ii)A 股于计划草案公布前 120 个交易日的平均交易价格(以较高者为准)。
已授出期权数目及行权价格将于若干事件发生时作出调整,包括通过资本公积转增股本、发行红股、拆细股份及发行新股。
已授出期权的行使时间表如下:
(a) 自授予日起计满 12 个月后的首个交易日起至授予日起计满 24 个月的最后交易日止的行权期,可分批行权 30%;
(b) 自授予日起计满 24 个月后的首个交易日起至授予日起计满 36 个月的最后交易日止的四个行权期各期间,可分批行权 35%;或
(c) 自授予日起计满 36 个月后的首个交易日起至授予日起计满 48 个月的最后交易日止的三个行权期各期间,可分批行权 35%。
根据 2023 年第一期股票期权激励计划及 2023 年第二期股票期权激励计划授出的期权应在交易日行使,惟以下期间除外:(i)年报及中报刊发前 30 日;(ii)自首次刊发年报及中报(由于任何延迟刊发)前 30 日起至上述报告刊发前一日止期间;(iii)季报、盈利预测及初步盈利预测刊发前 10 日;(iv)自任何重大价格敏感事件发生或有关该事件的决策过程之日起至该事件公布日期止期间;及(v)中国证监会及上海证券交易所规定的任何其他期间。
根据 2025 年股票期权激励计划授出的期权应在交易日行使,惟以下期间除外:(i)年报及中报刊发前 15 日;(ii)自首次刊发年报及中报(由于任何延迟刊发)前 15 日起至上述报告刊发前一日止期间;(iii)季报、盈利预测及初步盈利预测刊发前 5 日;(iv)自任何重大价格敏感事件发生或有关该事件的决策过程之日起至该事件公布日期止期间;及(v)中国证监会及上海证券交易所规定的任何其他期间。
承授人须于相关期权有效期内行使期权。于有效期届满后,已授出但尚未行使的期权将不再可行使,并须由本公司注销。
(viii) 尚未行使的期权
截至最后实际可行日期,根据 2023 年第一期股票期权激励计划、2023 年第二期股票期权激励计划及 2025 年股票期权激励计划授出的尚未行使期权的相关 A 股数目分别为 3,579,038 股、6,006,035 股及 19,983,400 股 A 股,分别占紧随上市完成后已发行股份的约 0.29%、0.48%及 1.59%(假设于最后实际可行日期至上市期间,我们的已发行及发行在外股份并无变动及超额配售权未获行使)。截至最后实际可行日期,上述尚未行使的期权分别由 716 名、1,831 名及 3,361 名承授人持有。假设根据股票期权激励计划授出的所有尚未行使期权获悉数行使,紧随上市完成后股东的已发行及未行使股权将被摊薄约 2.30%
相关阅读:
港股上市公司涉税 | 天数智芯昨日港交所挂牌上市背后的股权架构与税务分析
港股上市公司涉税 | 全球领先黄金开采公司港股上市股权架构与税务分析
港股上市公司涉税 | 跨境社交电商企业港股上市股权架构与税务分析
港股上市公司涉税 | “自动驾驶”领域车企港股上市的股权架构及税务分析
港股上市公司涉税 | 国内 “A+H” 两地上市的豪华新能源车企港股上市的股权架构及税务分析
港股上市公司涉税 | 今年港股已上市规模最大车企“奇瑞汽车”上市背后的股权架构及适用的税收政策
港股上市公司涉税 | “周六福”港股上市的股权架构与适用税收政策
港股上市公司涉税 | 知名智能终端方案提供商港股上市背后的股权架构与适用税收政策分析

