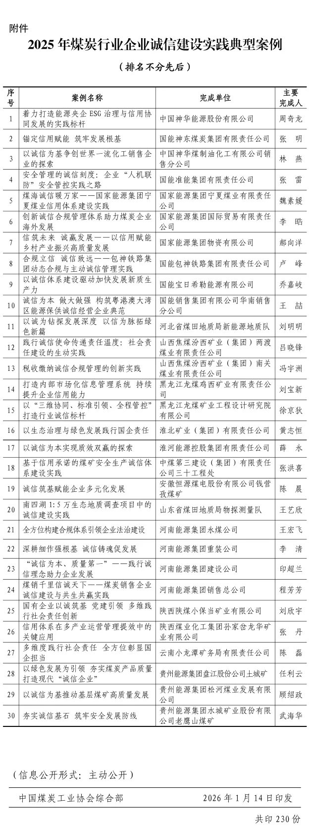
快来看!2025年煤炭行业这些企业入选为诚信建设实践典型案例……
作者:本站编辑
2026-01-16 10:00:52
1








































