发布信息
登陆/注册
搜索
搜索
导航
首页
产品供应
产品求购
企业库
酒业展会
行业资讯
认证会员
站内搜索
行业企业
当前位置:
首页
行业企业
正文
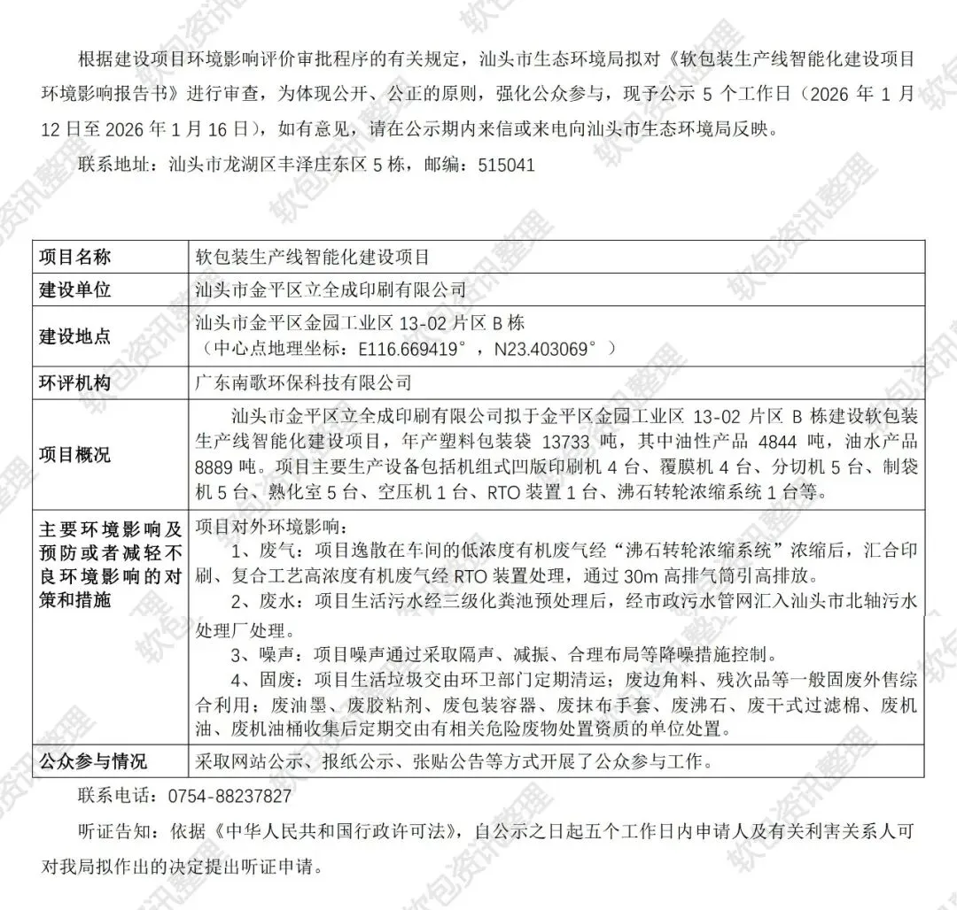
软包装生产线智能化建设项目环境影响报告书进行审查的公示!
作者:本站编辑
2026-01-12 08:36:03
10
软包装生产线智能化建设项目环境影响报告书进行审查的公示!
(来
源
:
汕头市生态环境局
、软包
资讯整理)
免责声明:
本平台部分内容转载自网络,旨在分享交流,版权归原作者所有,如有侵权请凭权属证明联系公众号后台予以删除。转载内容仅代表原作者观点,本平台不用于任何商业目的,特此声明!
下一篇:
3800mm中厚板生产线
上一篇:
时隔7年重启生产线!加多宝“杀”回来了?
相关内容
查看全部
一图读懂销氪通用
2026-04-30 13:11
多家企业因“税负
2026-04-30 12:56
大连的企业注意了
2026-04-30 12:56
【中山招聘】五一
2026-04-30 12:55
4月新闻汇|记录企
2026-04-30 12:53
锂矿赛道人气TOP1
2026-04-30 12:52
【企业招聘】北极
2026-04-30 12:50
接轨全球前沿!珠
2026-04-30 12:49
拜特科技亮相两大
2026-04-30 12:49
齿界纵横・百家逐
2026-04-30 12:48