
易企招投标资讯
每天为您发布最新的招投标公告

宝
奋进2026
冶
BAOYE POWER
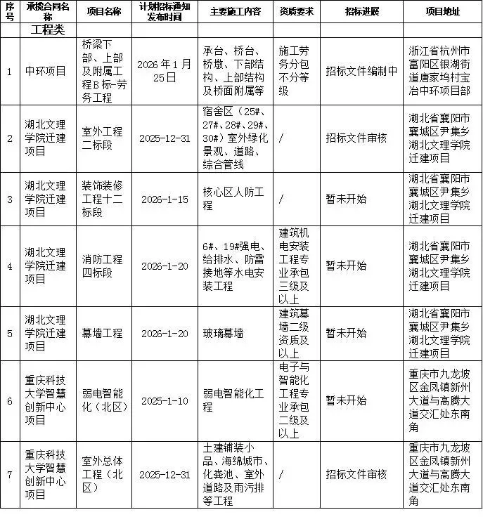
公司拟于2026年1月份第2周招标计划如下(具体以中国五矿电商平台发布为准),提醒您关注五矿电商平台招标信息,诚邀您的参与。

最终以中国五矿中国五矿集团有限公司采购电子商务平台(https://ec.minmetals.com.cn/)发布招标公告为准。
联系人:
张老师(17780210904)
陈老师(19386534359)
市政商务管理部邮箱:18367140656@163.com
BAOYE POWER
诚邀意向企业参与项目投标报名

政策解读
重磅 | 今年起实施!国家发改委印发招投标新规(附政策原文及权威解读)
银行项目
上海浦东发展银行股份有限公司信用卡逾期账户委外催收厂商入库项目招标公告
交通银行2025年电商平台采购项目-包件一:非对客积分类项目招标公告
互联网大厂
人力外包
2026-01-15侨城汇公司2026年灵活就业服务佣金发放第三方平台采购采购公告
【1.16】江西航空人力资源外包服务招标公告1472.16万
【1.14截止】高新物业劳务服务项目采购招标公告3120万元
【1.14截止】合肥太古可口可乐公司全省临时理货员业务外包项目招标公告
【1.14截止】广州市白鹅潭建设服务有限公司2026年度人力资源业务外包项目招标公告
【1.15截止】贵州新思维科技有限责任公司劳务外包服务采购项目招标采购公告
【1.27截止】武汉武商奥特莱斯商业管理有限公司老乡鸡自营店劳务外包项目招标公告
农夫山泉新城工厂人力资源外包项目公开招标,诚邀优质供应商参与!
物流服务
2026-01-16海南万特制药广州中转仓仓储、物流配送服务采购项目招标公告
2026年菜鸟大件行业干支线运输及末端配送项目供应商寻源公告
【1.14截止】杭州快雪时晴生物科技有限公司26年度集团农业基地物料运输服务进行公开招标
上海郑璞金属材料有限公司2026年度货物物流运输服务项目招标公告
欢迎及时报名!
让我们携手,共享发展机遇
为行业的高效运营保驾护航


