资本策划师(CCP)认证班
--CCP,中国资本策划业“黄埔军校”
专业 专注 破解企业融资难
把融资策划和资本运作的实战功夫一次全学会、学精、学透、学神!成为成功驾驭“资本”和“智本”的“资本家”和“智本家”。
资本策划师(CCP)--融资策划实战专家 资本运作实战高手
学实操融资真功夫 到CCP
100%实操实用
100%专注专业
100%原创首创
100%易学易懂
100%超值回报

每个企业家都应是自己企业的资本策划师

【资本策划师简介】
CCP是中国资本策划师(英文China capital planner)简称,是由中国资本策划研究院和中国资本策划师协会在全国首创、独立研发培训,并获得国家16项知识产权保护,对金融策划业专业水平进行评估授予的行业资质认证证书。其最大的魅力在于专业权威性和实战通用性,不仅是专业独立的融资策划与资本运作能力证明,更是就业和身价倍升的有力保障。
资本策划师(CCP)——融资策划实战专家 资本运作实战高手!
【远大辉煌的CCP事业】
中小企业融资难融资贵融资险、资本市场的快速发展以及国内外企业并购重组活动的活跃,迫切需要一大批精通投融资策划与资本运作的复合型精英,这些精英不仅仅要懂金融,还要精通策划!懂金融的很多,但会策划的很少,既懂金融又精通策划的就更少!
美国从事金融策划的人士年薪平均80万美元,香港金融策划从业人员年收入300多万港元。国内从事IPO的投资银行顾问年薪也在50-1500万元人民币之间!投资银行业务比较注重企业上市时期按照上市政策要求规范化流程化操作,缺少创新与策划空间。CCP将在投资银行业务与能力基础上,以大量的创新策划为企业破解投融资与资本运作的难题,确保企业稳健长久发展,为企业创造更高的价值!这就意味着CCP将贯穿企业的整个生命周期,伴随着企业从创业、成长与发展,是企业生命中不可或缺的组成部分。其所起作用非常重要,职业空间发展无限!
我们大胆预测:未来中国资本策划师(CCP)必将成为继律师、注册会计师、CFA、ACCA后,国内又一个具有广阔发展前景的金领策划职业。
欢迎各行有识之士成为中国资本策划师(CCP)——融资策划实战专家、 资本运作实战高手!
成为成功驾驭“资本”和“智本”的“资本家”和“智本家”!

100%实操实用:
抛弃各种空洞理论说教和故弄玄虚的做法,直接传授各种借钱方法、VC/PE、股权设计、挂牌上市、并购重组、投资理财等实操实用真功夫,招招管用!
100%专业专注:
“资本策划”创始人朱耿洲专注从事并研究融资策划与资本运作(即资本策划)30多年,且将全部实战经验和智慧全部倾注于“资本策划”,千锤百炼毕生只磨这一剑!
100%原创首创:
全国首创!并共获20项国家版权保护,首创“资本策划”概念、知识体系、课程及“资本策划师”资质认证,并培养出中国第一批“资本策划师”!
100%易学易懂:
将实操知识按图索骥流程化、即学即懂即用即受益,全国近50万企业家已聆听学习受益。
100%超值回报:
“资本策划”知识和技能伴随企业从创业到整个生命周期,可助力中小企业彻底破解融资难,可以改变企业的生存、发展、盈利模式,从而改变企业命运!
【CCP可以提供以下专业服务】
⑴企业创业融资策划顾问
⑵企业日常经营融资策划与资本运作顾问
⑶企业对外融资投资项目咨询策划
⑷企业IPO上市及发债融资策划
⑸新三板/区域性股权交易中心/产权交易所/众筹挂牌企业融资策划与顾问
⑹企业并购与重组整合策划顾问
⑺房地产项目融资策划顾问
⑻各类融资中介顾问
⑼员工持股(ESOP)及股权设计激励与MBO方案策划顾问
⑽企业无形与知识资本运营策划顾问
⑾企业及家庭投资理财策划顾问
⑿PPP及政府投融资项目融资策划顾问
⒀担任独立董事/监事/董秘/财务总监和融投资策划顾问
⒁企业金融生态圈构建/企业战略联盟构建
⒂企业融资战略规划制定执行
⒃企业财务与融资风险诊断与控制
⒄企业、社会和高校融投资人才的培训
⒅其他融资与资本运作个性化解决方案策划与顾问等


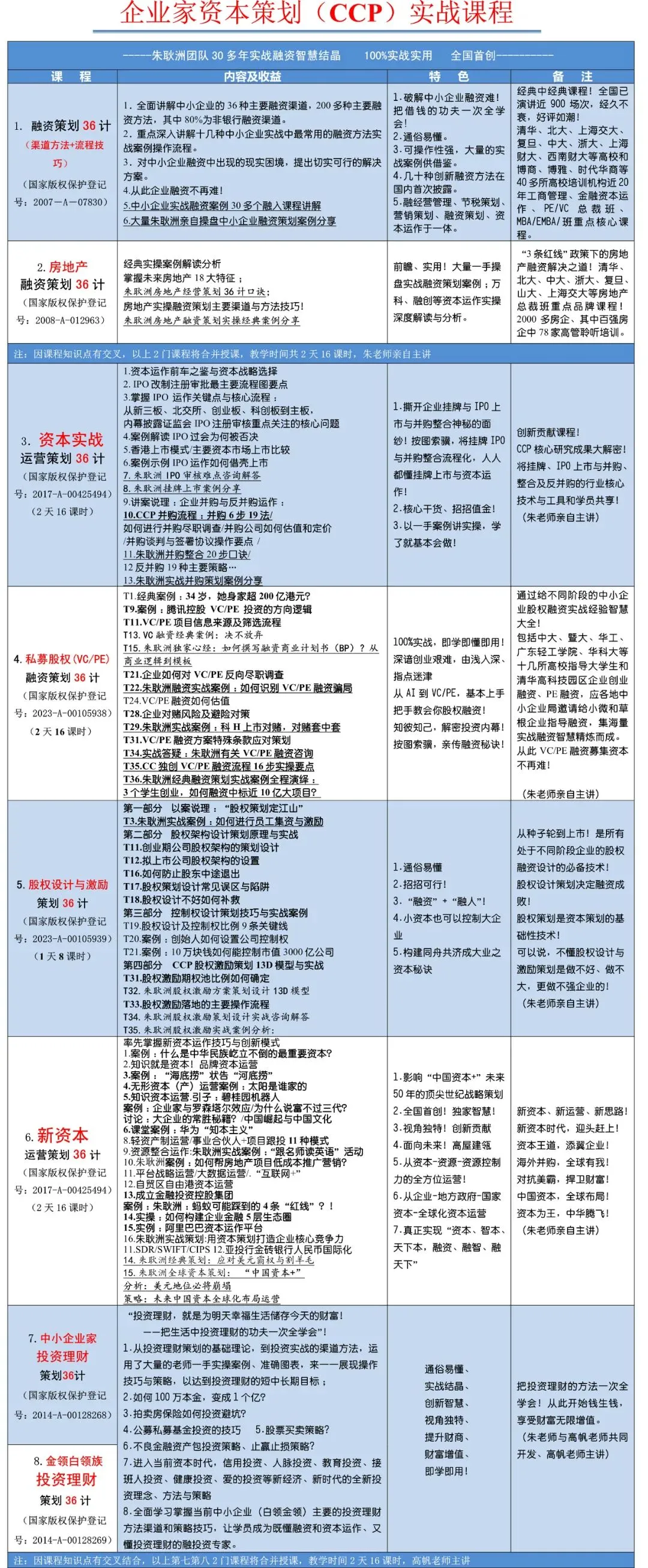
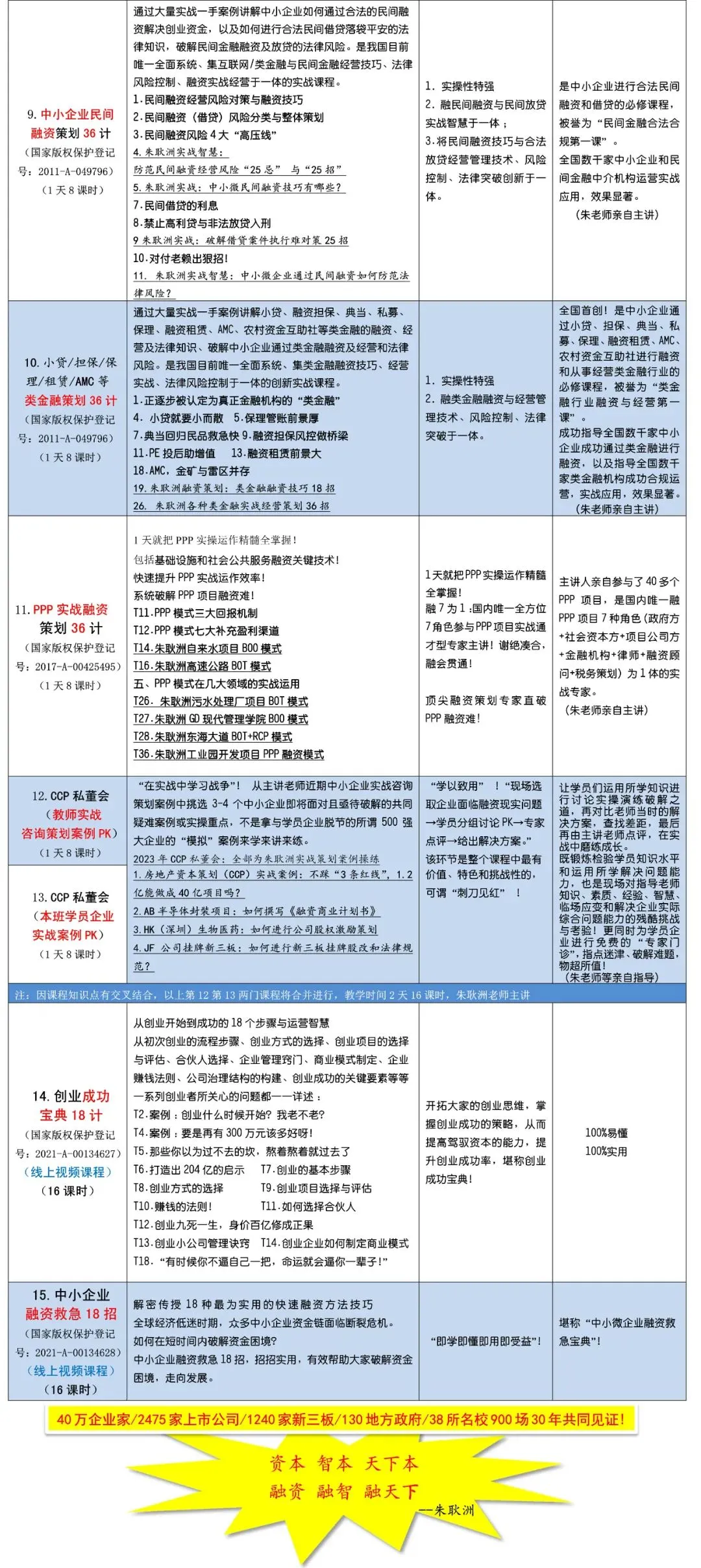
【CCP课程体系】





【创始人/版权人/主讲导师】


朱耿洲 院长/博士/律师/教授
朱老师是清华大学、北京大学、香港大学、中山大学、人民大学、复旦大学、浙江大学、暨南大学、上海交大、上海财大、湖南大学、清华大学深圳研究生院、深圳清华大学研究院、清华大学长三角研究院、北京大学汇丰商学院、浙江财大、宁波理工学院、武汉大学、华中科技大学、西南财大、西南交大、西安交大、重庆大学、山东大学、山东财大、内蒙古大学、石河子大学、厦门大学、华侨大学、南昌大学、江西财大、江西省委党校、海南大学、云南大学、南京师范大学等30多所高校及国内知名培训机构、PPP项目融资、金融投融资资本运作、PE/VC、民间金融、互联网金融、房地产、工商管理总裁班EMBA等主讲专家、客座教授,全国巡讲超900场次,40多万学员见证融资策划36计课程的神奇魅力!
同时,朱老师创办中国第一家“企业融资专家门诊”咨询顾问模式,为近千家企业提供咨询策划服务。

【学员分享】







【CCP简介】
【主办机构】
资本策划师(CCP)主办机构是中国资本策划研究院和中国资本策划师协会,承办机构是广州市厦天管理顾问有限公司。
中国资本策划研究院(全称:中国资本策划研究院有限责任公司)和中国资本策划师协会是由原全国人大财经委办公室副主任、我国《证券法》《投资基金法》《信托法》三法立法小组负责人王连洲先生和著名融资策划专家朱耿洲博士共同倡导并发起、在中华人民共和国香港特别行政区注册成立、具有独立法人资格按公司化运作的学术研究机构和协会,是中国第一个专业研究企业融资策划与资本运作的学术机构,也是第一个具有20项国家知识产权保护、第一家开展“资本策划师(CCP)”社会资质认证的专业权威机构。
行业位置:被誉为“中国资本策划业的黄埔军校”!
中国资本策划研究院(协会)
开创全国10个第一!
01
第一个在我国提出“资本策划”概念。使企业投融资活动、资本运作与创新策划这一高智商活动全面相融合,从而提高了“资本策划”这一概念的高度、地位、智慧,以区别于传统一般性的、不成规模、缺少技术含量、缺乏前瞻规划与缺乏战略意识的投融资活动。
02
全国最早开展融资策划与资本运作(即资本策划)培训。源自2003年!
03
全国培训资本策划人数最多.目前独立和联合举办资本策划培训已超900场(次),近50万人次参加学习。
04
成立中国第一家资本策划研究机构—中国资本策划研究院(有限责任公司),是中国第一个专门以“破解中小企业融资难” 为宗旨的商业性、公司化运作的研究机构。
05
成立中国第一家资本策划师行业协会--中国资本策划师行业协会(有限责任公司)。
06
创办中国第一家“企业融资专家门诊”咨询顾问模式;
07
第一个独立开发创立“中国资本策划师(CCP)”知识及职业资质认证体系;
08
最先获得“中国资本策划师”知识体系等20项国家知识版权;
09
“融资策划36计”知识体系成为中国资本策划培训第一品牌;
10
培育出中国第一批资本策划师(中级)!是业界当之无愧的“中国资本策划业的黄埔军校”!
广州市厦天管理顾问有限公司是研究院(协会)于2007年设立的资质培训认证中心,负责开展中国资本策划师(CCP)资质培训认证工作。
研究院(会)宗旨:“提高中国中小企业融资策划与资本运作能力,破解融资难,从根本上提高中国中小企业核心竞争力”!
【报读条件】
CCP认证班:《中国资本策划师资质培训认证标准(考核大纲)》,已获得国家版权保护(2008A012964),申请CCP认证需以下条件:
① 符合申报资格。申请CCP中级资质认证,需符合以下条件之一:
A.从事金融工作8年或其它经济行业15年以上;
B.策划师、理财规划师、经济师、会计师、律师、评估师等中级及以上资格;
C.其他工作经验:专科毕业5年、本科4年、硕士3年、博士2年;
D.其他报读过跟本院有培训合作关系的高校、培训机构一年期以上的金融财务或策划相关专业的总裁班、EMBA班等,并取得结业证书的学员;
E.其它融资与资本运作有突出实战业绩或创新思维者。
② 学完12门课程,独立完成12门课的作业并达到相应成绩;
③ 通过资质认证考试合格;
④ 无失信欺诈等不良信用记录。
符合条件者可获得本院(协会)联合颁发的《资本策划师(CCP)资质证书》(中级)。

【招生对象】
投融资企业:创业者、融资人、投资人、合伙人、股东、实际控制人、董秘、证券业务代表;
专业中介:财务顾问、金融律师、税务师、评估师、策划师、融资中介、投融资咨询顾问等专业人士;
金融专业人士:银行、信托、证券、保险、PE/VC、融资租赁、保理、资管、担保、小贷、助贷、典当、投资理财、财富管理、民间金融等金融及类金融从业人士;
PPP项目各参与方,预备创业者及有志于学习融资策划和资本运作实战功夫的各界人士!
【报名流程】
申请材料:填写《报名申请表》,准备以下申请材料(电子版),并将所有资料发送至中国资本策划研究院
1.身份证(正反面)
2.学历证明
3.大一吋蓝底照片(3张)
资格审核:资本策划研究院收到申请材料后3个工作日内组织审核。
入学通知:我院将在2个工作日内向通过资格审查的申请人发送录取通知书、缴费通知。
缴纳学费:学员接到录取通知书后,请将学费汇入指定账户,并将汇款凭证发送到资本策划研究院。
【学习费用】



