报告导读:
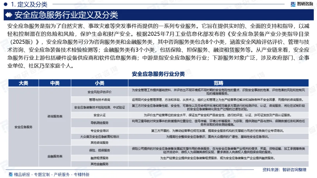
安全应急服务是指为了自然灾害、事故灾难等突发事件而提供的一系列专业服务。它旨在提供实时的、全面的支持和指导,以减轻和控制潜在的危险和风险,保护生命和财产安全。近年来,我国自然灾害和突发事件的频繁发生,如地震、洪水、台风等,对应急救援和恢复重建的需求日益迫切。同时,随着城市化进程的加速,城市人口密集,安全风险增加,城市建设、交通、环境等方面的安全问题需要得到及时解决,对应急装备及服务的需求不断增加。目前,全国已涌现出一批专业安全应急服务公司,提供从风险评估到灾后重建的全流程服务,服务收入占比逐年提升。数据显示,2024年中国安全应急服务行业市场规模从2020年的0.88万亿元增长至1.32万亿元。
基于此,依托智研咨询旗下安全应急服务行业研究团队深厚的市场洞察力,并结合多年调研数据与一线实战需求,智研咨询推出《2026-2032年中国安全应急服务行业市场全景分析及发展趋向研判报告》。本报告立足安全应急服务新视角,聚焦行业核心议题——变化趋势(怎么变)、用户需求(要什么)、投放选择(投向哪)、运营方法(如何投)及实践案例(看一看),期待携手行业伙伴,共谋行业发展新格局、新机遇,推动安全应急服务行业发展。
观点抢先知:
相关概述:安全应急服务是指为了自然灾害、事故灾难等突发事件而提供的一系列专业服务。它旨在提供实时的、全面的支持和指导,以减轻和控制潜在的危险和风险,保护生命和财产安全。
政策背景:国家高度重视防灾减灾救灾能力提升,通过发展安全应急服务可有效应对自然灾害、事故灾难等突发事件,减少人员伤亡和财产损失。近年来,我国政府出台了一系列政策,积极推动安全应急服务行业发展,如《“十四五”国家防震减灾规划》《安全应急装备重点领域发展行动计划(2023—2025年)》的《关于推进移动物联网“万物智联”发展的通知》等。
产业链: 从产业链来看,安全应急服务行业上游包括硬件设备供应商和软件信息服务商;中游是指安全应急服务行业;下游服务对象广泛,涉及政府部门、企事业单位、社区乃至家庭个人。
市场规模:近年来,我国自然灾害和突发事件的频繁发生,如地震、洪水、台风等,对应急救援和恢复重建的需求日益迫切。同时,随着城市化进程的加速,城市人口密集,安全风险增加,城市建设、交通、环境等方面的安全问题需要得到及时解决,对应急装备及服务的需求不断增加。目前,全国已涌现出一批专业安全应急服务公司,提供从风险评估到灾后重建的全流程服务,服务收入占比逐年提升。数据显示,2024年中国安全应急服务行业市场规模从2020年的0.88万亿元增长至1.32万亿元。
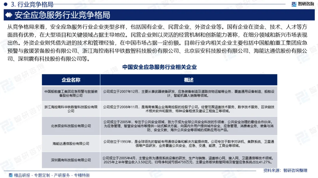
企业格局:从竞争格局来看,安全应急服务行业企业类型多样,包括国有企业、民营企业、外资企业等。国有企业在资金、技术、人才等方面具有优势,在大型项目和关键领域占据主导地位。民营企业则以灵活的经营机制和创新能力著称,在细分领域和新兴市场表现出色。外资企业则凭借先进的技术和管理经验,在中国市场占据一定份额。目前行业内相关企业主要包括中国船舶重工集团应急预警与救援装备股份有限公司、浙江海控南科华铁数智科技股份有限公司、北京辰安科技股份有限公司、海能达通信股份有限公司、深圳震有科技股份有限公司等。
市场趋势:(1)国家将继续加大对安全应急服务行业的支持力度,出台更多政策措施推动产业发展。(2)随着新一代信息技术的快速发展,安全应急服务行业的技术创新将不断加速。(3)随着社会对公共安全需求的不断提升,安全应急服务行业的市场需求将更加多元化。
报告相关内容节选:



数据来源与处理说明:
《2026-2032年中国安全应急服务行业市场全景分析及发展趋向研判报告》基于最新、最全的中国产业链数据,融合权威官方统计、深度企业调研、资本市场洞察及全球信息,通过严格的智能处理和独家算法验证,确保分析结论高度可靠、透明且可追溯。

智研咨询专注产业咨询十五年,是中国产业咨询领域专业服务机构。公司以“用信息驱动产业发展,为企业投资决策赋能”为品牌理念。为企业提供专业的产业咨询服务,主要服务包含精品行研报告、专项定制、月度专题、市场地位证明、专精特新申报、可研报告、商业计划书、产业规划等。提供周报/月报/季报/年报等定期报告和定制数据,内容涵盖政策监测、企业动态、行业数据、企业排行、产品价格变化、投融资概览、市场机遇及风险分析等。



