为发挥好会展业在现代服务业中的重要作用,加快推动武汉会展业高质量发展,打造国际会展中心城市和国家商贸物流中心,结合我市实际,制定本行动方案。
一、总体要求
坚持以习近平新时代中国特色社会主义思想为指导,深入贯彻落实党的二十大和二十届二中、三中、四中全会精神,完整准确全面贯彻新发展理念。以国际化、专业化、数字化为引领,统筹谋划和推动会展设施焕新、运营主体引育和知名品牌打造,大力推进现代会展产业体系建设,加快构建体系完善、数智赋能、链通产业、开放共赢的国际化会展格局,提升武汉集聚和配置全球高端要素资源的能力。到2027年,全市举办各类展会节事活动达到1200场,各类展览总面积达到380万平方米,举办国际性展会达80场,场馆配套更加完善、会展主体蓬勃发展、品牌展会加速集聚,以产促展、以展育产,服务新发展格局的能力进一步提升。

二、主要任务
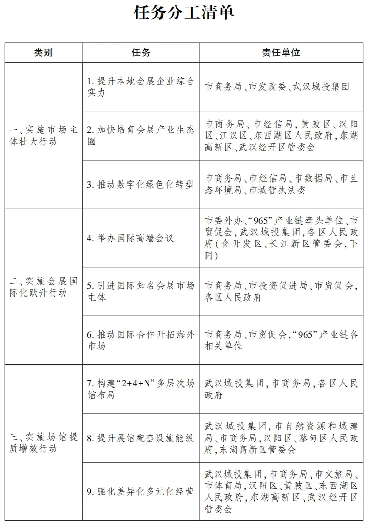
(一)实施市场主体壮大行动
1.提升本地会展企业综合实力。开展“链主计划”,培育会展平台型企业,提升展馆运营、项目策划、设计搭建水平,增强全链条服务能力。实施“育苗行动”,跟踪服务重点会展企业,通过靠前服务、精准指导,支持中小企业参与政府主导型展会项目,提升企业经营效益。鼓励品牌展会项目与国际知名会展企业开展合作,引导本市会展企业加入国际会展组织。到2027年,年均新增进规入库企业10家以上,年营业收入过亿元会展企业总数达到8家,链主企业2—3家,获得国际展览联盟(UFI)、国际大会及会议协会(ICCA)等国际组织认证的会员和项目数量力争超过30个。
2.加快培育会展产业生态圈。以武汉天河中心为核心,同步规划国际会展产业集聚区。加快建设环武汉国际博览中心1、3、5公里会展生态圈,促进产业链上下游企业加强合作,形成多元协同的会展产业生态。鼓励有条件的区结合实际打造会展产业园,集聚配套企业,强化技术和人才等支撑,逐步构建以场馆租赁、会展策划、主场服务、展具制造、广告推广、创意设计等融合发展的会展产业集群。
3.推动数字化绿色化转型。加快建设集审批、服务、展示、供需对接等功能于一体的“武汉会展云平台”,推动产业链上下游数字化协同,实现信息共享与资源整合,形成“数据驱动—智能决策—价值共创”闭环。引导会展企业利用虚拟现实、互动直播、人工智能、数字孪生等技术,提供精准营销、供需配对等服务,实现数字化办展办会,打造“永不落幕”的线上展会。倡导节能、环保、绿色低碳理念,在专业展馆和重点展会中开展绿色会展试点,鼓励在项目运营、展示设计、展台搭建、垃圾处理等环节应用节能环保技术,使用可循环利用的绿色材料产品,推动绿色展馆、绿色展会认证。
(二)实施会展国际化跃升行动
4.举办国际高端会议。发挥我市国际交往中心功能,主动承接国家主场外交活动和重大涉外会议,办好“两湖对话”、“大河对话”、东湖论坛、中国碳市场大会、中国—北欧经贸合作论坛,引进中国会展经济国际合作论坛(CEFCO)、中拉航天合作论坛等具有国际影响力的高层论坛。推动世界500强企业、中国500强企业来汉举办产业链供应链对接会、产品首发等会议活动,打造国际高端会议目的地。
5.引进国际知名会展市场主体。聚焦德国汉诺威展览公司、英国励展博览集团、法国智奥会展集团、英国英富曼展览集团等全球头部会展企业及全球商展100强主办方,按综合实力、布局意愿、产业契合度等分级建立招引目标企业清单,完善动态跟踪机制,通过并购整合、项目合作、设立子展等方式吸引国际知名会展市场主体布局武汉。推动已落地重点项目企业升级设立区域总部,实现“以展引企”。
6.推动国际合作开拓海外市场。借助国际会展行业交流合作平台,引入会展项目资源。加强与国际会展组织、国家级商协会以及知名境外展联动,推动有实力的会展企业出海办展组展,打造具有国际竞争力的会展领军企业。支持武汉会展集团整合展商资源赴日本、沙特、意大利等国家组展参展,鼓励中国食材电商节开展中餐供应链出海行动。
(三)实施场馆提质增效行动
7.构建“2+4+N”多层次场馆布局。加快武汉天河中心建设,依托天河空铁枢纽,打造华中会展新地标和国家级会展综合体。推动车谷国际会展中心、汉口北会展场馆集群、沉湖国际小镇建设。鼓励商圈商街、文体场馆、高端酒店打造多元化办展场所,支持历史街区、闲置厂房改造建设会展众创空间。到2027年,实现全市专业场馆单体展览面积1—5万平方米、5—10万平方米、10—20万平方米、20万平方米以上梯度全覆盖,全市场馆可供展览面积达60万平方米。
8.提升展馆配套设施能级。完善展馆周边商业、餐饮、物流、智慧泊车等配套功能,优化道路条件,提供定制化交通服务。推动武汉国际博览中心、光谷科技会展中心周边酒店客房分别达4000间和3000间,配套服务设施总面积分别达50万平方米和35万平方米。健全沉湖国际小镇文旅、住宿、休闲等功能,提升承接武汉设计双年展等重要展会活动的服务水平。
9.强化差异化多元化经营。提升武汉国际博览中心超大型展会承接能力,促进展馆复合利用。推动光谷科技会展中心、车谷国际会展中心、汉口北会展场馆集群、中国文化博览中心等场馆立足服务产业定位,实现差异化经营。鼓励展馆承接演艺、赛事等多元化业务,主要场馆利用率达到35%。
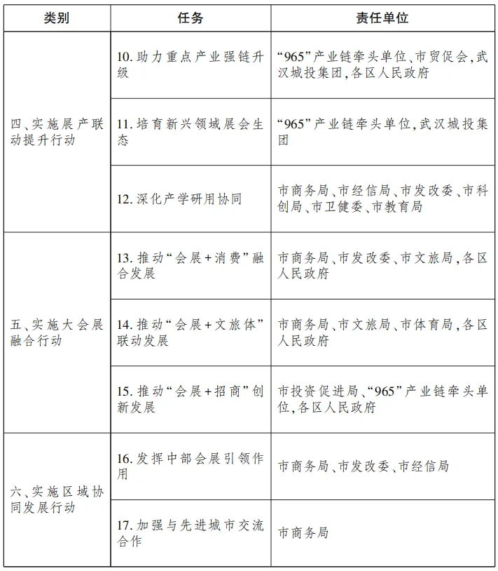
(四)实施展产联动提升行动
10.助力重点产业强链升级。围绕“光芯屏端网”新一代信息技术、大健康与生物技术、高端装备、汽车制造、商贸物流等重点支柱产业,办好光电子展、大健康展、汽车展、机电产品展及商贸流通展。培育细分领域展会项目,做大做强双智展、口腔医学展等成长性强、发展前景广阔、市场认可度高的展会项目。建立招展引会评估机制,聚焦产业契合度高、带动效应强的高端展览和会议,各产业链牵头部门每年至少引进举办一场专业展会。办好中国国际酒业博览会、中国国际农业机械展览会、全国医院建设大会等知名巡展,瞄准医学检测展、原料药展、零售业博览会等国内外品牌展会,促进前沿技术展示交流与项目合作成果转化,带动产业转型升级。到2027年,打造1—2个具有国际影响力的国际品牌展会,累计引进举办重点产业展会10个以上、进入全国展览规模前100名项目5个以上,基本形成“一条产业链+一个全国知名展览+若干高端会议”的产展发展格局。
11.培育新兴领域展会生态。围绕人工智能与自动驾驶、北斗应用等新兴产业,引进或者自办细分领域专业展会,办好人工智能高峰论坛、中国软件发展创新大会、北斗应用大会等展会活动。围绕银发经济、谷子经济、悦己经济等,丰富会展项目题材,培育举办医美医养、游戏动漫、文创艺术、美容美发等展会活动,创办一批本土特色展会项目,打造新消费经济落地场景。推动一批主题相近或者行业相关的中小型展会合并举办、业态创新。到2027年,累计引进举办新兴展会项目10个以上。
12.深化产学研用协同。鼓励企业、高校院所、研究型医院等创新主体,聚焦人工智能、生物医药、数字经济等前沿领域,加强与国际学术组织及国内外行业协会、学会合作,重点引进或者联合举办一批具有国际影响力的科技峰会、学术年会、行业年会等,搭建集前沿技术发布、科研成果展示、产业需求对接于一体的资源整合平台,促成一批产学研合作以及技术成果转化项目。
(五)实施大会展融合行动
13.推动“会展+消费”融合发展。鼓励各区引进和培育特色鲜明的品牌消费展,带动餐饮住宿、消费娱乐等服务业联动发展。依托中国文化旅游产业博览会、湖北农业博览会、湖北食品产业链博览会、武汉国际汽车展览会、华夏家博会等展会,推介十大名菜、十大名点、十大伴手礼、武汉“老字号”、荆楚优品,带动家电家居、汽车、数码产品以旧换新消费。推进汉口北、汉正街等大型商品交易市场,以及知名电商平台与会展融合发展,强化常年展示交易功能。释放会展经济和票根经济叠加效应,通过推动票证、门票与住宿、餐饮、文旅等多场景联动,延伸消费链条。到2027年,全市举办消费类展会节事活动200场以上。
14.推动“会展+文旅体”联动发展。发挥我市商文旅展联合体作用,大力发展会奖产业,吸引参会客商参与非遗技艺体验、文旅线路定制等活动,深化“会展+文旅”的融合路径。办好长江文化艺术季、相约春天赏樱花、武汉城市足球超级联赛、武汉马拉松、武汉网球公开赛、渡江节等节庆和赛事活动,持续打造黄鹤楼、樱花、小龙虾、热干面等城市IP,推进商文旅展联动,实现经济拉动和城市营销同频共振。到2027年,年均举办主题旅游活动、艺术巡展或者特色赛事等活动80场以上。
15.推动“会展+招商”创新发展。积极支持企业举办供应链大会,以会议平台开展产业推介和招商工作。结合重点产业发展需求,开展主题招商推介活动。推广“展览+推介会+应用场景考察”模式,开展“嵌入式”招商,链接展会优质资源,精准对接参展企业,推动参展商转化为投资商。
(六)实施区域协同发展行动
16.发挥中部会展引领作用。发挥我市会展业在全省的龙头作用,推动会展业与武汉都市圈特色产业融合,探索开展汉襄宜“金三角”会展交流合作,实现品牌展会展商资源互通共享。鼓励武汉场馆、会展企业与其他市州合作,在武汉举办服务当地特色产业发展的展会活动,共享会展资源。联动长江中游城市群,以中国中部投资贸易博览会、中非合作论坛、中国国际机电产品博览会、世界大健康博览会、中国软件创新发展大会等重要会展活动为平台,加强产业技术交流与项目合作。
17.加强与先进城市交流合作。对接国家区域发展重大战略,对标学习京津冀、长三角、粤港澳大湾区会展行业的先进经验,开展品牌项目合作,推进优质参展商、专业观众资源共享。
三、保障措施
创新会展管理体制机制和展会服务模式,建立市区联动、部门协同的政务服务机制,持续优化营商环境,加强信息共享与行业监测,优化公安、消防等审批流程,推进“高效审批一个会”。大力引进会展策划、设计、经营管理等高端人才,鼓励校企合作共建实践基地,建强会展业人才队伍。强化资金保障,完善专项资金管理办法,优化奖励机制,更好支持市场化、专业化展会。鼓励各区制定相关配套政策和设立会展产业基金,加大引导社会资本和金融资源投入,放大政策叠加效应。


