发布信息
登陆/注册
搜索
搜索
导航
首页
产品供应
产品求购
企业库
酒业展会
行业资讯
认证会员
站内搜索
行业企业
当前位置:
首页
行业企业
正文
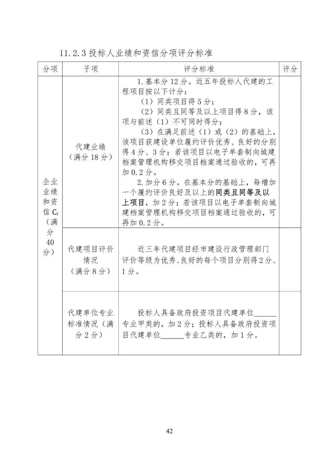
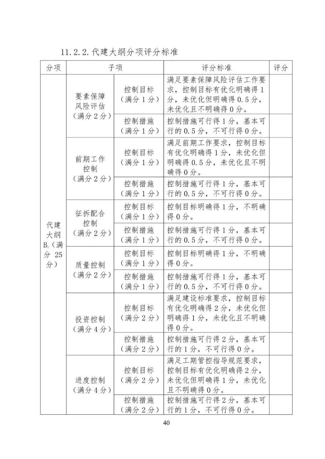
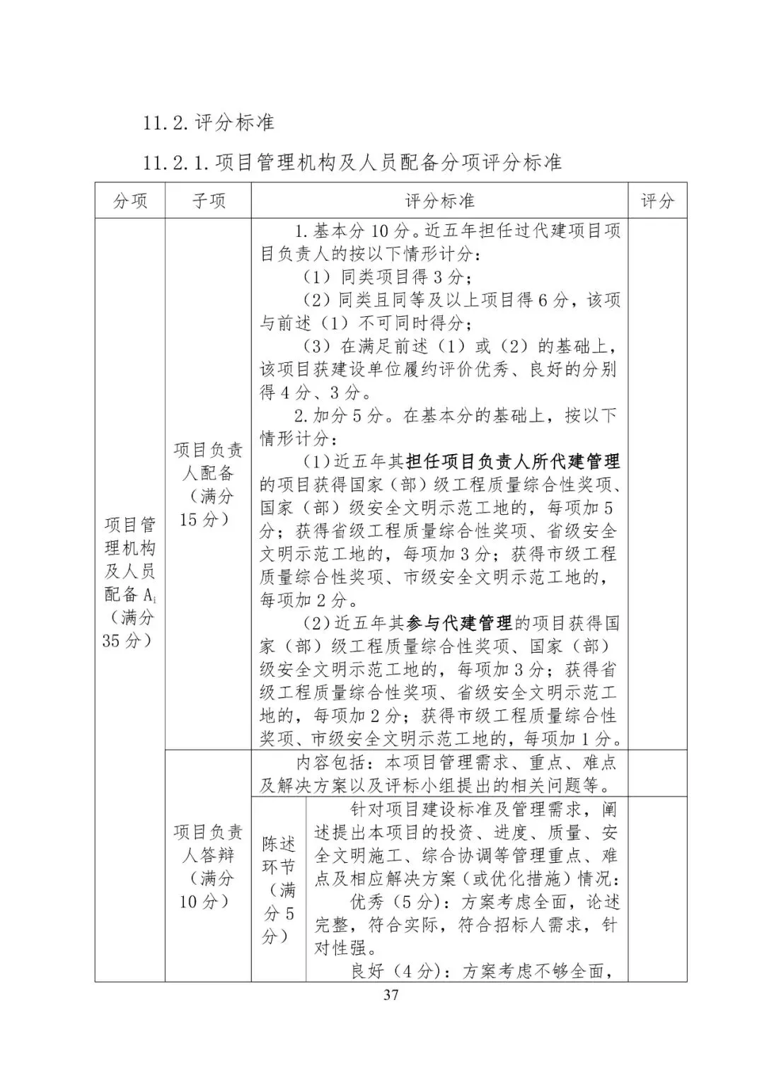
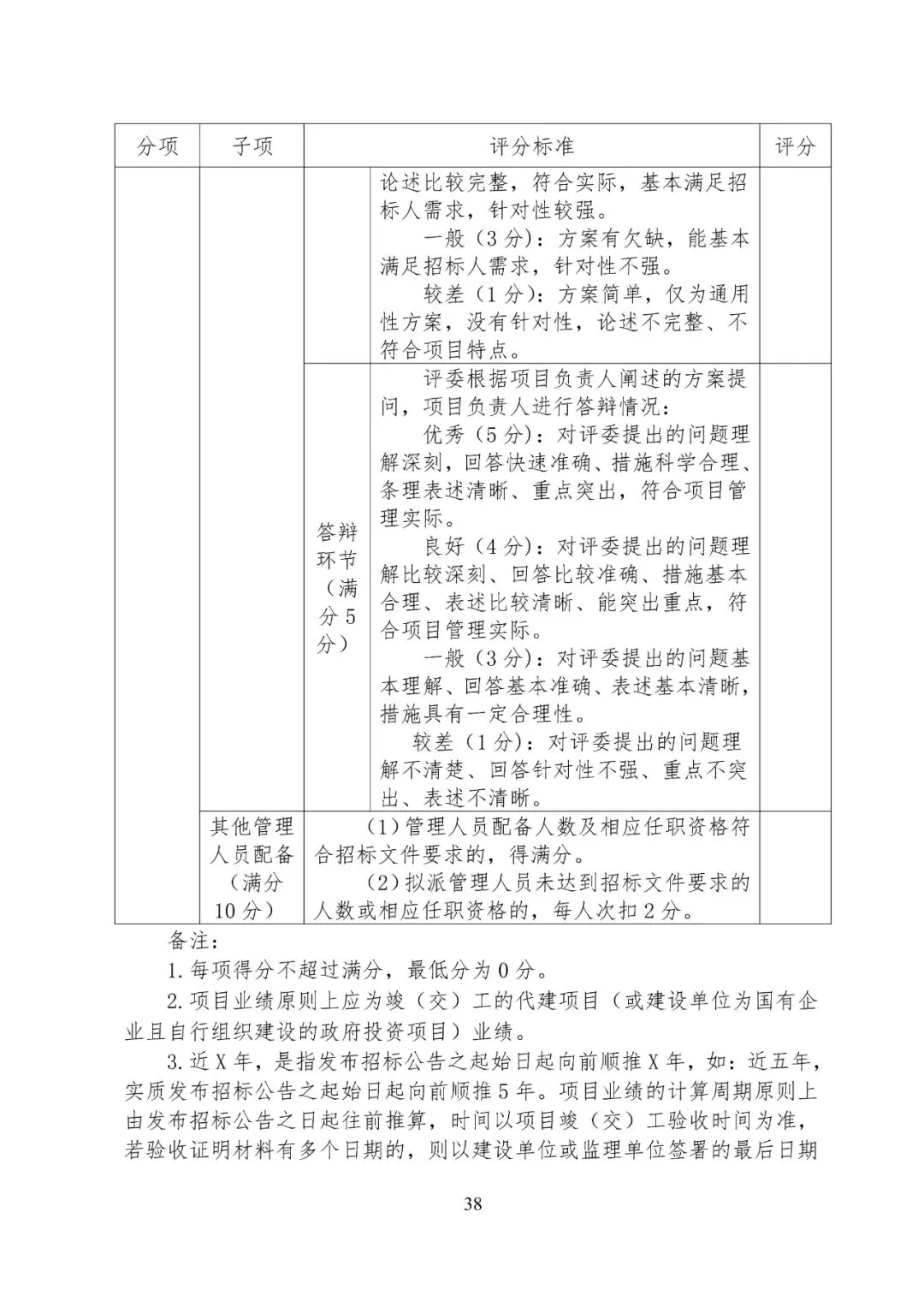
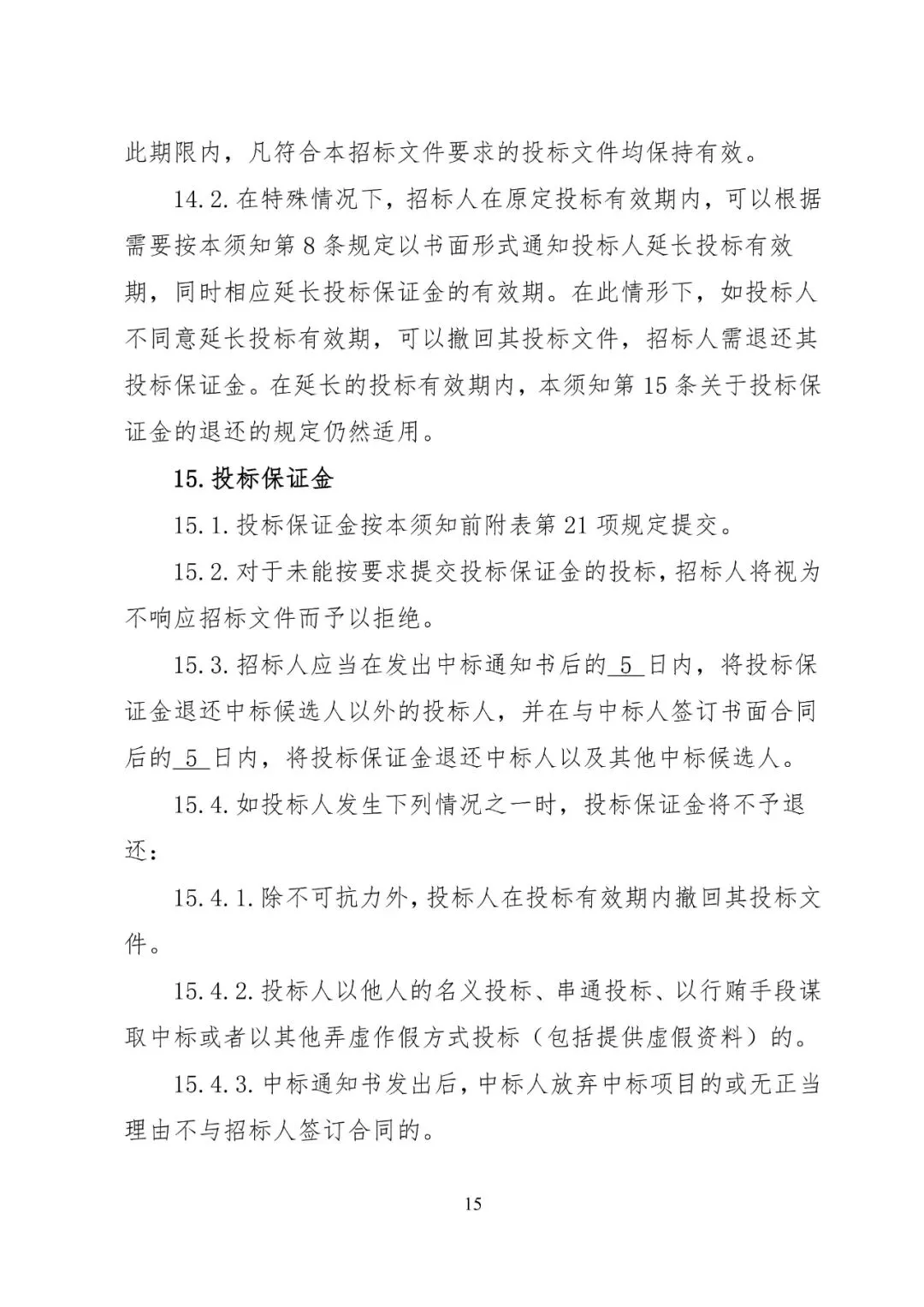
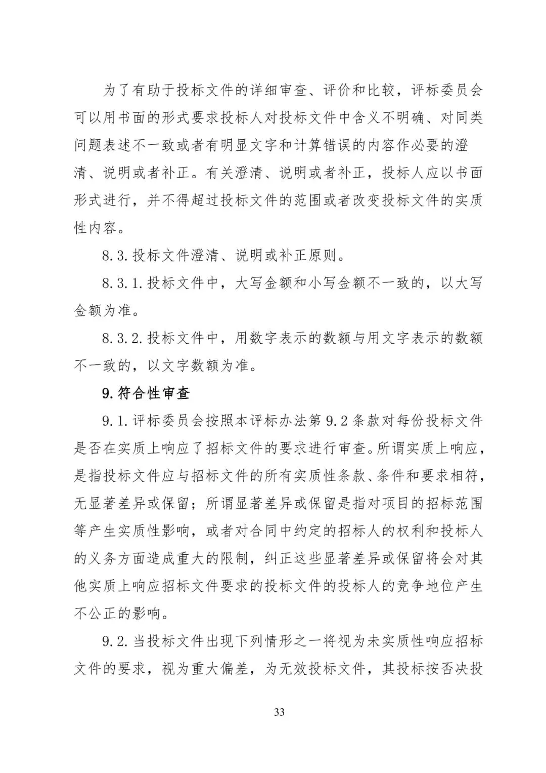
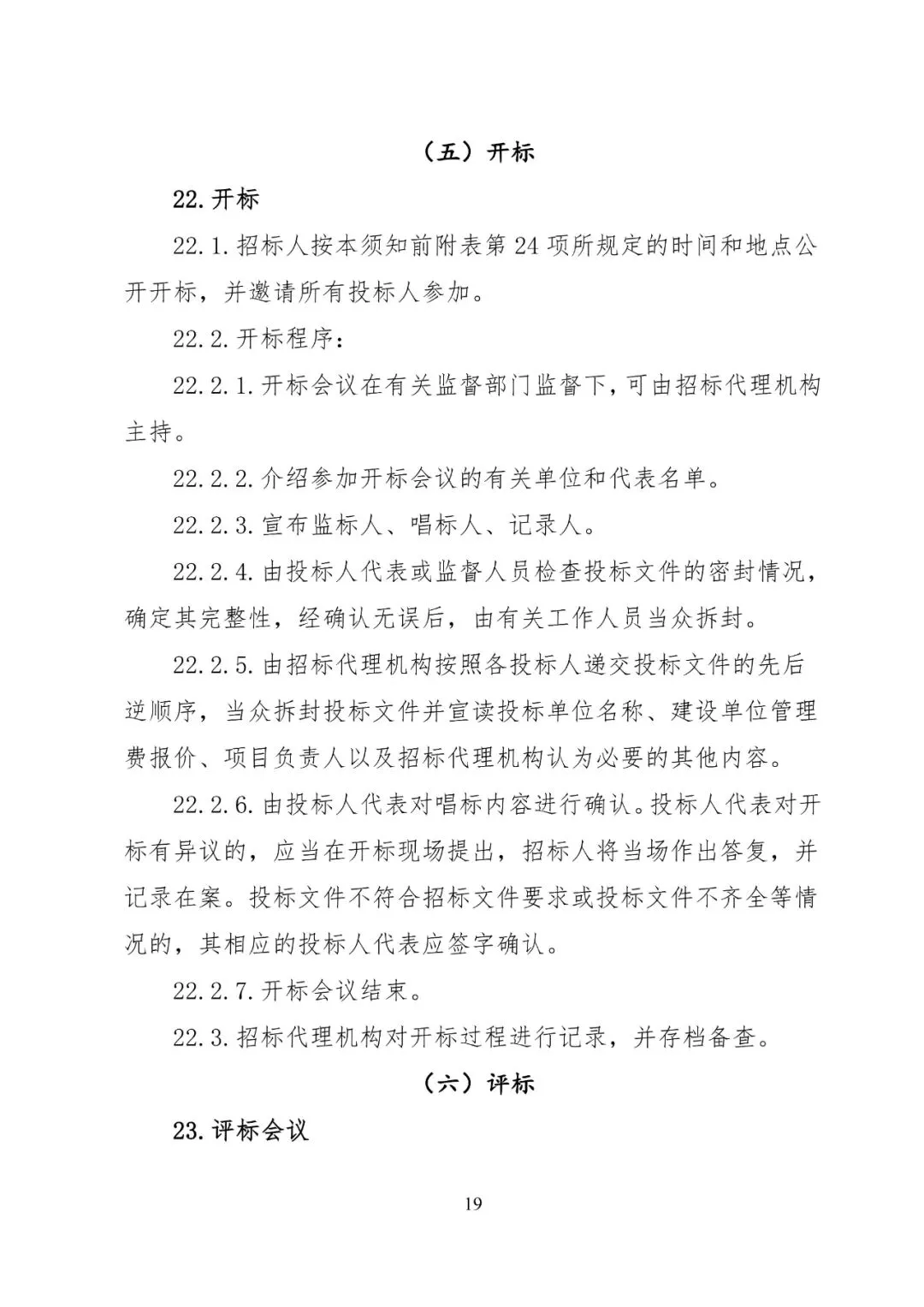
地方合同范本丨丨厦门市政府投资项目代建招标文件示范文本(2025年版)
作者:本站编辑
2026-01-05 07:39:57
7
地方合同范本丨丨厦门市政府投资项目代建招标文件示范文本(2025年版)
点击上方“法务小圈” 关注!
下一篇:
上市公司分析之——中国卫通(601698.SH)深度解析:高轨卫星龙头的战略价值与发展基本面
上一篇:
上市公司紧抓机遇布局低空装备产业
相关内容
查看全部
行业内比较好的浓
2026-04-02 00:56
规模约573.1亿元,
2026-04-02 00:14
白酒资讯 | 茅台
2026-04-01 23:15
2026年4月1日(酒
2026-04-01 23:07
2023机器人行业TO
2026-04-01 22:57
重庆招聘 | 互联
2026-04-01 22:55
深耕货架配套安全
2026-04-01 22:53
红木整装龙头企业
2026-04-01 22:50
【行业关注】认定
2026-04-01 22:49
【实习招聘】璞跃
2026-04-01 22:47