
点击『Tech有话说』关注我们

海南封关,无疑是当下经济领域最受瞩目的变革之一,其政策红利犹如一把钥匙,为跨境出海企业打开了全新的发展大门,在成本、效率、资金等多个维度带来颠覆性改变。


海南封关政策的核心影响
01. 税收红利:零关税与低税率双轮驱动
封关后,海南实施“零关税、低税率、简税制”体系,对实质性运营的鼓励类产业企业,企业所得税税率降至15%(内地为25%)。
02 跨境资金流动便利化
通过多功能自由贸易账户(EF账户),境外资金可自由进出海南,实现多币种结算与跨境资金划转效率提升。
03 供应链重构与全球资源配置升级
“一线放开、二线管住”的监管模式,使海南成为面向全球的经贸“超级接口”。企业可依托海南开展进口商品仓储、分销业务,或拓展东盟跨境贸易。

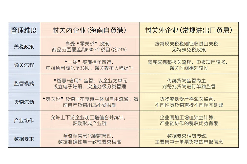
海南封关内企业与常规进出口贸易的业务差异
下表清晰展示了封关内企业与封关外企业在业务管理上的核心差异。

海南封关内企业业务管理痛点与难点
01 供应链协同效率低
多品种组合采购常见,但传统Excel管理难以实时关联库存动态,易导致原料短缺或库存积压。
例如,东盟农产品进口业务中,企业因缺乏实时数据支撑,采购计划调整滞后,缺货与积压并存。
02 合规与检疫风险高
各国检疫标准严苛,人工审核易遗漏关键信息。
以印尼为例,果蔬农药残留检测指标超50项,标签合规性要求复杂,违规罚款风险频发。
03 成本核算与财务对账混乱
跨境结算涉及多币种汇率波动,物流费用拆分繁琐。
某企业因财务手工对账周期漫长,利润核算误差率高达15%。
04 市场响应与决策滞后
东盟市场需求波动剧烈,但企业缺乏实时数据支撑,采购计划调整滞后。
例如,泰国榴莲进口量季度波动达25%,企业因缺货或积压造成损失。

Winseeing汇信:破解封关内企业全流程管理难题
01 智能供应商分级管理
通过抓取海关历史贸易数据、企业信用评级等12项指标,生成供应商综合评分,筛选优质合作伙伴,降低采购风险。
例如,某农产品进口企业通过该功能,将供应商风险发生率降低40%。
02 订单智能拆解与批次追踪
将销售合同需求拆解为原料单品,并与实时库存关联。
签约时若任一子品种库存不足,系统立即触发预警。
某企业通过该功能,将库存风险降低70%,订单履行率提升至98%。
03 多币种智能结算与汇率风险对冲
系统实时同步外汇市场数据,支持15种东盟主要货币结算,并自动换算成人民币本位币。
当美元/人民币波动超2%时,自动触发预警,提供历史汇率趋势分析,辅助企业把握结汇时机。
04 全成本穿透式核算
从采购合同签订到最终付款,全流程记录成本构成,支持按订单、产品、供应商多维度分析。
某企业通过该功能,实现成本可视化,利润核算误差率降至1%以内。

外贸软件助力海南港内企业降本增效
01 进口贸易全流程数字化管理
单证智能生成与校验:与单一窗口及东盟各国海关系统无缝对接,自动生成原产地证、植物检疫证书等30+种合规单证。
智能库存调度:运用历史销售数据与市场预测模型,自动生成补货计划。例如,越南荔枝进口旺季,系统提前预判需求,避免缺货。
02 跨境电商与国际贸易增效
快速报价功能:展会现场扫描样品标签,30秒内生成包含价格、参数、库存的报价单,支持多币种实时汇率换算与模板定制。
批量客户管理与报价跟踪:实时跟踪报价单状态(已发送、已接受、待议价),减少重复劳动,提高团队协作效率。
03 风险管控与合规支持
AEO海关认证解决方案:通过智能化、自动化方式,帮助企业完成纳统申报与海关认证,降低合规风险。
退换补货管理模块:管理退货与换货产品的单价、数量,自动计算差价,避免纠纷。

海南封关政策为企业提供了前所未有的战略机遇,但合规经营与全流程管理效率成为企业抢占红利窗口的关键。
Winseeing汇信外贸软件凭借26年外贸信息化经验、行业专属解决方案及AI+RPA技术赋能,助力企业实现“降本增效”与“合规风控”双轮驱动。
未来,汇信将持续深耕海南自贸港政策动态,为企业提供更精准、更高效的数字化管理工具,共同在开放浪潮中实现高质量发展。
汇信外贸ERP管理软件
从订单、报价、单证、合同、采购、库存到后期生产、财务都包括的一套完整流程系统
为各个企业提供完整的解决方案
为企业的发展提供持续支持和服务
汇信公司成立于1999年
专注外贸领域信息化管理软件距今已26年
是上市企业、守重企业、高新技术企业
商务部贸易数字化专业委员会创始委员
10年以上行业经验的工程师
服务上万家外贸企业
为项目的成功上线保驾护航


18663907822
(同微信)
想要了解更多
长按识别二维码
在线咨询详情
