报
告
REPORT


本报告通过对 2025 年食品企业面临的各类法律风险的系统分析,为企业提供了全面的风险评估和应对策略。
食品行业合规课题组
组 长:朱崇坤
副组长:李国强
成 员:王自香 马红雪 樊蕊

一 2025年食品行业监管环境概述
1.1 监管政策总体变化趋势
1.2 法律法规体系更新情况
1.3 监管执法重点领域
二 食品安全法律风险分析
2.1 生产许可与质量控制风险
2.2 标签标识与广告宣传风险
2.3 特殊食品监管风险
2.4 网络食品安全风险
2.5 食品添加剂使用风险
2.6 冷链物流与运输风险
三 广告合规法律风险分析
3.1 虚假宣传认定标准与处罚
3.2 保健食品广告特殊要求
3.3 网络直播带货合规要点
3.4 比较广告与代言人风险
3.5 食品广告审查机制
四 数据隐私法律风险分析
4.1 消费者信息收集与使用合规
4.2 会员数据管理风险
4.3 供应链数据安全风险
4.4 算法推荐与自动化决策合规
4.5 数据泄露与跨境传输风险
4.6 食品安全追溯系统数据管理
五 劳动用工法律风险分析
5.1 劳动合同管理风险
5.2 工时休假与薪酬福利风险
5.3 社会保险缴纳风险
5.4 特殊工种与劳务派遣合规
5.5 食品安全培训与健康管理
5.6 集体协商与劳动争议处理
六 其他重要法律风险分析
6.1 知识产权保护风险
6.2 环境保护合规风险
6.3 反垄断与反不正当竞争风险
6.4 进出口贸易合规风险
6.5 产品质量与消费者权益保护风险
七 风险评估与应对策略
7.1 风险评估矩阵构建
7.2 重点风险领域应对建议
7.3 合规体系建设建议
八 结论与展望
8.1 2025 年食品企业法律风险总体评估
8.2 未来监管趋势预判
8.3 企业合规管理建议
8.4 结语

2025 年,中国食品行业法律监管环境发生重大变革,呈现出 "全链条监管、数字化转型、严格执法" 三大特征。新修订的《食品安全法》于 2025年12月01日正式实施,首次在法律层面确立重点液态食品道路散装运输许可制度,将婴幼儿配方液态乳纳入注册管理。中办、国办联合印发《关于进一步强化食品安全全链条监管的意见》,将贮存、配送等环节主体全部纳入监管范畴。来自于人民网数据,2025年,截至5月底,全国市场监管部门全年查处违法广告案件14315 件,罚没款 1.01 亿元。
本报告基于2025 年 1-12 月的最新监管动态,系统分析了食品企业在食品安全、广告合规、数据隐私、劳动用工四大核心领域面临的法律风险。研究发现,食品安全风险呈现从生产环节向全产业链延伸的趋势,网络食品安全和特殊食品监管成为新重点;广告合规风险集中在虚假宣传、医疗功效宣称等方面,处罚金额普遍在 10-40 万元;数据隐私风险因《个人信息保护法实施条例》实施而显著提升,处理超 500 人健康数据的企业必须配备专业数据合规官;劳动用工风险主要体现在社保缴纳、劳动合同签订、履行等方面,最高法院明确"不缴纳社保" 协议一律无效,用人单位需支付经济补偿,并补缴社保。
基于风险评估矩阵分析,食品安全风险被评定为"高风险 - 高影响" 等级,广告合规和数据隐私风险为 "中高风险 - 中高影响" 等级,劳动用工风险为 "中风险 - 中影响" 等级。报告为企业提供了 "即时整改、短期完善、长期体系建设" 三层应对策略,包括建立食品安全追溯体系、完善广告审查机制、强化数据分类管理、规范用工合同等具体措施,助力企业构建全方位合规管理体系。
一 2025 年食品行业监管环境概述

1.1 监管政策总体变化趋势
2025 年,中国食品行业监管环境呈现出前所未有的变革态势,监管体系从传统的分段监管向全链条监管转变,监管手段从人工监管向智慧监管升级。这一转变的核心驱动力来自于《中共中央办公厅 国务院办公厅关于进一步强化食品安全全链条监管的意见》的发布实施。该意见于 2025 年 3 月 13 日实施,标志着食品安全监管进入了全链条、全主体、全过程的新时代。
监管政策的总体变化呈现出四个显著特征。首先是监管主体的全覆盖,在传统的食品生产经营主体之外,将贮存、配送等环节的主体全部纳入监管,实现主体全覆盖、过程全管控。其次是监管环节的全链条延伸,从农田到餐桌的每一个环节都纳入监管视野,特别是食品贮存、运输、寄递等过去监管相对薄弱的环节得到加强。第三是监管手段的数字化转型,各地市场监管部门积极运用大数据、人工智能、区块链等新技术,构建智慧监管平台,实现对食品生产经营全流程的实时监控。第四是监管执法的严格化,对违法行为的处罚力度持续加大,违法成本显著提升。
1.2 法律法规体系更新情况
2025 年,中国食品安全法律法规体系经历了自 2009 年《食品安全法》实施以来的第三次重大修正。2025 年 9 月 12 日,十四届全国人大常委会第十七次会议通过了《全国人民代表大会常务委员会关于修改〈中华人民共和国食品安全法〉的决定》,该决定自 2025 年 12 月 1 日起正式施行。这次修订的两大亮点是:首次在法律层面确立重点液态食品道路散装运输许可制度,将婴幼儿配方液态乳纳入注册管理。
在部门规章层面,市场监管总局密集出台了一系列配套制度。《食品生产经营企业落实食品安全主体责任监督管理规定》于 2025 年 4 月 15 日起施行,对食品生产经营企业及主要负责人、食品安全总监、食品安全员的职责作出了更加明确的规定。《食品销售连锁企业落实食品安全主体责任监督管理规定》于 2026年3月20日起施行,要求食品销售连锁企业建立覆盖全链条的食品安全风险防控防控机制。《餐饮服务连锁企业落实食品安全主体责任监督管理规定》于 2025 年 12 月 1 日起施行,进一步细化了餐饮服务连锁企业的食品安全主体责任。
在国家标准层面,国家卫生健康委、市场监管总局联合发布了 2025 年第 2 号公告,发布了《食品安全国家标准预包装食品标签通则》(GB 7718-2025)等 50 项食品安全国家标准和 9 项修改单,该标准2025年3月16日起实施,。这是近年来食品安全国家标准更新力度最大的一次,涉及预包装食品标签、婴幼儿食品、特殊医学用途配方食品、食品营养强化剂、食品添加剂等多个领域。
1.3 监管执法重点领域
2025 年,市场监管部门的执法重点呈现出 "点面结合、突出重点" 的特征。在面上,持续开展 "守护消费" 铁拳行动,聚焦人民群众反映强烈的突出问题。在点上,重点整治农村假冒伪劣食品、校园食品安全、肉制品和食用植物油消费欺诈、食品添加剂滥用等领域。
农村假冒伪劣食品整治取得显著成效。各级市场监管部门检查食品生产经营主体 349.12 万户次,立案 12.96 万起,收缴假冒伪劣食品 2071 吨,联合公安机关捣毁制假售假窝点 203 个,移送公安机关 1543 起,抓获犯罪嫌疑人 436 人。校园食品安全监管持续加强,监督检查中小学学校食堂和校外供餐单位 57.54 万家次,立案查处违法案件 12067 件,罚没金额 4696 万元,列入严重违法失信名单 40 个,向纪检监察机关移送违规违纪线索2273条。
肉制品和食用植物油消费欺诈专项整治力度空前。各级市场监管部门检查肉制品生产经营主体 245 万家次,立案 35529 起,移送涉嫌犯罪案件1511件,罚没金额 2.3 亿元;检查食用植物油生产经营主体 189.2 万家,立案查处 2581 家,罚没金额 6964 万元。
食品添加剂滥用治理成效明显,前三季度查办超范围、超限量使用食品添加剂案件 13180 件,罚没金额 9038 万元,移送公安机关 89 件。
网络食品安全监管成为新的执法重点。 2025 年 5月1日第二次修订后的《网络食品安全违法行为查处办法》实施,进一步明确了网络食品交易第三方平台提供者和入网食品生产经营者的食品安全义务。市场监管总局制定的《直播电商经营者落实食品安全主体责任监督管理规定》已基本完成相关工作程序,对直播带货等新业态实施更加严格的监管。
二 食品安全法律风险分析

2.1 生产许可与质量控制风险
2.1.1食品生产许可管理在 2025 年呈现出更加严格的趋势
根据新修正的《食品安全法》和相关配套规定,食品生产经营许可部门必须严格落实许可审查要求,严禁擅自改变许可条件或未经审查即予许可。省级以上市场监管部门要对食品生产经营许可实施情况进行督导检查,对违反许可管理规定的行为将依法严肃处理。
特殊食品的注册许可制度进一步完善。省级以上市场监管部门依职责严格开展特殊食品注册、备案、生产许可审查,对符合条件的重点品种实施优先审评审批。市场监管总局和国家卫生健康委加强协作,开展特殊食品技术联动、专家联审,统筹完善食品健康声称和保健食品功能声称相关工作。特别是婴幼儿配方液态乳被纳入注册管理体系后,企业需要按照与婴幼儿配方乳粉相同的标准进行产品配方注册和生产许可申请。
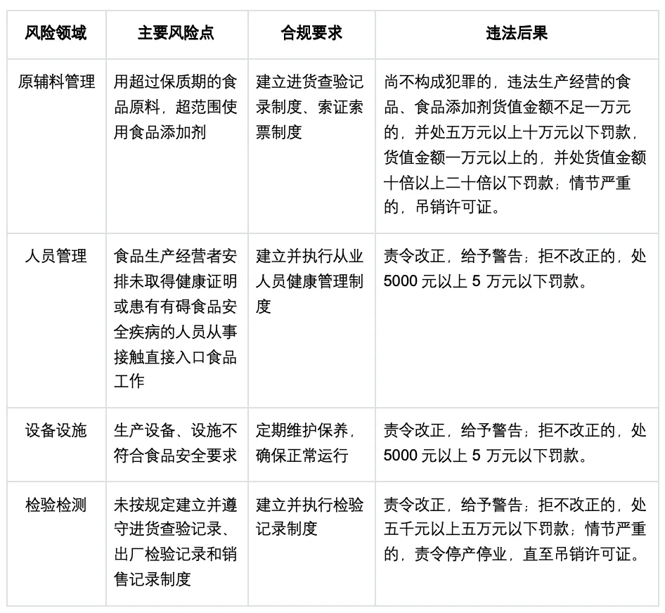
2.1.2质量控制体系的合规风险主要体现在以下几个方面
表 1:食品生产质量控制主要风险点及合规要求

2.2 标签标识与广告宣传风险
2.2.1《食品安全国家标准预包装食品标签通则》(GB 7718-2025)对食品标签标识提出了更加严格和细致的要求。新国标在以下几个方面作出了重要调整:
首先,对食品名称的标示要求更加严格。食品名称应当在食品标签的醒目位置,清晰醒目地标示反映食品真实属性的专用名称。当国家标准、行业标准或地方标准中已规定了某食品的一个或几个名称时,应选用其中的一个,或等效的名称。无国家标准、行业标准或地方标准规定的名称时,应使用不使消费者误解或混淆的常用名称或通俗名称。
其次,配料表的标示规则更加细化。各种配料应按制造或加工食品时加入量的递减顺序一一排列;加入量不超过 2% 的配料可以不按递减顺序排列。配料表中应标示配料的名称,食品添加剂应当标示其在 GB 2760 中的食品添加剂通用名称。特别需要注意的是,使用转基因食品原料的,应当按照规定在标签中标示。
第三,营养标签的标示要求进一步明确。《食品安全国家标准预包装食品营养标签通则》(GB 28050-2025)对营养成分表、营养声称和营养成分功能声称的标示作出了详细规定。企业在进行营养声称时必须有充分的科学依据,不得虚假宣传或夸大营养功效。
2.2.2 广告宣传方面的风险主要集中在虚假宣传和涉及疾病预防、治疗功能的宣传上。根据市场监管总局 2025 年 4 月发布的《关于维护广告市场秩序营造良好消费环境的通知》,普通食品广告不得宣传具备保健功效或者疾病预防治疗功能,以及无事实依据、违反相关标准规定宣称 "零糖"" 零卡 ""无添加"" 不含防腐剂 " 等违法违规行为。
从 2025 年查处的违法广告案例来看,食品广告违法主要表现为以下几种情形:
表 2:2025 年食品广告违法典型案例

2.3 特殊食品监管风险
特殊食品包括保健食品、特殊医学用途配方食品、婴幼儿配方食品等,是食品安全监管的重中之重。2025 年,特殊食品监管呈现出 "注册更加严格、监管更加精细、处罚更加严厉" 的特点。
2.3.1保健食品监管方面,《食品安全国家标准保健食品良好生产规范》(GB 17405-2025)于 2025 年 9 月 25 日发布,2026年9月2日实施,该标准代替1998年出台的《保健食品保健食品良好生产规范》。新标准强化了保健食品的食品属性,对生产过程控制、质量检验、标签标识等提出了更高要求。市场监管总局、国家卫生健康委、国家中医药局联合规定,保健食品仅允许声称 24 项特定保健功能,任何超出此范围的宣传均属违法虚假宣传。
2.3.2婴幼儿配方食品监管进一步加强。新修订的《食品安全法》将婴幼儿配方液态乳纳入注册管理,与婴幼儿配方乳粉实行相同的监管标准。2025年12月01日实施的《婴幼儿配方乳粉产品配方注册管理办法》已明确将婴幼儿配方液态乳产品配方纳入注册管理,企业必须按照规定申请产品配方注册,严禁同一企业使用同一配方生产不同品牌的产品,禁止分装生产。
2.3.3特殊医学用途配方食品的监管也更加严格。根据相关规定,特殊医学用途配方食品中的特定全营养配方食品不得进行网络交易。企业在销售特殊医学用途配方食品时,必须严格按照标签标示的适用人群和食用方法进行销售,不得夸大宣传或向不适用的人群销售。
2.4 网络食品安全风险
网络食品销售已成为食品销售的重要渠道,同时也带来了新的食品安全风险。2025 年修订的《网络食品安全违法行为查处办法》对网络食品交易各方的责任作出了更加明确的规定。
2.4.1网络食品交易第三方平台提供者的责任进一步强化。平台提供者应当在通信主管部门批准后 30 个工作日内,向所在地省级市场监督管理部门备案,取得备案号。平台必须设置专门的网络食品安全管理机构或者指定专职食品安全管理人员,建立入网食品生产经营者审查登记、食品安全自查、食品安全违法行为制止及报告、严重违法行为平台服务停止、食品安全投诉举报处理等制度。
2.4.2入网食品生产经营者的义务更加明确。入网食品生产经营者不得从事以下行为:网上刊载的食品名称、成分或者配料表、产地、保质期、贮存条件,生产者名称、地址等信息与食品标签或者标识不一致;网上刊载的非保健食品信息明示或者暗示具有保健功能;网上刊载的保健食品的注册证书或者备案凭证等信息与注册或者备案信息不一致;网上刊载的婴幼儿配方乳粉产品信息明示或者暗示具有益智、增加抵抗力、提高免疫力、保护肠道等功能或者保健作用。
2.4.3直播带货等新业态的监管规则即将出台。市场监管总局制定的《直播电商经营者落实食品安全主体责任监督管理规定》已基本完成相关工作程序。该规定将进一步压紧压实直播电商平台经营者、直播间运营者、直播营销人员、直播营销人员服务机构等各相关主体的食品安全责任,明确各方在食品质量安全管理、选品、直播营销等环节的具体要求。
2.5 食品添加剂使用风险
食品添加剂的规范使用是食品安全的重要保障。2025 年,食品添加剂的监管呈现出 "严管总量、严控范围、严查滥用" 的特点。
2.5.1食品添加剂的使用范围和限量标准进一步明确。根据《食品安全国家标准食品添加剂使用标准》的相关规定,企业必须严格按照标准规定的使用范围和限量使用食品添加剂,不得超范围、超限量使用。自2025年4月国务院食品安全委员会办公室等六部门在全国联合部署开展食品添加剂滥用问题综合治理行动以来,全国市场监管部门已查办超范围、超限量使用食品添加剂案件13180件,涉案总金额2331万元,罚没金额9038万元,其中89件移送公安机关依法追究刑事责任。
2.5.2食品添加剂的标签标示要求更加严格。根据新发布的相关标准,食品添加剂应当标示其在 GB 2760 中的食品添加剂通用名称。在配料表中,食品添加剂应当按照加入量的递减顺序一一排列,加入量不超过 2% 的配料可以不按递减顺序排列。
"非必要不添加" 成为食品添加剂使用的基本原则。市场监管部门倡导企业树立正确的添加剂使用理念,在保证食品安全和品质的前提下,尽量减少食品添加剂的使用。对于可以通过改进工艺、优化配方等方式达到相同效果的,鼓励企业不使用或少使用食品添加剂。
2.6 冷链物流与运输风险
冷链物流是保障易腐食品质量安全的关键环节。2025 年修订的《食品安全法》首次在法律层面确立了重点液态食品道路散装运输许可制度,对食品运输安全提出了更高要求。
2.6.1重点液态食品运输实行许可制度。根据新规定,国家对重点液态食品道路散装运输实行许可制度。道路运输经营者从事重点液态食品散装运输,应当有符合保障食品安全要求的专用运输容器、作业人员和管理制度等,依法取得县级以上地方人民政府食品安全监督管理部门核发的准运证。运输车辆必须在显著位置喷涂 "食品专用" 标识,专车专用,严禁装运食品以外的其他物质。
2.6.2食品运输全过程监管机制建立。中共中央办公厅、国务院办公厅近日印发《关于进一步强化食品安全全链条监管的意见》(简称《意见》),明确要求加快建立食品运输协同监管机制,健全食品寄递安全和配送安全管理。《意见》要求加强食品运输全过程监管。市场监管部门要会同交通运输、农业农村、粮食和储备等部门建立健全对食品和食用农产品运输发货方、承运方、收货方的协同监管机制,研究制定运输电子联单管理要求,加强交付、装卸、运输管理和运输工具日常管理,强化从业人员教育培训,压实各方食品安全主体责任,防范污染变质风险。

3.1 虚假宣传认定标准与处罚
2025 年,市场监管部门对食品虚假宣传的认定标准更加严格,处罚力度持续加大。根据《反不正当竞争法》和《广告法》的相关规定,食品广告中的虚假宣传主要包括以下几种情形:
表 3:食品虚假宣传的主要情形及认定标准

截至2025年5月底,全国市场监管部门共查处违法广告案件14315件,罚没款1.01亿元。从市场监管总局公布的案例来看,虚假宣传的处罚金额普遍在 10-40 万元之间。例如,成都成华韩后医疗美容医院在直播电商中宣称美容项目功效与实际情况不符,使用 "单次续航能力是 9-12 个月"" 能够解决肌肤 20 多种问题 "等宣传用语为功效作保证,被罚款 40.98 万元。市野(郑州)网络科技有限公司在医疗器械广告中宣称" 一盒让你 3 年的腰腿疼痛、浑身酸痛消失 " 等内容,被罚款 20 万元。
3.2 保健食品广告特殊要求
保健食品广告受到比普通食品更严格的监管。根据相关规定,保健食品广告必须符合以下特殊要求:
首先,保健食品广告内容必须以注册证书或者备案凭证、注册或者备案的产品说明书内容为准,不得涉及疾病预防、治疗功能。保健食品广告中必须显著标明 "本品不能代替药物"。
其次,保健食品广告的发布必须经过审查。根据《广告法》的规定,保健食品广告应当在发布前由有关部门对广告内容进行审查;未经审查,不得发布。广告审查机关应当依照法律、行政法规的规定作出审查决定,并应当将审查批准文件抄送同级市场监督管理部门。
第三,保健食品仅允许声称 24 项特定保健功能。国家市场监管总局、国家卫生健康委、国家中医药局联合规定,保健食品仅允许声称有助于增强免疫力、有助于抗氧化、辅助改善记忆、.缓解视觉疲劳、清咽润喉、有助于改善睡眠、缓解体力疲劳、.耐缺氧、有助于控制体内脂肪、有助于改善骨密度、改善缺铁性贫血、有助于改善痤疮、有助于改善黄褐斑、有助于改善皮肤水分状况、有助于调节肠道菌群、有助于消化、有助于润肠通便、辅助保护胃粘膜、有助于维持血脂(胆固醇甘油三酯)健康水平、有助于维持血糖健康水平、有助于血压维持健康水平、对化学性肝损伤有辅助保护作用、对电离辐射危害有辅助保护作用、有助于排铅 24 项保健功能,任何超出此范围的宣传均属违法。
3.3 网络直播带货合规要点
随着直播电商的快速发展,食品直播带货成为新的营销模式,但也带来了新的合规风险。2025 年,市场监管部门加强了对食品直播带货的监管,出台了一系列规范性文件。
3.3.1直播带货的基本要求包括:市场监管总局食品协调司司长司光在解读《关于进一步强化食品安全全链条监管的意见》时提出,主播及其服务机构要规范开展营销活动,依法对其推荐的食品进行查验;广告活动参与者要依法开展食品类互联网广告设计、制作、代理、发布等;食品生产经营者要严把质量安全关,保持线上线下同标同质。
3.3.2特殊商品的直播销售限制更加严格。处方药、烟草制品(含电子烟)、声称全部或者部分替代母乳的婴儿乳制品、饮料和其他食品等法律、行政法规禁止在大众传播媒介发布广告的商品和服务,不得通过直播进行推销。医疗、药品、医疗器械、农药、兽药、保健食品、特殊医学用途配方食品等法律、行政法规规定应当事先进行广告发布审查的商品和服务,未经广告审批不得进行直播营销。
3.3.3直播带货中的虚假宣传问题尤为突出。市场监管部门要求,直播带货必须真实、准确地介绍商品信息,不得虚假宣传、误导消费者。严禁在网络直播交易中出现导向错误、无底线营销等违法违规行为,不得发布虚假广告、违背社会良好风尚的广告。网络直播交易活动中销售食品时,不得夸大食品的营养价值、功效等内容,不得以虚假或引人误解的商品说明、商品标准、商品标价等方式诱导消费者交易。
3.4 比较广告与代言人风险
比较广告和代言人广告是食品营销中常见的形式,但也存在较高的法律风险。
3.4.1比较广告方面,根据相关规定,食品广告不得贬低其他生产经营者的商品或者服务。比较广告必须有事实依据,不得使用缺乏科学依据的比较方法,不得对消费者造成误导。例如,某企业在广告中宣称自己的产品 "比某品牌产品更有营养",但无法提供科学的比较依据,被认定为虚假广告,受到相应处罚。
3.4.2代言人风险主要体现在以下几个方面:
表 4:食品广告代言人主要风险点

特别需要注意的是,医疗、药品、医疗器械、保健食品等特殊商品不得利用广告代言人作推荐、证明。根据《广告法》规定,不得利用不满十周岁的未成年人作为广告代言人。对在虚假广告中作推荐、证明受到行政处罚未满三年的自然人、法人或者其他组织,不得利用其作为广告代言人。
3.5 食品广告审查机制
建立完善的广告审查机制是防范广告合规风险的关键。2025 年,市场监管部门要求企业建立健全广告审查制度,确保广告内容符合法律法规要求。
3.5.1广告审查的基本要求包括:企业应当建立广告内容审核机制,对广告内容的真实性、合法性负责。涉及医疗、药品、医疗器械、保健食品等特殊商品广告,必须在发布前由有关部门对广告内容进行审查;未经审查,不得发布。
3.5.2广告审查的重点内容包括:广告内容是否真实、合法;是否含有虚假或者引人误解的内容;是否涉及疾病预防、治疗功能;是否违反食品安全标准规定宣称 "零糖"" 零卡 ""无添加"" 不含防腐剂 " 等;是否违反规定使用医疗用语或者易使推销的商品与药品、医疗器械相混淆的用语;是否违反规定宣称保健食品具有疾病预防、治疗功能;是否违反规定使用广告代言人作推荐、证明等。
3.5.3企业应建立、健全广告业务的承接登记、审核、档案管理制度。

4.1 消费者信息收集与使用合规
随着数字化转型的深入推进,食品企业在经营过程中收集和处理大量消费者个人信息,数据隐私保护成为企业面临的重要法律风险。
《个人信息保护法》及其实施条例对个人信息处理作出了严格规定。食品企业在收集消费者信息时,必须遵循合法、正当、必要和诚信原则,不得通过误导、欺诈、胁迫等方式收集个人信息。收集个人信息应当限于实现处理目的的最小范围,不得过度收集。
消费者信息收集的主要场景包括:会员注册、在线购买、问卷调查、促销活动、售后反馈等。在这些场景中,企业收集的个人信息可能包括姓名、联系方式、地址、购买记录、偏好信息等。企业应当在收集前明确告知消费者收集、使用个人信息的目的、方式和范围,以及消费者享有的权利,并取得消费者的同意。
消费者信息使用的合规要求包括:
表 5:消费者信息使用的主要合规要求

4.2 会员数据管理风险
会员制度是食品企业常用的营销手段,会员数据的管理直接关系到企业的经营风险。2025 年,随着《个人信息保护法》的实施,会员数据管理面临更严格的合规要求。
会员数据的分类管理要求更加细致。根据数据敏感程度,会员数据可以分为一般个人信息和敏感个人信息。敏感个人信息包括生物识别信息、健康数据、金融账户信息等。企业处理敏感个人信息应当取得个人的单独同意,并采取更加严格的安全保护措施。
会员数据的存储和传输安全要求提高。企业应当采取必要的技术和管理措施,防止个人信息泄露、毁损、丢失。例如,采用加密技术对敏感信息进行加密存储和传输;建立完善的数据备份和恢复机制;设置访问权限,防止未经授权的访问等。
会员数据的删除和更正义务更加明确。根据法律规定,消费者有权要求企业删除其个人信息,企业应当在合理期限内删除。消费者发现其个人信息不准确的,有权要求企业更正。企业应当建立便捷的申请受理和处理机制。
4.3 供应链数据安全风险
食品供应链涉及多个环节和多个主体,供应链数据的安全管理面临复杂的挑战。
供应链数据主要包括:原料采购信息、生产加工记录、物流运输信息、库存管理数据、销售渠道信息等。这些数据涉及多个企业和个人,数据流转环节多,安全风险点多。
数据共享的合规要求包括:企业在供应链中共享数据时,应当明确数据的使用范围和使用期限,签署数据共享协议,明确各方的权利和义务。数据接收方应当按照约定的用途使用数据,不得超出范围使用。
数据跨境传输的风险需要特别关注。根据《数据安全法》的规定,重要数据应当存储在境内。确需向境外提供的,应当通过安全评估。食品企业在与境外供应商或客户进行数据交换时,必须确保符合数据跨境传输的要求。
区块链技术在食品追溯中的应用带来新的机遇和挑战。2025 年 6 月底前,全国 80% 规模以上食品企业要接入国家区块链溯源平台,数据实时同步市场监管总局,篡改记录自动触发预警。这要求企业在使用区块链技术时,既要确保数据的真实性和不可篡改性,又要保护商业秘密和个人隐私。
4.4 算法推荐与自动化决策合规
随着人工智能技术的发展,食品企业越来越多地使用算法推荐和自动化决策系统,这也带来了新的数据合规风险。
算法推荐的透明度要求提高。企业使用算法推荐向消费者推送食品信息时,应当以适当方式告知消费者算法推荐的基本原理、目的意图,提供不针对其个人特征的选项,或者向其提供拒绝的方式。
自动化决策的公平性要求加强。企业在使用自动化决策系统进行会员分级、优惠政策制定、风险评估等活动时,应当保证决策的透明度和结果的公平性。不得对消费者在交易价格等交易条件上实行不合理的差别待遇。
数据安全保障措施要求更加严格。企业应当采取技术措施和其他必要措施,防止算法推荐和自动化决策系统被恶意攻击、侵入、干扰、破坏或者非法获取、使用。应当定期对系统进行安全评估和检测,及时发现和修复安全隐患。
4.5 数据泄露与跨境传输风险
数据泄露是食品企业面临的重大风险之一,一旦发生数据泄露,不仅会面临监管处罚,还会严重损害企业声誉。
数据泄露的主要风险点包括:
表 6:数据泄露风险点及防范措施

数据跨境传输的合规要求更加严格。根据《数据安全法》《个人信息保护法》等法律法规的规定,食品企业在向境外传输数据时,必须满足以下条件:通过数据安全评估;按照规定经专业机构进行个人信息保护认证;按照标准合同与境外接收方订立合同;法律、行政法规或者国家网信部门规定的其他条件。
特别需要注意的是,重要数据和敏感个人信息原则上应当存储在境内。确需向境外提供的,应当通过安全评估。企业在进行数据跨境传输前,应当进行风险评估,采取必要的安全保护措施。
4.6 食品安全追溯系统数据管理
食品安全追溯系统是保障食品安全的重要手段,系统中的数据管理直接关系到追溯效果和数据安全。
2025 年,国家加快推进食品安全追溯体系建设。根据相关要求,农业农村部要会同市场监管总局等部门制定食用农产品质量安全追溯管理办法,建立健全食用农产品质量安全追溯目录。企业应当按照要求建立食品安全追溯体系,确保产品来源可查、去向可追、责任可究。
追溯系统数据的管理要求包括:
数据完整性要求:追溯数据应当包括原料采购、生产加工、检验检测、仓储物流、销售等各个环节的关键信息,确保数据的完整性和连续性。
数据真实性要求:企业应当如实记录追溯信息,不得伪造、篡改追溯数据。市场监管部门通过区块链等技术手段,实现追溯数据的不可篡改和实时监控(106)。
数据共享要求:企业应当按照监管部门的要求,及时、准确地向追溯平台上传追溯数据。同时,在供应链上下游企业之间,应当建立数据共享机制,确保追溯链条的完整性。
数据安全要求:追溯系统中的数据可能涉及企业商业秘密和个人隐私,企业应当采取必要的技术和管理措施,保护数据安全。特别是涉及消费者个人信息的,应当严格按照个人信息保护的要求进行处理。

5.1 劳动合同管理风险
2025 年,食品企业在劳动合同管理方面面临更加严格的法律要求和更高的违法成本。
劳动合同签订的及时性要求更加严格。根据《劳动合同法》的规定,用人单位自用工之日起即与劳动者建立劳动关系,应当在用工之日起一个月内订立书面劳动合同。超过一个月不满一年未与劳动者订立书面劳动合同的,应当向劳动者每月支付二倍的工资。超过一年未签订书面劳动合同的,视为用人单位与劳动者已订立无固定期限劳动合同。
劳动合同条款的合规性审查更加重要。劳动合同应当具备以下条款:用人单位的名称、住所和法定代表人或者主要负责人;劳动者的姓名、住址和居民身份证或者其他有效身份证件号码;劳动合同期限;工作内容和工作地点;工作时间和休息休假;劳动报酬;社会保险;劳动保护、劳动条件和职业危害防护;法律、法规规定应当纳入劳动合同的其他事项。
食品企业在劳动合同管理中的特殊风险包括:
表 7:食品企业劳动合同管理特殊风险

5.2 工时休假与薪酬福利风险
食品行业的特殊性决定了企业在工时管理方面面临更多挑战,特别是餐饮服务、食品加工等行业,加班现象普遍。
5.2.1工时制度的合规要求包括:
标准工时制度:每日工作时间不超过 8 小时,平均每周工作时间不超过 40 小时,用人单位应当保证劳动者每周至少休息 1 日。
特殊工时制度:食品企业因生产特点不能实行标准工时制度的,经劳动行政部门批准,可以实行不定时工作制或综合计算工时工作制。但企业必须确保劳动者的休息休假权利。
加班管理的合规要求更加严格。用人单位安排劳动者延长工作时间的,支付不低于工资的 150% 的工资报酬;休息日安排劳动者工作又不能安排补休的,支付不低于工资的 200% 的工资报酬;法定休假日安排劳动者工作的,支付不低于工资的 300% 的工资报酬。
5.2.2带薪年休假制度的执行要求提高。职工累计工作已满 1 年不满 10 年的,年休假 5 天;已满 10 年不满 20 年的,年休假 10 天;已满 20 年的,年休假 15 天。食品企业应当保证职工享受年休假,确因工作需要不能安排职工休年休假的,对职工应休未休的年休假天数,单位应当按照该职工日工资收入的 300% 支付年休假工资报酬。
5.3 社会保险缴纳风险
2025 年 9 月 1 日起,最高人民法院明确规定,所有用人单位包括个体工商户和小微餐饮店,必须依法为员工缴纳养老保险、医疗保险、失业保险、工伤保险和生育保险这 "五险"。所有 "不缴纳社保" 的协议一律无效,无论用人单位与员工是否签署书面协议,诸如以现金补贴代替社保或员工自愿签署的 "放弃社保承诺书" 均属违法,不具备法律效力,且用人单位支付经济补偿金。
特别需要注意的是,根据《社会保险法》第八十六条的规定,用人单位未按时足额缴纳社会保险费的,由社会保险费征收机构责令限期缴纳或者补足,并自欠缴之日起,按日加收万分之五的滞纳金;逾期仍不缴纳的,由有关行政部门处欠缴数额一倍以上三倍以下的罚款。
5.4 特殊工种与劳务派遣合规
食品行业涉及多个特殊工种,这些工种的管理面临特殊的法律要求。
5.4.1特殊工种的范围包括:食品检验工、食品添加剂操作工、冷库操作工、压力容器操作工、电工、焊工等。这些工种的从业人员必须经过专门的安全技术培训并考核合格,取得特种作业操作证后,方可上岗作业。
5.4.2职业健康监护要求更加严格。食品企业应当组织从事接触职业病危害作业的劳动者进行上岗前、在岗期间和离岗时的职业健康检查,并将检查结果书面告知劳动者。对未进行离岗前职业健康检查的劳动者不得解除或者终止与其订立的劳动合同。
5.4.3劳务派遣的合规管理要求提高。
劳务派遣用工比例限制:用工单位应当严格控制劳务派遣用工数量,使用的被派遣劳动者数量不得超过其用工总量的 10%。
同工同酬原则:被派遣劳动者享有与用工单位的劳动者同工同酬的权利。用工单位应当按照同工同酬原则,对被派遣劳动者与本单位同类岗位的劳动者实行相同的劳动报酬分配办法。
禁止 "假外包真派遣":企业应当规范劳务派遣用工,杜绝 "假外包、真派遣" 等规避法律行为。
5.5 食品安全培训与健康管理
食品安全培训和健康管理是食品企业劳动用工管理的重要组成部分,直接关系到食品安全和企业合规风险。
5.5.1食品安全培训的要求包括:
培训频次:食品企业应当定期对员工进行食品安全培训,培训频次不得低于每年一次。对于新入职员工,应当进行岗前食品安全培训。
培训内容:培训内容应当包括食品安全法律法规、食品安全标准、食品安全操作规范、食品安全事故应急处置等方面的知识。
培训记录:企业应当建立培训记录,记录培训时间、培训内容、参加人员等信息,并保存相关培训资料。
5.5.2健康管理的要求更加严格:
健康检查制度:食品生产经营人员每年必须进行健康检查,取得健康证明后方可参加工作。患有国务院卫生行政部门规定的有碍食品安全疾病的人员,不得从事接触直接入口食品的工作。
健康档案管理:企业应当建立员工健康档案,记录员工的健康检查结果、疾病史、过敏史等信息。特别是对于接触直接入口食品的员工,应当建立动态的健康监测制度。
特殊岗位要求:从事接触直接入口食品工作的员工,如患有痢疾、伤寒、病毒性肝炎等消化道传染病的人员,以及患有活动性肺结核、化脓性或者渗出性皮肤病等有碍食品安全疾病的人员,不得从事接触直接入口食品的工作。
5.6 集体协商与劳动争议处理
集体协商和劳动争议处理是维护劳动关系和谐稳定的重要机制。
5.6.1集体协商:
集体合同签订:企业职工一方与用人单位通过平等协商,可以就劳动报酬、工作时间、休息休假、劳动安全卫生、保险福利等事项订立集体合同。集体合同草案应当提交职工代表大会或者全体职工讨论通过。
集体协商程序:由工会代表企业职工一方与用人单位订立;尚未建立工会的用人单位,由上级工会指导劳动者推举的代表与用人单位订立。
集体合同效力:依法订立的集体合同对用人单位和劳动者具有约束力。
5.6.2劳动争议处理机制的完善要求:
协商和解:发生劳动争议,劳动者可以与用人单位协商,也可以请工会或者第三方共同与用人单位协商,达成和解协议。
调解:当事人不愿协商、协商不成或者达成和解协议后不履行的,可以向调解组织申请调解。
仲裁:不愿调解、调解不成或者达成调解协议后不履行的,可以向劳动争议仲裁委员会申请仲裁。仲裁是必经程序,调解不是必经程序。
诉讼:对仲裁裁决不服的,除法律另有规定的外,可以向人民法院提起诉讼。
企业应当建立健全劳动争议预防和处理机制,及时化解劳动争议,避免争议扩大化。同时,应当加强与工会的沟通协调,维护职工合法权益,构建和谐劳动关系。

6.1 知识产权保护风险
食品企业在知识产权保护方面面临多重风险,特别是在品牌建设、产品创新、技术研发等方面。
6.1.1商标保护风险主要体现在以下几个方面:
商标注册风险:企业在申请商标注册时,应当进行充分的检索,避免与他人在先注册的商标相同或近似。特别是在食品行业,商标的显著性和区分度尤为重要。
商标使用风险:企业应当规范使用注册商标,不得自行改变商标的文字、图形或者其组合。同时,应当注意商标的使用期限,及时办理续展手续,避免商标因未续展而失效。
商标侵权风险:企业在产品包装、广告宣传等活动中,应当避免侵犯他人的商标权。特别是在使用近似商标、模仿知名品牌包装等方面,容易构成商标侵权。
6.1.2专利保护风险包括:
专利申请风险:企业在进行技术创新时,应当及时申请专利保护。特别是在食品生产工艺、包装技术、保鲜技术等方面的创新,应当通过专利申请获得法律保护。
专利侵权风险:企业在生产经营过程中,应当注意避免侵犯他人的专利权。特别是在引进新技术、新设备时,应当进行专利检索和侵权风险评估。
6.1.3商业秘密保护风险:
技术秘密保护:食品企业的生产配方、工艺流程、技术诀窍等往往构成商业秘密。企业应当建立完善的商业秘密保护制度,防止技术秘密泄露。
经营秘密保护:客户信息、销售渠道、营销策略等经营信息也可能构成商业秘密。企业在与合作伙伴、员工签订合同时,应当明确商业秘密的范围和保密义务。
6.1.4反不正当竞争风险:
混淆行为:企业不得擅自使用与他人有一定影响的商品名称、包装、装潢等相同或者近似的标识,不得擅自使用他人有一定影响的企业名称、社会组织名称、姓名,不得擅自使用他人有一定影响的域名主体部分、网站名称、网页等,避免引起消费者混淆。
虚假宣传:企业不得对其商品的性能、功能、质量、销售状况、用户评价、曾获荣誉等作虚假或者引人误解的商业宣传,欺骗、误导消费者。
6.2 环境保护合规风险
随着环保要求的不断提高,食品企业在生产经营过程中面临越来越严格的环保合规要求。
6.2.1废水排放合规要求:
排放标准:食品企业排放的废水应当符合国家和地方规定的排放标准。特别是在化学需氧量(COD)、生化需氧量(BOD)、悬浮物(SS)、氨氮等指标方面,必须达到规定的限值。
排污许可:企业应当按照规定申请取得排污许可证,并按照排污许可证的要求排放污染物。
在线监测:重点排污单位应当安装水污染物排放自动监测设备,与生态环境主管部门的监控设备联网,并保证监测设备正常运行。
6.2.2废气排放合规要求:
大气污染物:食品企业在生产过程中产生的废气,包括油烟、异味、粉尘等,应当采取有效措施进行处理,确保达标排放。
挥发性有机物(VOCs):使用有机溶剂、涂料等的食品企业,应当采取措施减少 VOCs 的排放,安装废气收集处理设施。
异味控制:食品加工过程中产生的异味,应当采取有效的除臭措施,防止对周围环境造成影响。
6.2.3固废处理合规要求:
一般固废:食品企业产生的一般固体废物,如包装废料、过期食品等,应当按照规定进行分类收集、贮存、运输和处置。
危险废物:食品企业在生产过程中产生的危险废物,如废机油、废溶剂、废油墨等,必须按照危险废物管理的要求进行处理,交由有资质的单位处置。
6.2.4噪声控制要求:
工业噪声:食品企业的生产设备、运输车辆等产生的噪声,应当符合工业企业厂界环境噪声排放标准。
建筑施工噪声:企业在进行建设施工时,应当遵守建筑施工场界环境噪声排放标准,避免噪声扰民。
6.2.5环境影响评价要求:
新建项目:食品企业在新建、改建、扩建项目时,应当依法进行环境影响评价,编制环境影响评价文件。
"三同时" 制度:建设项目的环境保护设施必须与主体工程同时设计、同时施工、同时投产使用。
环保验收:建设项目竣工后,建设单位应当按照规定的标准和程序,对配套建设的环境保护设施进行验收,编制验收报告。
6.3 反垄断与反不正当竞争风险
食品行业的反垄断和反不正当竞争监管日趋严格,企业在市场竞争中面临多重合规挑战。
6.3.1反垄断风险主要包括:
垄断协议:食品企业不得与其他经营者达成垄断协议,包括固定价格、限制产量、分割市场、限制购买新技术等协议。
滥用市场支配地位:具有市场支配地位的食品企业,不得滥用市场支配地位,实施不公平价格、掠夺性定价、拒绝交易、限定交易、搭售等行为。
经营者集中:食品企业进行合并、取得股权或者资产、通过合同等方式取得对其他经营者的控制权等经营者集中行为,达到国务院规定的申报标准的,应当事先向国务院反垄断执法机构申报。
6.3.2反不正当竞争风险包括:
混淆行为:食品企业不得擅自使用与他人有一定影响的商品名称、包装、装潢等相同或者近似的标识,不得擅自使用他人有一定影响的企业名称、社会组织名称、姓名,不得擅自使用他人有一定影响的域名主体部分、网站名称、网页等,避免引起消费者混淆。
虚假宣传:企业不得对其商品的性能、功能、质量、销售状况、用户评价、曾获荣誉等作虚假或者引人误解的商业宣传,欺骗、误导消费者。
商业诋毁:企业不得编造、传播虚假信息或者误导性信息,损害竞争对手的商业信誉、商品声誉。
有奖销售:企业进行有奖销售不得存在下列情形:所设奖的种类、兑奖条件、奖金金额或者奖品等有奖销售信息不明确,影响兑奖;采用谎称有奖或者故意让内定人员中奖的欺骗方式进行有奖销售;抽奖式的有奖销售,最高奖的金额超过五万元。
商业贿赂:企业不得采用财物或者其他手段进行贿赂以销售或者购买商品。在账外暗中给予对方单位或者个人回扣的,以行贿论处;对方单位或者个人在账外暗中收受回扣的,以受贿论处。
6.4 进出口贸易合规风险
随着食品贸易的国际化发展,食品企业在进出口贸易中面临复杂的合规要求。
6.4.1进口食品合规要求:
标签要求:进口食品的标签、说明书应当符合中国法律法规和食品安全国家标准的要求。标签、说明书应当载明食品的原产地以及境内代理商的名称、地址、联系方式。
检验检疫:进口食品应当经出入境检验检疫机构检验合格。海关凭出入境检验检疫机构签发的通关证明放行。
许可证件:进口食品需要取得相应的许可证件,如进口食品卫生证书、进口动植物检疫许可证等。
进口商责任:进口商应当建立食品进口和销售记录制度,如实记录食品的名称、规格、数量、生产日期、生产或者进口批号、保质期、境外出口商和购货者名称、地址及联系方式、交货日期等内容,并保存相关凭证。
6.4.2出口食品合规要求:
生产企业备案:出口食品生产企业应当向出入境检验检疫机构备案。
质量安全:出口食品生产企业应当保证其出口食品符合进口国(地区)的标准或者合同要求。
标签标识:出口食品的包装和标签应当符合进口国(地区)的要求。
出口商责任:出口商应当建立出口食品的追溯体系,确保产品质量安全可追溯。
6.4.3跨境电商合规要求:
负面清单:跨境电商零售进口食品应当符合跨境电商零售进口食品负面清单的要求。商务部要会同海关总署、市场监管总局建立跨境电商零售进口食品负面清单,将明令暂停进口的疫区食品以及因出现重大质量安全风险启动应急处置的食品等列入负面清单并实时调整。
检验检疫:跨境电商零售进口食品应当符合食品安全国家标准。对跨境电商零售进口食品的检验检疫要求,按照相关规定执行。
退货和召回:跨境电商零售进口食品的退货和召回,按照跨境电商零售进口相关规定执行。
6.5 产品质量与消费者权益保护风险
产品质量和消费者权益保护是食品企业必须高度重视的法律风险领域。
6.5.1产品质量风险包括:
产品质量责任:食品企业对其生产经营的食品质量负责,应当建立健全质量管理体系,确保产品符合食品安全标准。
缺陷产品召回:食品企业发现其生产的食品存在安全隐患,可能对人体健康和生命安全造成损害的,应当立即停止生产经营,通知相关生产经营者和消费者,召回已经上市销售的食品,并记录召回和通知情况。
产品质量担保:食品企业应当保证其生产经营的食品符合在包装上注明采用的产品标准,符合以产品说明、实物样品等方式表明的质量状况。
6.5.2消费者权益保护风险包括:
安全保障义务:食品企业应当保证其提供的食品符合保障人身、财产安全的要求。对可能危及人身、财产安全的食品,应当向消费者作出真实的说明和明确的警示,并说明和标明正确使用食品的方法以及防止危害发生的方法。
知情权保障:食品企业应当向消费者提供有关食品的真实信息,不得作引人误解的虚假宣传。食品的包装上应当有标签,标签应当标明法律、法规规定必须标明的事项。
公平交易权:食品企业在销售食品时,应当保证公平交易,不得强制交易,不得违背消费者的意愿搭售商品或者附加其他不合理的条件。
损害赔偿责任:
人身损害赔偿:因食品存在缺陷造成消费者或者其他受害人人身伤害的,应当赔偿医疗费、治疗期间的护理费、因误工减少的收入等费用;造成残疾的,还应当支付残疾者生活自助具费、生活补助费、残疾赔偿金以及由其扶养的人所必需的生活费等费用;造成死亡的,应当支付丧葬费、死亡赔偿金以及由死者生前扶养的人所必需的生活费等费用。
财产损害赔偿:因食品存在缺陷造成受害人财产损失的,应当恢复原状或者折价赔偿。受害人因此遭受其他重大损失的,侵害人应当赔偿损失。
惩罚性赔偿:生产不符合食品安全标准的食品或者经营者明知是不符合食品安全标准的食品,消费者除要求赔偿损失外,还可以向生产者或者经营者要求支付价款十倍或者损失三倍的赔偿金。增加赔偿的金额不足一千元的,为一千元。但是,食品的标签、说明书存在不影响食品安全且不会对消费者造成误导的瑕疵的除外。

7.1 风险评估矩阵构建
基于对 2025 年食品企业面临的各类法律风险的系统分析,我们构建了食品企业法律风险评估矩阵。该矩阵采用风险发生概率和风险影响程度两个维度,将各类风险划分为四个等级:
表 8:食品企业法律风险评估矩阵

7.2 重点风险领域应对建议
7.2.1食品安全风险应对策略:
建立完善的食品安全管理体系
◦ 设立食品安全管理机构,配备专职食品安全管理人员
◦ 建立覆盖全生产经营过程的质量控制体系
◦ 定期开展食品安全自查和风险评估
◦ 建立食品安全追溯体系,确保产品可追溯
加强生产过程控制
◦ 严格执行生产工艺规程,确保关键控制点受控
◦ 建立原辅料进货查验制度,索证索票
◦ 规范食品添加剂使用,严格按照标准执行
◦ 加强生产设备维护保养,确保正常运行
强化人员培训和管理
◦ 定期开展食品安全培训,提高员工安全意识
◦ 建立员工健康管理制度,定期体检
◦ 加强关键岗位人员管理,签订食品安全责任书
完善应急处置机制
◦ 制定食品安全事故应急预案
◦ 建立事故报告和处置机制
◦ 定期开展应急演练,提高应急处置能力
7.2.2广告合规风险应对策略:
建立广告审查机制
◦ 设立专门的广告审查岗位或部门
◦ 制定广告审查标准和流程
◦ 对所有广告内容进行事前审查
◦ 建立广告档案管理制度
规范广告内容管理
◦ 严格遵守广告法规,避免虚假宣传
◦ 普通食品不得宣传保健功能或疾病预防治疗功能
◦ 保健食品严格按照批准的功能声称进行宣传
◦ 避免使用绝对化用语和虚假数据
加强代言人管理
◦ 选择符合规定的代言人
◦ 签订代言合同,明确双方权利义务
◦ 对代言人的推荐内容进行审查
◦ 避免使用禁止代言的人员
应对新技术挑战
◦ 加强对直播带货、算法推荐等新模式的合规管理
◦ 建立网络广告监测机制,及时发现违规行为
◦ 加强与平台的合作,确保广告合规发布
7.2.3数据隐私风险应对策略:
建立数据保护体系
◦ 制定数据分类分级管理制度
◦ 建立数据安全管理组织架构
◦ 配备专业的数据合规人员(处理超 500 人健康数据需配备)
◦ 制定数据安全管理制度和操作规程
规范数据收集和使用
◦ 遵循合法、正当、必要原则收集个人信息
◦ 明确告知消费者数据收集和使用目的
◦ 取得消费者同意,特别是敏感信息的收集
◦ 建立数据最小化原则,避免过度收集
加强技术安全防护
◦ 采用加密技术保护数据传输和存储
◦ 建立访问控制机制,防止未经授权访问
◦ 定期进行安全评估和漏洞修复
◦ 建立数据备份和恢复机制
应对特殊场景挑战
◦ 建立食品安全追溯数据管理机制
◦ 规范供应链数据共享,签署数据共享协议
◦ 加强跨境数据传输管理,符合相关要求
◦ 建立算法推荐透明度机制,保障消费者选择权
7.2.4劳动用工风险应对策略:
完善劳动合同管理
◦ 严格执行劳动合同签订制度,及时签订书面合同
◦ 规范劳动合同条款,确保内容合法合规
◦ 建立劳动合同管理台账,实行动态管理
◦ 加强劳动合同变更、解除、终止的管理
规范工时和薪酬管理
◦ 建立健全工时管理制度,确保员工休息休假权利
◦ 规范加班管理,依法支付加班费
◦ 建立薪酬管理制度,确保按时足额支付工资
◦ 完善绩效考核制度,确保公平公正
加强社会保险管理
◦ 依法为员工缴纳社会保险,不得违法约定
◦ 建立社会保险缴纳台账,定期核对
◦ 及时办理社保登记、变更、注销等手续
◦ 建立社保争议处理机制
强化特殊工种管理
◦ 建立特殊工种管理制度,持证上岗
◦ 加强职业健康监护,定期体检
◦ 建立职业危害因素监测制度
◦ 完善劳动防护用品发放和管理制度
7.3 合规体系建设建议
7.3.1组织架构设计:
设立合规管理委员会
◦ 由企业主要负责人担任主任
◦ 成员包括各部门负责人
◦ 定期召开会议,研究合规风险
◦ 制定合规管理政策和目标
建立合规管理部门
◦ 配备专职合规管理人员
◦ 负责日常合规管理工作
◦ 协调各部门合规事务
◦ 开展合规培训和宣传
明确合规职责分工
◦ 企业主要负责人对合规管理负总责
◦ 各部门负责人对本部门合规负直接责任
◦ 合规管理部门负责监督和指导
◦ 员工对自身行为合规负责
7.3.2制度流程建设:
建立合规管理制度体系
◦ 制定合规管理基本制度
◦ 制定各领域专项合规管理制度
◦ 制定合规管理操作规程
◦ 建立制度更新机制
完善业务流程合规
◦ 对各项业务流程进行合规性审查
◦ 识别流程中的合规风险点
◦ 制定风险防控措施
◦ 建立流程优化机制
建立合规风险防控机制
◦ 建立风险识别和评估机制
◦ 制定风险应对策略
◦ 建立风险监控和预警机制
◦ 定期开展风险评估
7.3.3风险预警机制:
建立风险监测系统
◦ 收集监管政策变化信息
◦ 监测行业风险动态
◦ 跟踪竞争对手合规状况
◦ 分析市场环境变化
建立风险预警指标体系
◦ 设定关键风险指标
◦ 建立指标监测机制
◦ 设定预警阈值和等级
◦ 制定预警响应措施
建立风险报告机制
◦ 建立风险信息收集渠道
◦ 定期编制风险报告
◦ 及时报告重大风险
◦ 建立风险信息共享机制
7.3.4培训体系搭建:
制定培训计划
◦ 年度培训计划覆盖各级员工
◦ 针对不同岗位制定专项培训
◦ 定期更新培训内容
◦ 建立培训评估机制
开展分层分类培训
◦ 高管层:合规意识和战略思维培训
◦ 中层管理人员:业务合规培训
◦ 基层员工:操作规程和风险防控培训
◦ 新员工:入职合规培训
创新培训方式
◦ 线上线下相结合
◦ 案例分析和情景模拟
◦ 专家讲座和内部交流
◦ 建立培训档案和考核机制

8.1 2025 年食品企业法律风险总体评估
2025 年,中国食品企业面临的法律风险呈现出 "全链条监管、数字化转型、严格执法" 的显著特征。通过对食品安全、广告合规、数据隐私、劳动用工等核心风险领域的深入分析,我们可以得出以下总体评估:
食品安全风险仍然是食品企业面临的首要风险。新修订的《食品安全法》实施后,监管体系更加完善,从传统的分段监管向全链条监管转变。重点液态食品运输许可制度的建立、婴幼儿配方液态乳纳入注册管理、网络食品安全监管加强等,都对企业的合规管理提出了更高要求。从 2025 年的执法实践看,食品安全违法案件数量虽有所下降,但处罚力度明显加大,企业违法成本显著提升。
广告合规风险呈现新的特点。传统的虚假宣传问题依然突出,但随着直播带货、算法推荐等新业态的发展,广告合规风险的形态更加复杂。市场监管部门对食品广告的监管更加严格,处罚金额普遍在 10-40 万元之间。特别是普通食品宣称保健功能、保健食品夸大宣传等问题,成为监管重点。
数据隐私风险成为新的挑战。随着《个人信息保护法》的实施,食品企业在消费者信息收集、会员数据管理、供应链数据处理等方面面临更严格的合规要求。
劳动用工风险的合规要求全面提升。最高法院明确 "不缴纳社保" 协议一律无效,食品企业必须依法为员工缴纳社会保险。同时,在工时管理、特殊工种管理、食品安全培训等方面,企业面临更严格的监管要求。
从风险发生概率和影响程度综合评估,食品安全风险属于 "极高风险" 等级,需要企业高度重视并投入主要资源进行防控;广告合规和数据隐私风险属于 "高风险" 等级,需要建立专门的管理机制;劳动用工风险属于 "中高风险" 等级,需要完善制度流程。
8.2 未来监管趋势预判
基于 2025 年的监管实践和政策动向,我们对未来食品行业监管趋势作出如下预判:
监管体系将更加完善。随着《关于进一步强化食品安全全链条监管的意见》的深入实施,食品监管将实现从农田到餐桌的全链条覆盖。预计未来将出台更多配套制度,特别是在食品贮存、运输、网络销售等薄弱环节,监管规则将更加细化。
数字化监管将成为常态。人工智能、大数据、区块链等技术在食品监管中的应用将更加广泛。预计未来将建立全国统一的食品安全智慧监管平台,实现监管数据的互联互通。企业的生产经营活动将处于实时监控之下,违规行为将无处遁形。
执法将更加严格。从 2025 年的执法实践看,市场监管部门对食品安全违法行为的打击力度持续加大,处罚金额不断提高,违法成本显著上升。预计未来将继续保持高压态势,对违法行为实行 "零容忍"。
新业态监管将更加规范。随着直播带货、社区团购、预制菜等新业态的快速发展,相关监管规则将陆续出台。预计未来将建立更加完善的新业态监管体系,明确各方责任,规范经营行为。
国际合作将更加紧密。随着食品贸易的国际化发展,跨境监管合作将加强。预计未来将建立更加完善的进出口食品监管体系,加强与国际组织和其他国家的合作,共同保障食品安全。
8.3 企业合规管理建议
基于对风险的评估和对未来趋势的预判,我们对食品企业的合规管理提出以下建议:
建立全方位合规管理体系。企业应当建立覆盖食品安全、广告合规、数据隐私、劳动用工等各个领域的合规管理体系。设立合规管理委员会,配备专职合规人员,建立完善的制度流程,确保各项经营活动符合法律法规要求。
加强风险防控能力建设。建立风险识别、评估、监控和应对机制,定期开展风险评估,及时发现和化解风险。特别是要加强对新技术、新业态带来的合规风险的研究和应对。
提升数字化合规管理水平。充分运用信息化手段,建立智能化的合规管理系统。通过系统实现风险的自动识别、预警和处置,提高合规管理效率和准确性。
强化合规文化建设。加强员工合规培训,提高全员合规意识。建立合规激励机制,鼓励员工举报违规行为。营造 "人人合规、事事合规" 的企业文化。
积极应对监管变化。密切关注监管政策变化,及时调整合规策略。加强与监管部门的沟通,主动报告合规情况。建立良好的政企关系,争取监管支持。
注重可持续发展。在追求经济效益的同时,要注重社会效益和环境效益。建立可持续发展理念,实现企业与社会的共同发展。
结语:
2025 年是中国食品行业监管变革的关键之年。面对日益严格的监管环境和复杂多变的市场环境,食品企业必须高度重视法律风险防控,建立完善的合规管理体系。
本报告通过对 2025 年食品企业面临的各类法律风险的系统分析,为企业提供了全面的风险评估和应对策略。企业应当结合自身实际情况,制定适合的合规管理方案,不断提升合规管理水平。
展望未来,随着监管体系的不断完善和执法的持续严格,合规经营将成为食品企业生存和发展的基本要求。只有坚持合规经营,企业才能在激烈的市场竞争中立于不败之地,实现可持续发展。
我们相信,通过企业的努力和监管部门的支持,中国食品行业必将迎来更加规范、更加健康的发展前景。让我们共同努力,为保障人民群众 "舌尖上的安全",推动食品行业高质量发展贡献力量。

