一、战略职能定位与组织架构演进
未来总部采购的核心定位正从传统执行向引导与赋能转变,将承担战略寻源、价值链协同、风险管控与成本优化四大职能。为支撑这一转型,采购管理处下设数字化采购中心、卓越采购中心、采购管理中心及部分品类采购部门,通过专业化分工推动采购体系系统性升级。数字化采购中心聚焦技术赋能,卓越采购中心致力于方法论沉淀,采购管理中心强化流程监控,品类采购则深入业务前线,形成前后端联动的治理架构。

二、全流程闭环设计与管控模式落地
基于集中与柔性相结合的管控模式,需构建覆盖采购需求、分析、策略、合同、绩效与供应商管理的全流程方案。采购需求需与业务战略对齐,通过数据分析驱动策略制定,合同管理实现标准化与动态监控,绩效指标嵌入业务目标,供应商管理则强调全生命周期协同。此闭环体系将提升采购响应速度与合规水平,确保资源分配与战略目标高度一致。

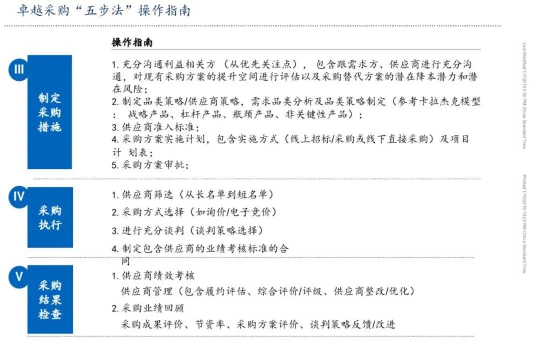
三、卓越采购“五步法”推动执行精细化
卓越采购的实施可遵循“五步法”展开:首先跨职能组建采购小组,整合技术与业务视角;其次深入挖掘需求本质,识别成本动因与风险点;接着制定差异化采购措施,平衡效率与控制;随后通过标准化流程执行采购动作;最后建立检查机制,持续追踪效果并迭代优化。该方法强调端到端的协同,将采购从被动响应转为主动价值创造环节。

四、基于产品定位与议价能力的策略工具箱
采购策略的制定需结合产品定位模型与企业议价能力分析。对高价值产品可推动集中采购与规格改善,对战略型供应商探索共同流程优化与关系重构。同时,通过扩大寻源范围分散风险,并运用总拥有成本模型进行最优价格评估。策略工具箱的灵活应用,可帮助企业在成本控制、质量保障与供应安全间取得动态平衡。




























如何获取更多资料下载?

·加入方式
立即扫码

173页|穿透供应链迷雾:深度解析业务流程蓝图规划,构建企业核心竞争壁垒,实现供应链的从容与精准
168页|供应链物流的复杂性与破解之道:从运输到仓储,如何构建高效协同的供应链物流体系
43页|供应链库存流程控制:从入门到精通,构建坚如磐石的库存控制体系,保障供应链运营顺畅无阻
