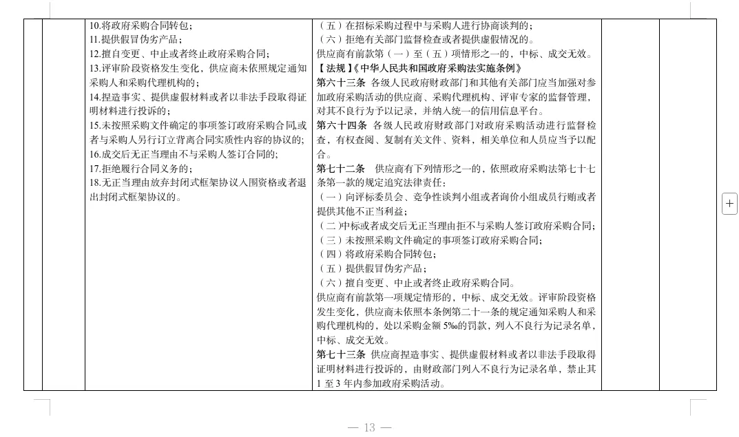
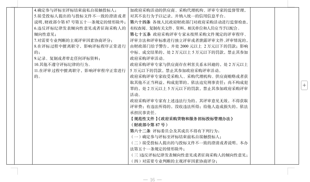
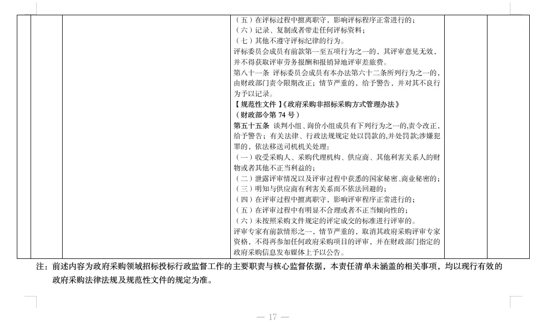
自治区本级各预算单位,各市、县(区)财政局,各评审专家,各采购代理机构、各供应商:
为深入贯彻《国务院办公厅关于创新完善体制机制推动招标投标市场规范健康发展的意见》(国办发〔2024〕21号)及《国务院办公厅关于印发<政府采购领域“整顿市场秩序、建设法规体系、促进产业发展”三年行动方案(2024—2026年)>的通知》(国办发〔2024〕33号)精神,推动全区政府采购行政监督规范有序,根据《中华人民共和国政府采购法》及其实施条例、《政府采购货物和服务招标管理办法》(财政部令第87号)等相关法律法规和政策要求,自治区财政厅研究制定《政府采购领域招标投标行政监督责任清单》,现予以印发。
附件:政府采购领域招标投标行政监督责任清单
宁夏回族自治区财政厅
2025年11月28日
(此件公开发布)

















